电脑桌面
添加小米粒文库到电脑桌面
安装后可以在桌面快捷访问

监控技术交底VIP免费

监控技术交底_第1页
1/6
监控技术交底_第2页
2/6
监控技术交底_第3页
3/6
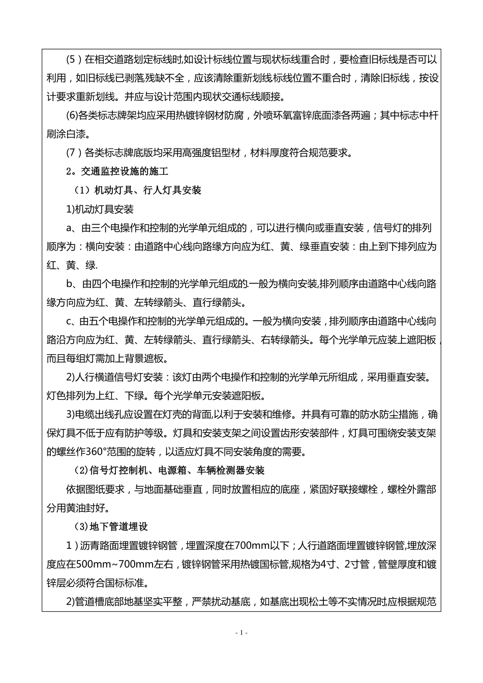
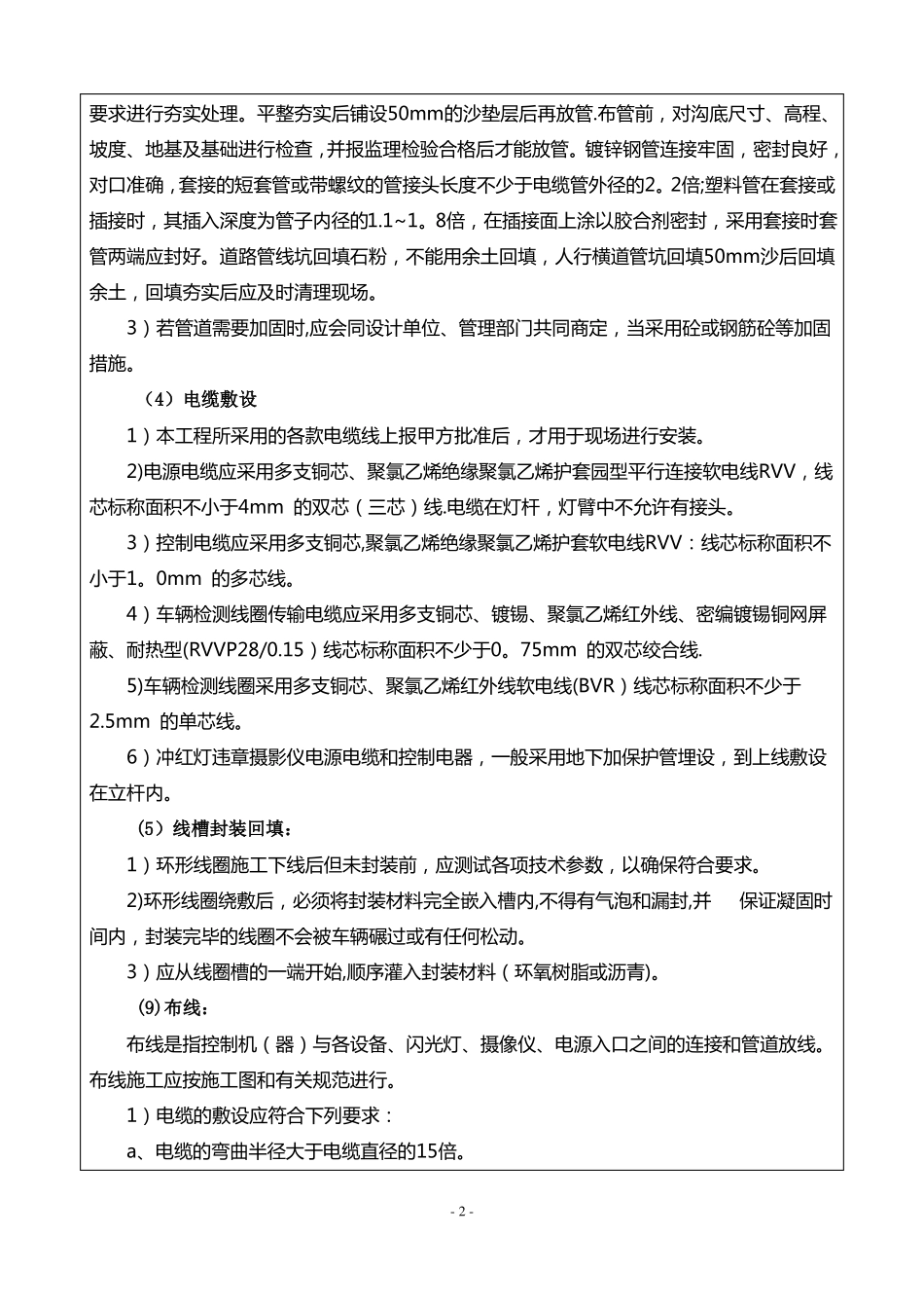
技术交底书工程项目:合作化高架C匝道工程项目名称时间交底人合作化路高架C匝道工程地点监控工程技术交底本工程为合肥市合作化南路高架C匝道,此工程地点位于合肥市望江西路路口以南。道路等级为高架系统城市快速路,地面道路为城市主干路.匝道桥面计算行车速度为40Km/h.地面道路行车速度为50Km/h;设计年限为沥青混凝土路面15年。本工程包括桥梁工程、道路工程、排水工程及管线、标线、照明绿化及相关附属设施,合同造价1396。286572万元。其中C匝道桥梁总长180米,引道长97米,地面道路衔接段长43米,总长320米。一、施工顺序:施工准备→测量定位→标志、标牌、标线的安装→信号灯控制机、电源箱、车辆检测器安装→地下管道埋设→沙井施工→电气施工→电缆敷设→环形线圈的设置→线槽封装回填→布线→灯杆安装→前端设备安装→接地装置→检查验收。二、施工方法与须重点注意的问题:1.标志、标牌、标线的施工(1)砼基础浇灌:基础采用商品砼浇灌,并用机械振实,基础应平整,以保证安装的立柱、机箱等不致倾斜,并抽样做试压.(2)标志杆、灯杆安装安装前,先检查杆体是否符合要求,配件是否齐全,确认后再进行下一道工序;在不影响车辆、行人通行的拼装场地进行杆体拼装;灯杆横臂与立柱连接用特制高螺栓;杆体安装(吊装)立柱垂直度不大于0。5%;杆体与地脚螺栓联接要牢固,地脚螺栓外露部分用黄油封好。(3)标志牌与牌架的连接要牢固、可靠.牌面不得扭曲;字体符号清晰,不得有残缺和划痕。(4)各类交通标线均采用热熔标线(澳洲涂料),标线厚度为2mm,标线划定前应清扫干净路面,并按规范要求涂抹底漆;同时,为提高交通标线的夜间视认性,在标线涂敷的同时按规范要求撒布玻璃珠。(5)在相交道路划定标线时,如设计标线位置与现状标线重合时,要检查旧标线是否可以利用,如旧标线已剥落,残缺不全,应该清除重新划线.标线位置不重合时,清除旧标线,按设计要求重新划线。并应与设计范围内现状交通标线顺接。(6)各类标志牌架均应采用热镀锌钢材防腐,外喷环氧富锌底面漆各两遍;其中标志中杆刷涂白漆。(7)各类标志牌底版均采用高强度铝型材,材料厚度符合规范要求。2。交通监控设施的施工(1)机动灯具、行人灯具安装1)机动灯具安装a、由三个电操作和控制的光学单元组成的,可以进行横向或垂直安装,信号灯的排列顺序为:横向安装:由道路中心线向路缘方向应为红、黄、绿.垂直安装:由上到下排列应为红、黄、绿.b、由四个电操作和控制的光学单元组成的.一般为横向安装,排列顺序由道路中心线向路缘方向应为红、黄、左转绿箭头、直行绿箭头。c、由五个电操作和控制的光学单元组成的。一般为横向安装,排列顺序由道路中心线向路沿方向应为红、黄、左转绿箭头、直行绿箭头、右转绿箭头。每个光学单元应装上遮阳板,而且每组灯需加上背景遮板。2)人行横道信号灯安装:该灯由两个电操作和控制的光学单元所组成,采用垂直安装。灯色排列为上红、下绿。每个光学单元安装遮阳板。3)电缆出线孔应设置在灯壳的背面,以利于安装和维修。并具有可靠的防水防尘措施,确保灯具不低于应有防护等级。灯具和安装支架之间设置齿形安装部件,灯具可围绕安装支架的螺丝作360°范围的旋转,以适应灯具不同安装角度的需要。(2)信号灯控制机、电源箱、车辆检测器安装依据图纸要求,与地面基础垂直,同时放置相应的底座,紧固好联接螺栓,螺栓外露部分用黄油封好。(3)地下管道埋设1)沥青路面埋置镀锌钢管,埋置深度在700mm以下;人行道路面埋置镀锌钢管,埋放深度应在500mm~700mm左右,镀锌钢管采用热镀国标管,规格为4寸、2寸管,管壁厚度和镀锌层必须符合国标标准。2)管道槽底部地基坚实平整,严禁扰动基底,如基底出现松土等不实情况时,应根据规范-1-要求进行夯实处理。平整夯实后铺设50mm的沙垫层后再放管.布管前,对沟底尺寸、高程、坡度、地基及基础进行检查,并报监理检验合格后才能放管。镀锌钢管连接牢固,密封良好,对口准确,套接的短套管或带螺纹的管接头长度不少于电缆管外径的2。2倍;塑料管在套接或插接时,其插入深度为管子内径的1.1~1。8倍,在插接面上涂以胶合剂密封,采用套接时套管两端...

1、当您付费下载文档后,您只拥有了使用权限,并不意味着购买了版权,文档只能用于自身使用,不得用于其他商业用途(如 [转卖]进行直接盈利或[编辑后售卖]进行间接盈利)。
2、本站所有内容均由合作方或网友上传,本站不对文档的完整性、权威性及其观点立场正确性做任何保证或承诺!文档内容仅供研究参考,付费前请自行鉴别。
3、如文档内容存在违规,或者侵犯商业秘密、侵犯著作权等,请点击“违规举报”。

碎片内容

监控技术交底

您可能关注的文档

爱的疯狂+ 关注
实名认证
内容提供者

该用户很懒,什么也没介绍

确认删除?
VIP
微信客服
  • 扫码咨询
会员Q群
  • 会员专属群点击这里加入QQ群
客服邮箱
回到顶部