电脑桌面
添加小米粒文库到电脑桌面
安装后可以在桌面快捷访问

会计电算化考试VIP免费

会计电算化考试_第1页
1/6
会计电算化考试_第2页
2/6
会计电算化考试_第3页
3/6
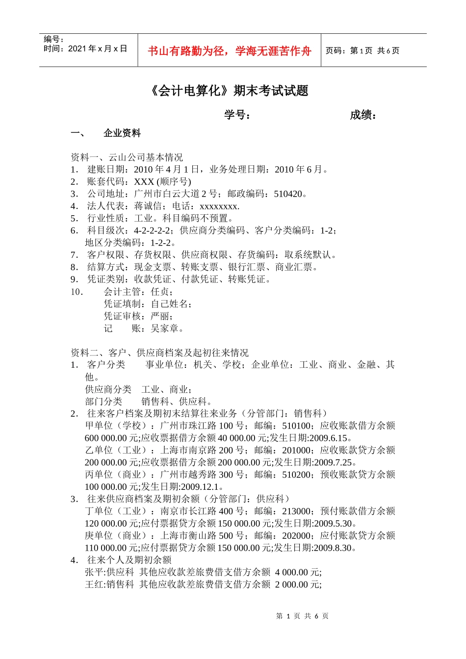
第1页共6页编号:时间:2021年x月x日书山有路勤为径,学海无涯苦作舟页码:第1页共6页《会计电算化》期末考试试题学号:成绩:一、企业资料资料一、云山公司基本情况1.建账日期:2010年4月1日,业务处理日期:2010年6月。2.账套代码:XXX(顺序号)3.公司地址:广州市白云大道2号;邮政编码:510420。4.法人代表:蒋诚信;电话:xxxxxxxx.5.行业性质:工业。科目编码不预置。6.科目级次:4-2-2-2-2;供应商分类编码、客户分类编码:1-2;地区分类编码:1-2-2。7.客户权限、存货权限、供应商权限、存货编码:取系统默认。8.结算方式:现金支票、转账支票、银行汇票、商业汇票。9.凭证类别:收款凭证、付款凭证、转账凭证。10.会计主管:任贞;凭证填制:自己姓名;凭证审核:严丽;记账:吴家章。资料二、客户、供应商档案及起初往来情况1.客户分类事业单位:机关、学校;企业单位:工业、商业、金融、其他。供应商分类工业、商业;部门分类销售科、供应科。2.往来客户档案及期初末结算往来业务(分管部门:销售科)甲单位(学校):广州市珠江路100号;邮编:510100;应收账款借方余额600000.00元;应收票据借方余额40000.00元;发生日期:2009.6.15。乙单位(工业):上海市南京路200号;邮编:201000;应收账款贷方余额200000.00元;应收票据借方余额200000.00元;发生日期:2009.7.25。丙单位(商业):广州市越秀路300号;邮编:510200;预收账款贷方余额100000.00元;发生日期:2009.12.1。3.往来供应商档案及期初余额(分管部门:供应科)丁单位(工业):南京市长江路400号;邮编:213000;预付账款借方余额120000.00元;应付票据贷方余额150000.00元;发生日期:2009.5.30。庚单位(商业):上海市衡山路500号;邮编:202000;应付账款贷方余额110000.00元;应付票据贷方余额150000.00元;发生日期:2009.8.30。4.往来个人及期初余额张平:供应科其他应收款差旅费借支借方余额4000.00元;王红:销售科其他应收款差旅费借支借方余额2000.00元;第2页共6页第1页共6页编号:时间:2021年x月x日书山有路勤为径,学海无涯苦作舟页码:第2页共6页资料三、云山公司2010年年初科目余额科目编码科目名称性质方向余额1001现金现金借400.001002银行存款银行存款借2808300.00100201中国银行银行存款借2800000.00100202建设银行银行存款借8300.001009其他货币资金借160000.00100903银行汇票借86000.00100904信用证借74000.001101短期投资借20000.00110102债券借20000.001111应收票据客户往来借240000.001121应收股利1131应收账款客户往来借400000.001141坏账准备贷1600.001151预付账款供应商往来借120000.001133其他应收款个人往来借6000.00113301职工保险费个人往来借113302个人借款借6000.001201物资采购借400000.00120101甲材料数量核算借单价20元,12500公斤120102乙材料数量核算借单价15元,10000公斤1211原材料借800000.00121101甲材料数量核算借单价20元,17500公斤121102乙材料数量核算借单价15元,30000公斤1221包装物借250000.001231低值易耗品借540000.001243库存商品借600000.001301待摊费用借120000.001401长期股权投资借260000.00140101股票投资借260000.001501固定资产借1600000.001502累计折旧贷500000.001701固定资产清理借1603在建工程借1600000.00第3页共6页第2页共6页编号:时间:2021年x月x日书山有路勤为径,学海无涯苦作舟页码:第3页共6页1801无形资产借800000.002101短期借款贷100000.002111应付票据供应商往来贷300000.002121应付账款供应商往来贷110000.002131预收账款客户往来贷100000.002181其他应付款贷60000.002151应付工资贷200000.002153应付福利费贷20000.002171应交税金217101应交增值税21710101进项税额借2000.0021710105销项税额贷10300.00217112应交个人所得税217103应交营业税217106应交所得税贷40000.00217108应交城市建设税2176其他应交款贷6600.00217601其中:能交基金贷4000.00217602教育费附加贷2600.002161应付股利2191预提费用贷2000.002301长期借款贷1800000.00230101本金贷1800000.00230102应计利息2311应付债券贷100000.00231101债券面值贷1...

1、当您付费下载文档后,您只拥有了使用权限,并不意味着购买了版权,文档只能用于自身使用,不得用于其他商业用途(如 [转卖]进行直接盈利或[编辑后售卖]进行间接盈利)。
2、本站所有内容均由合作方或网友上传,本站不对文档的完整性、权威性及其观点立场正确性做任何保证或承诺!文档内容仅供研究参考,付费前请自行鉴别。
3、如文档内容存在违规,或者侵犯商业秘密、侵犯著作权等,请点击“违规举报”。

碎片内容

会计电算化考试

确认删除?
VIP
微信客服
  • 扫码咨询
会员Q群
  • 会员专属群点击这里加入QQ群
客服邮箱
回到顶部