电脑桌面
添加小米粒文库到电脑桌面
安装后可以在桌面快捷访问

中级会计实务-股份支付VIP免费

中级会计实务-股份支付_第1页
1/12
中级会计实务-股份支付_第2页
2/12
中级会计实务-股份支付_第3页
3/12
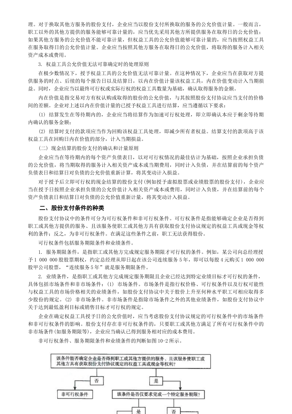
第十章股份支付第一节股份支付概述股份支付,是指企业为获取职工和其他方提供服务而授予权益工具或承担以权益工具为基础确定的负债的交易。一、股份支付的特征(一)股份支付是企业与职工或其他方之间发生的交易以股份为基础的支付可能发生在企业与股东之间、合并交易中的合并方与被合并方之间或者企业与其职工之间,只有发生在企业与其职工或向企业提供服务的其他方之间的交易,才可能符合股份支付的定义。(二)股份支付是以获取职工或其他方服务为目的的交易企业在股份支付交易中意在获取其职工或其他方提供的服务(费用)或取得这些服务的权利(资产)。企业获取这些服务或权利的目的是为了更好地从事生产经营,不是转手获利等。(三)股份支付交易的对价或其定价与企业自身权益工具未来的价值密切相关股份支付交易与企业与其职工间其他类型交易的最大不同,是交易对价或其定价与企业自身权益工具未来的价值密切相关。在股份支付中,企业要么向职工支付其自身权益工具,要么向职工支付一笔金额高低取决于结算时企业自身权益工具的公允价值的现金。二、股份支付的四个环节以薪酬性股票期权为例,典型的股份支付通常涉及四个主要环节:授予、可行权、行权和出售,四个环节可如图10-1所示。(一)授予日授予日是指股份支付协议获得批准的日期。其中“获得批准”,是指企业与职工或其他方就股份支付的协议条款和条件已达成一致,该协议获得股东大会或类似机构的批准。这里的“达成一致”是指,在双方对该计划或协议内容充分形成一致理解的基础上,均正式接受其条款和条件。如果按照相关法规的规定,在提交股东大会或类似机构之前存在必要程序或要求,则应首先履行该程序或满足该要求。(二)可行权日可行权日是指可行权条件得到满足、职工或其他方具有从企业获得权益工具或现金权利的日期。只有已经可行权的股票期权,才是职工真正拥有的“财产”,才能去择机行权。从授予日至可行权日的时段,是可行权条件得到满足的期间,因此称为“等待期”,又称“行权限制期”。(三)行权日行权日是指职工和其他方行使权利、获取现金或权益工具的日期。例如,持有股票期权的职工行使了以特定价格购买一定数量本公司股票的权利,该日期即为行权日。行权是按期权的约定价格实际购买股票,一般是在可行权日之后到期权到期日之前的可选择时段内行权。(四)出售日出售日是指股票的持有人将行使期权所取得的期权股票出售的日期。按照我国法规规定,用于期权激励的股份支付协议,应在行权日与出售日之间设立禁售期,其中国有控股上市公司的禁售期不得低于两年。三、股份支付工具的主要类型(一)以权益结算的股份支付以权益结算的股份支付,是指企业为获取服务而以股份或其他权益工具作为对价进行结算的交易。以权益结算的股份支付最常用的工具有两类:限制性股票和股票期权。限制性股票是指职工或其他方按照股份支付协议规定的条款和条件,从企业获得一定数量的本企业股票。在实务中,企业可以通过定向增发或由股东受让等方式使职工获得限制性股票。股票期权是指企业授予职工或其他方在未来一定期限内以预先确定的家和和条件购买本企业一定数量股票的权利。股票期权实质上是一种向激励对象定向发行的认购权证。目前,多数上市公司的股权激励方案是采用股票期权方式。(二)以现金结算的股份支付以现金结算的股份支付,是指企业为获取服务而承担的以股份或其他权益工具为基础计算的交付现金或其他资产的义务的交易。例如,某公司规定服务满三年的管理人员可以获得100份现金股票增值权,即根据股价的增长幅度可以行权获得现金。这种行为就是以现金结算的股份支付。以现金结算的股份支付最常用的工具有两类:模拟股票和现金股票增值权。现金股票增值权和模拟股票,是用现金支付模拟的股权激励机制,即与股票挂钩,但用现金支付。除不需实际授予股票和持有股票之外,模拟股票的运作原理与限制性股票是一样的。除不需实际行权和持有股票之外,现金股票增值权的运作原理与股票期权是一样的,都是一种增值权形式的与股票价值挂钩的薪酬工具。第二节股份支付的确认和计量一、股份支付的确认和计量原则(一)权益结算的股份支付的确...

1、当您付费下载文档后,您只拥有了使用权限,并不意味着购买了版权,文档只能用于自身使用,不得用于其他商业用途(如 [转卖]进行直接盈利或[编辑后售卖]进行间接盈利)。
2、本站所有内容均由合作方或网友上传,本站不对文档的完整性、权威性及其观点立场正确性做任何保证或承诺!文档内容仅供研究参考,付费前请自行鉴别。
3、如文档内容存在违规,或者侵犯商业秘密、侵犯著作权等,请点击“违规举报”。

碎片内容

中级会计实务-股份支付

您可能关注的文档

确认删除?
VIP
微信客服
  • 扫码咨询
会员Q群
  • 会员专属群点击这里加入QQ群
客服邮箱
回到顶部