电脑桌面
添加小米粒文库到电脑桌面
安装后可以在桌面快捷访问

质量技术交底(沥青砼道路)VIP免费

质量技术交底(沥青砼道路)_第1页
1/7
质量技术交底(沥青砼道路)_第2页
2/7
质量技术交底(沥青砼道路)_第3页
3/7
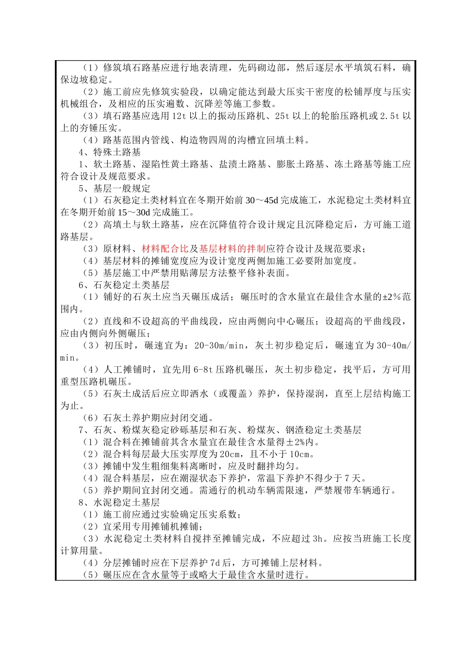
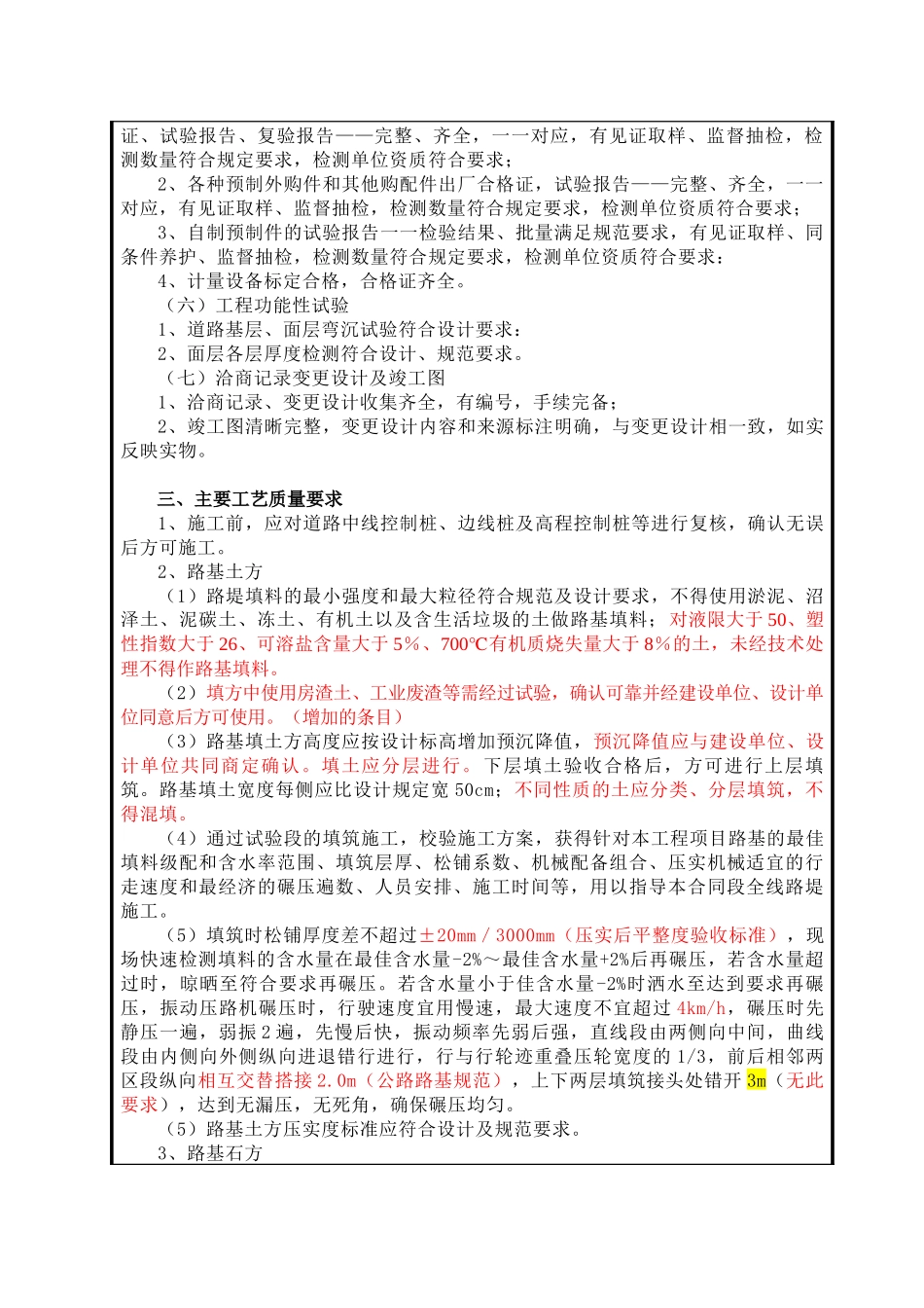
市政质量技术交底(市政道路沥青混凝土路面)编号:HSZG项目名称:交底部门交底人(签名):接受交底人(签名):交底日期:年月日(交底内容)一、工程质量管理(一)技术标准1、企业标准及操作规程发布及执行情况记录应齐全。2、施工组织设计、施工方案编制审批符合规定,操作性比较强,依据规范标准准确。(二)管理制度1、应制定施工项目部质量管理制度及体系、材料采购管理制度及送检制度。2、应编制工程事故预防与处理措施。3、应编制工程质量创优专题方案及措施。(三)工序检查验收制度1、施工各工序质量检查验收制度内容应齐全。2、应按制度严格执行。3、施工中,前一分项工程未经验收合格严禁进行后一分项工程施工。二、工程质保资料(一)分部分项验收记录1、路基、路床、基层、面层质量验收层次划分正确、内容完整、结论明确;2、路基、路床、基层、面层质量验收评定表齐全、手续完备,签章齐全,验收及时,参加人员符合要求。(二)施工技术管理资料及施工记录1、施工组织设计(方案),创优计划,施工技术交底及专项方案(软基处理等)齐全,审批及时,签章齐全、方案操作性和针对性强,方案落实情况到位;2、收集完整,数据正确。施工记录,沥青混凝土摊铺记录等填写真实,反映施工过程,沥青混合料设计配合比。(三)测量复核记录1、路基、路床、墓层、面层测量复核记录、控制点、基准线、水准点等复核记录整齐、完善、有放必复,记录准确。(四)结构性技术质量资料1、车行道和人行道的路基、路床、基层压实度等试验报告——检验结果、批量满足规范要求,检测单位资质符合要求;2、车行道和人行道路基土方质量检验评定、软基处理桩基质量符合设计、规范要求;3、车行道、人行道支管、收水井、侧石、平石等混凝土试件抗压、抗折强度,基层稳定材料无侧限抗压强度试验等——检验结果、批量满足规范要求,有见证取样、同条件养护、监督抽检,检测数量符合规定要求,检测单位资质符合要求。(五)原材料、预制件试验报告,各种外购预制件和配件质量资料、合格证1、沥青、沥青外掺剂、水泥、砂石、基层稳定材料中的稳定料等原料出厂合格证、试验报告、复验报告——完整、齐全,一一对应,有见证取样、监督抽检,检测数量符合规定要求,检测单位资质符合要求;2、各种预制外购件和其他购配件出厂合格证,试验报告——完整、齐全,一一对应,有见证取样、监督抽检,检测数量符合规定要求,检测单位资质符合要求;3、自制预制件的试验报告一一检验结果、批量满足规范要求,有见证取样、同条件养护、监督抽检,检测数量符合规定要求,检测单位资质符合要求:4、计量设备标定合格,合格证齐全。(六)工程功能性试验1、道路基层、面层弯沉试验符合设计要求:2、面层各层厚度检测符合设计、规范要求。(七)洽商记录变更设计及竣工图1、洽商记录、变更设计收集齐全,有编号,手续完备;2、竣工图清晰完整,变更设计内容和来源标注明确,与变更设计相一致,如实反映实物。三、主要工艺质量要求1、施工前,应对道路中线控制桩、边线桩及高程控制桩等进行复核,确认无误后方可施工。2、路基土方(1)路堤填料的最小强度和最大粒径符合规范及设计要求,不得使用淤泥、沼泽土、泥碳土、冻土、有机土以及含生活垃圾的土做路基填料;对液限大于50、塑性指数大于26、可溶盐含量大于5%、700℃有机质烧失量大于8%的土,未经技术处理不得作路基填料。(2)填方中使用房渣土、工业废渣等需经过试验,确认可靠并经建设单位、设计单位同意后方可使用。(增加的条目)(3)路基填土方高度应按设计标高增加预沉降值,预沉降值应与建设单位、设计单位共同商定确认。填土应分层进行。下层填土验收合格后,方可进行上层填筑。路基填土宽度每侧应比设计规定宽50cm;不同性质的土应分类、分层填筑,不得混填。(4)通过试验段的填筑施工,校验施工方案,获得针对本工程项目路基的最佳填料级配和含水率范围、填筑层厚、松铺系数、机械配备组合、压实机械适宜的行走速度和最经济的碾压遍数、人员安排、施工时间等,用以指导本合同段全线路堤施工。(5)填筑时松铺厚度差不超过±20mm/3000mm(压实后平...

1、当您付费下载文档后,您只拥有了使用权限,并不意味着购买了版权,文档只能用于自身使用,不得用于其他商业用途(如 [转卖]进行直接盈利或[编辑后售卖]进行间接盈利)。
2、本站所有内容均由合作方或网友上传,本站不对文档的完整性、权威性及其观点立场正确性做任何保证或承诺!文档内容仅供研究参考,付费前请自行鉴别。
3、如文档内容存在违规,或者侵犯商业秘密、侵犯著作权等,请点击“违规举报”。

碎片内容

质量技术交底(沥青砼道路)

书海行舟+ 关注
实名认证
内容提供者

热爱教学事业,对互联网知识分享很感兴趣

确认删除?
VIP
微信客服
  • 扫码咨询
会员Q群
  • 会员专属群点击这里加入QQ群
客服邮箱
回到顶部