电脑桌面
添加小米粒文库到电脑桌面
安装后可以在桌面快捷访问

税二 个人所得税要点XXXXVIP免费

税二 个人所得税要点XXXX_第1页
1/16
税二 个人所得税要点XXXX_第2页
2/16
税二 个人所得税要点XXXX_第3页
3/16
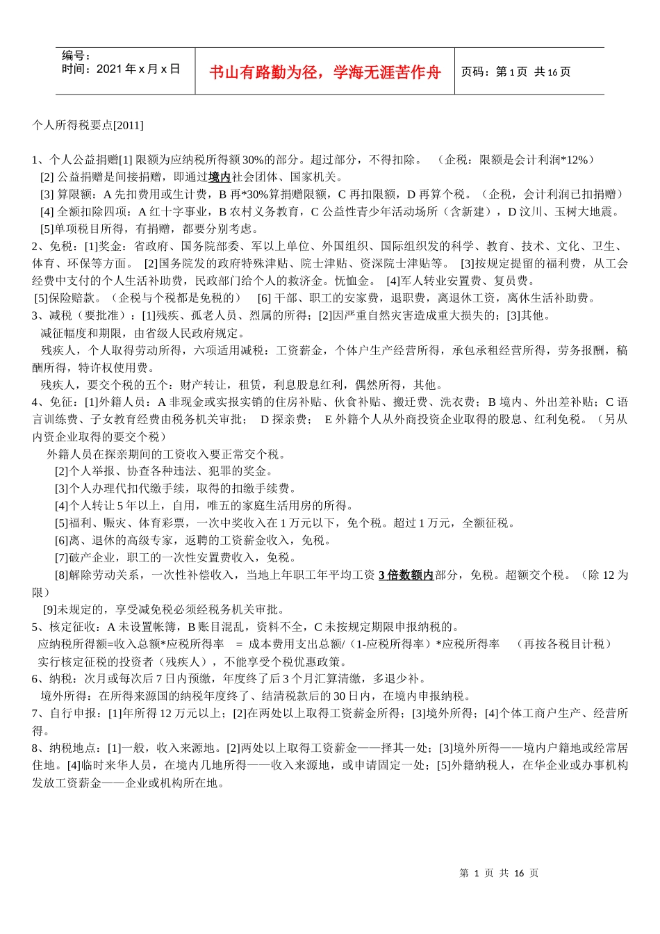
第1页共16页编号:时间:2021年x月x日书山有路勤为径,学海无涯苦作舟页码:第1页共16页个人所得税要点[2011]1、个人公益捐赠[1]限额为应纳税所得额30%的部分。超过部分,不得扣除。(企税:限额是会计利润*12%)[2]公益捐赠是间接捐赠,即通过境内社会团体、国家机关。[3]算限额:A先扣费用或生计费,B再*30%算捐赠限额,C再扣限额,D再算个税。(企税,会计利润已扣捐赠)[4]全额扣除四项:A红十字事业,B农村义务教育,C公益性青少年活动场所(含新建),D汶川、玉树大地震。[5]单项税目所得,有捐赠,都要分别考虑。2、免税:[1]奖金:省政府、国务院部委、军以上单位、外国组织、国际组织发的科学、教育、技术、文化、卫生、体育、环保等方面。[2]国务院发的政府特殊津贴、院士津贴、资深院士津贴等。[3]按规定提留的福利费,从工会经费中支付的个人生活补助费,民政部门给个人的救济金。怃恤金。[4]军人转业安置费、复员费。[5]保险赔款。(企税与个税都是免税的)[6]干部、职工的安家费,退职费,离退休工资,离休生活补助费。3、减税(要批准):[1]残疾、孤老人员、烈属的所得;[2]因严重自然灾害造成重大损失的;[3]其他。减征幅度和期限,由省级人民政府规定。残疾人,个人取得劳动所得,六项适用减税:工资薪金,个体户生产经营所得,承包承租经营所得,劳务报酬,稿酬所得,特许权使用费。残疾人,要交个税的五个:财产转让,租赁,利息股息红利,偶然所得,其他。4、免征:[1]外籍人员:A非现金或实报实销的住房补贴、伙食补贴、搬迁费、洗衣费;B境内、外出差补贴;C语言训练费、子女教育经费由税务机关审批;D探亲费;E外籍个人从外商投资企业取得的股息、红利免税。(另从内资企业取得的要交个税)外籍人员在探亲期间的工资收入要正常交个税。[2]个人举报、协查各种违法、犯罪的奖金。[3]个人办理代扣代缴手续,取得的扣缴手续费。[4]个人转让5年以上,自用,唯五的家庭生活用房的所得。[5]福利、赈灾、体育彩票,一次中奖收入在1万元以下,免个税。超过1万元,全额征税。[6]离、退休的高级专家,返聘的工资薪金收入,免税。[7]破产企业,职工的一次性安置费收入,免税。[8]解除劳动关系,一次性补偿收入,当地上年职工年平均工资3倍数额内部分,免税。超额交个税。(除12为限)[9]未规定的,享受减免税必须经税务机关审批。5、核定征收:A未设置帐簿,B账目混乱,资料不全,C未按规定期限申报纳税的。应纳税所得额=收入总额*应税所得率=成本费用支出总额/(1-应税所得率)*应税所得率(再按各税目计税)实行核定征税的投资者(残疾人),不能享受个税优惠政策。6、纳税:次月或每次后7日内预缴,年度终了后3个月汇算清缴,多退少补。境外所得:在所得来源国的纳税年度终了、结清税款后的30日内,在境内申报纳税。7、自行申报:[1]年所得12万元以上;[2]在两处以上取得工资薪金所得;[3]境外所得;[4]个体工商户生产、经营所得。8、纳税地点:[1]一般,收入来源地。[2]两处以上取得工资薪金——择其一处;[3]境外所得——境内户籍地或经常居住地。[4]临时来华人员,在境内几地所得——收入来源地,或申请固定一处;[5]外籍纳税人,在华企业或办事机构发放工资薪金——企业或机构所在地。第2页共16页第1页共16页编号:时间:2021年x月x日书山有路勤为径,学海无涯苦作舟页码:第2页共16页个税征税对象11个税目。一、工资、薪金所得1、税率:九级超额累进税率。2、应纳税额计算:(每月收入-2000或4800)*适用税率—速算扣除数3、不予征税:四个:[1]独生子女补贴;[2]执行公务员工资制度未纳入基本工资总额的补贴、津贴差额和家属成员的副食品补贴;[3]托儿补助费;[4]差旅费津贴、误餐补助。4、特殊规定:(1)退休[1]个人在办理内部退养手续后从原任职单位取得的一次性收入,应按办理内部退养手续后至法定离退休年龄之间的所属月份进行平均,并与领取当月的“工资、薪金”所得合并后减除当月费用扣除标准,以余额为基数确定适用税率,再将当月工资、薪金加上取得的一次性收入,减去费用扣除标准,按适用税率计征个人所得税。[2]内退后,重新就业:至法定离退休年...

1、当您付费下载文档后,您只拥有了使用权限,并不意味着购买了版权,文档只能用于自身使用,不得用于其他商业用途(如 [转卖]进行直接盈利或[编辑后售卖]进行间接盈利)。
2、本站所有内容均由合作方或网友上传,本站不对文档的完整性、权威性及其观点立场正确性做任何保证或承诺!文档内容仅供研究参考,付费前请自行鉴别。
3、如文档内容存在违规,或者侵犯商业秘密、侵犯著作权等,请点击“违规举报”。

碎片内容

税二 个人所得税要点XXXX

您可能关注的文档

确认删除?
VIP
微信客服
  • 扫码咨询
会员Q群
  • 会员专属群点击这里加入QQ群
客服邮箱
回到顶部