电脑桌面
添加小米粒文库到电脑桌面
安装后可以在桌面快捷访问

安全质量环保管理体系VIP免费

安全质量环保管理体系_第1页
1/37
安全质量环保管理体系_第2页
2/37
安全质量环保管理体系_第3页
3/37
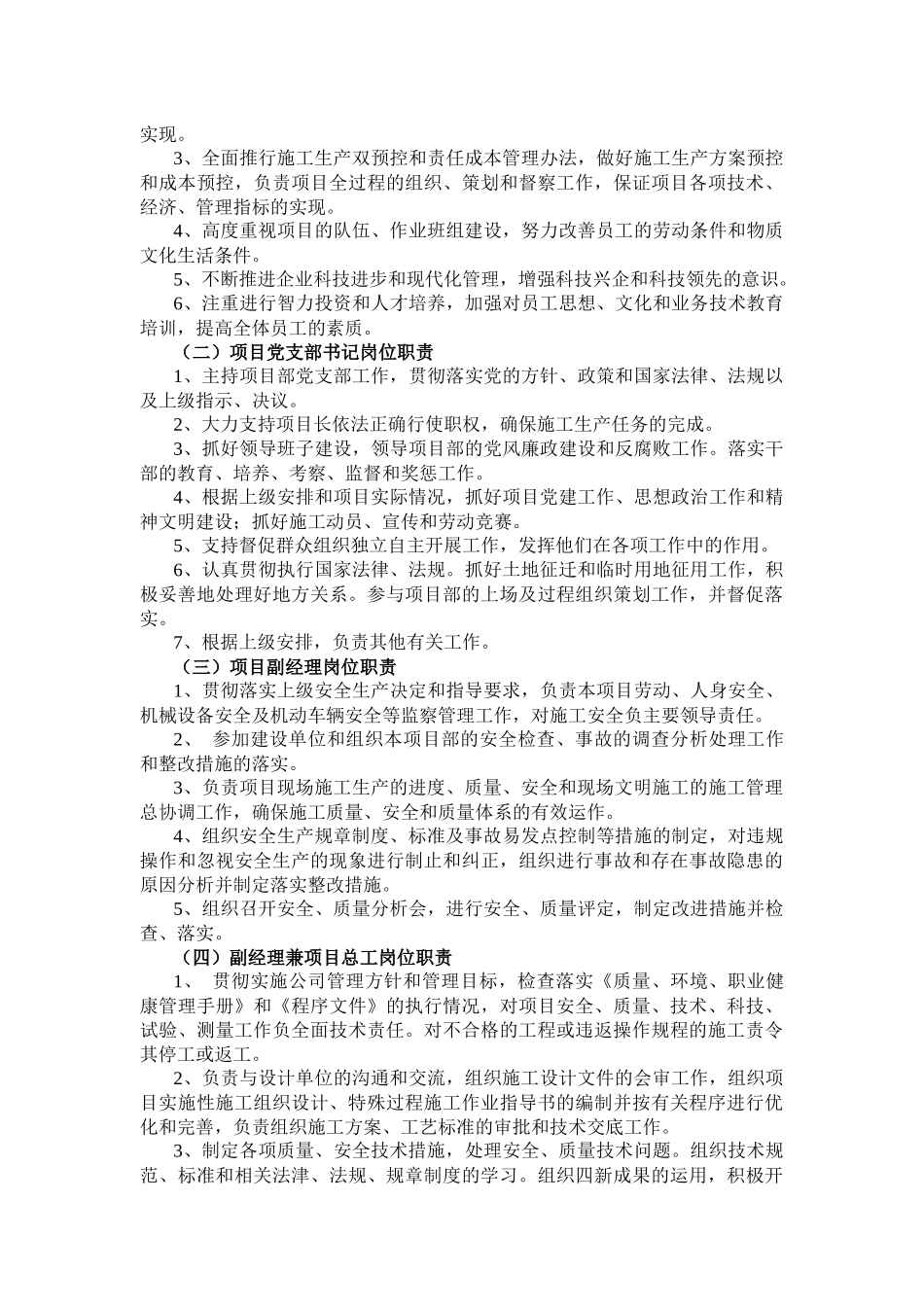
安全质量环保管理体系第一章总则为进一步系统、规范地加强本合同段的质量安全管理工作,实现建设一条安全环保文明的山区高速公路,根据国家、交通部、建设部颁布的有关基本建设的法律、法规、规章、标准规定,结合本工程具体情况,特制定本工程质量安全管理体系。第二章质量安全管理依据2.1质量安全管理依据及制度2.1.1国家、交通部、建设部颁布的有关工程建设的法律、法规、规章和标准以及其他规范性文件。2.1.2国家和交通部批准的本工程有关文件、技术标准及贵州高速公路开发总公司有关工程质量安全管理的文件、通知及会议纪要。2.1.3现场实地踏勘调查资料。2.1.4实施性施工组织设计。2.1.5本公司拥有的技术成果、机械设备、管理水平、技术装备以及多年积累的类似工程施工经验。2.1.6工程所在地地理位置、交通条件及施工期间气候条件。2.1.7有关质量、环境、职业健康安全的法律法规和其他要求。2.2质量安全管理原则上依据以下标准,建立健全质量安全管理体系2.2.1GB/T19001-20001质量管理体系标准2.2.2GB/T24001-1996环境管理体系标准2.2.2GB/T28001-2001职业健康安全管理体系标准第三章安全质量环保方针及目标3.1管理方针3.1.1质量管理方针:百年大计,质量第一,开工创优,争创国优。3.1.2安全管理方针:科学管理,以人为本,居安思危,防微杜渐。3.1.3环保管理方针:边施工,边环保,边恢复。3.2总体目标3.2.1工程质量目标确保全部工程达到国家、交通部现行的施工质量验收标准,达到设计要求的结构安全、耐久性和使用功能,主体结构实现零缺陷,满足基础设施速度目标值的质量要求,实现建设一流交通的目标。工程质量自检检测率达到100%,一次验收合格率达到100%,并满足全线创优规划要求。3.2.2安全管理目标坚持“安全第一,预防为主,综合治理”的方针,制定相应的安全技术措施,严格遵守相应的安全技术规程和劳动卫生标准。杜绝安全特别重大、重大大事故,杜绝死亡事故,防止一般事故的发生。消灭一切责任事故,确保人民生命财产不受损害,创建安全质量标准工地。3.2.3工期目标确保2010年5月31日竣工,总工期:24个月。3.2.4环境保护管理目标生态不破坏,合理利用资源,河水无污染,农田无危害,噪音不扰民,地方零投诉,弃碴不堵塞沟渠、挤压河道、桥梁墩台。3.2.5创优目标:确保部优,力争国优,并满足本标段创优规划要求。第四章管理体系4.1项目管理机构为了加强建设项目管理、全面履行合同、控制建设投资,确保工程建设工期、质量、安全、保护生态环境,全面实现建设目标,针对厦蓉高速公路建设的意义和特点,按照项目法施工的原则,组建了项目经理部,承担本项目的施工任务。项目经理部设项目经理、项目党支部书记、项目常务副经理兼总工程师各一名,项目副经理一名,项目经理由赵荣国同志担任,项目党支部书记由,担任,项目常务副经理由蔡志根同志担任,项目副经理由郑长江同志担任,项目总工程师由####同志担任。项目经理部下设九部门,共计64人,分别为工程技术部、安质环保部、合同预算部、财务部、物资部、设备部、工地实验室、综合办公室和测量队,各科室职责明确、各司其职、相互配合,严格按照本公司推行的三标一体化标准,发挥各自的职能。项目经理部组织机构见图1-1。图1-14.2项目机构职责(一)项目经理岗位职责1、对项目生产经营和行政工作全面负责,对项目的工程质量、安全、工期和经济效益负直接领导责任,实现统一协调、统一领导、统一决策、统一指挥。2、贯彻《质量、环境、职业健康安全管理手册》和《程序文件》,负责质量、环境、职业健康安全体系在本项目部的健康运行,确保管理方针和目标的实现。3、全面推行施工生产双预控和责任成本管理办法,做好施工生产方案预控和成本预控,负责项目全过程的组织、策划和督察工作,保证项目各项技术、经济、管理指标的实现。4、高度重视项目的队伍、作业班组建设,努力改善员工的劳动条件和物质文化生活条件。5、不断推进企业科技进步和现代化管理,增强科技兴企和科技领先的意识。6、注重进行智力投资和人才培养,加强对员工思想、文化和业务技术教育培训,提高全体员工的素质。(二)项目党支部书记岗位职...

1、当您付费下载文档后,您只拥有了使用权限,并不意味着购买了版权,文档只能用于自身使用,不得用于其他商业用途(如 [转卖]进行直接盈利或[编辑后售卖]进行间接盈利)。
2、本站所有内容均由合作方或网友上传,本站不对文档的完整性、权威性及其观点立场正确性做任何保证或承诺!文档内容仅供研究参考,付费前请自行鉴别。
3、如文档内容存在违规,或者侵犯商业秘密、侵犯著作权等,请点击“违规举报”。

碎片内容

安全质量环保管理体系

文泉书屋+ 关注
实名认证
内容提供者

热爱教学事业,对互联网知识分享很感兴趣

确认删除?
VIP
微信客服
  • 扫码咨询
会员Q群
  • 会员专属群点击这里加入QQ群
客服邮箱
回到顶部