电脑桌面
添加小米粒文库到电脑桌面
安装后可以在桌面快捷访问

财务管理笔记(DOC 54页)VIP免费

财务管理笔记(DOC 54页)_第1页
1/56
财务管理笔记(DOC 54页)_第2页
2/56
财务管理笔记(DOC 54页)_第3页
3/56
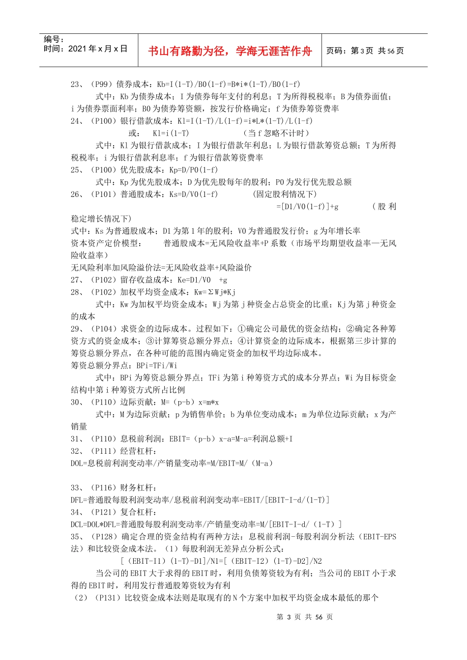
第1页共56页编号:时间:2021年x月x日书山有路勤为径,学海无涯苦作舟页码:第1页共56页财务管理公式:Ch1财务管理总论1、利率=纯利率+通货膨胀补偿率+风险报酬率风险报酬率包括:a、违约风险报酬率;b、流动性风险报酬率;c、期限风险报酬率Ch2资金时间价值与风险分析2、单利:I=P*i*n单利终值:F=P(1+i*n)单利现值:P=F/(1+i*n)3、复利终值:F=P(1+i)^n或:F=P(F/P,i,n)复利终值系数复利现值:P=F/(1+i)^n或:P=F(P/F,i,n)4、普通年金终值:F=A{(1+i)^n-1}/i或:F=A(F/A,i,n)年金终值系数年偿债基金:A=F*i/[(1+i)^n-1]或:A=F/(F/A,i,n)与普通年金终值互为逆运算5、普通年金现值:P=A{[1-(1+i)^-n]/i}或:P=A(P/A,i,n)年资本回收额:A=P*{i/[1-(1+i)^-n]}或:A=P/(P/A,i,n)年资本回收额又叫后付等额租金。与普通年金现值互为逆运算6、即付年金的终值:F=A{(1+i)^(n+1)-1}/i或:F=A[(F/A,i,n+1)-1]比普通年金终值系数期数加1,系数减1即付年金的现值:P=A{[1-(1+i)^-(n+1)]/i+1}或:P=A[(P/A,i,n-1)+1]比普通年金现值系数期数减1,系数加1(先付等额租金:A=P/[(P/A,i,n-1)+1]可见,先付等额租金和即付年金的现值是互为逆运算的7、递延年金现值:第一种方法:P=A{[1-(1+i)^-n]/i-[1-(1+i)^-s]/i}或:A[(P/A,i,n)-(P/A,i,s)]第二种方法:P=A{[1-(1+i)^-(n-s)]/i*[(1+i)^-s]}或:A[(P/A,i,n-s)*(P/F,i,s)]建议用第二种方法8、永续年金现值:P=A/I9、(P34)折现率:i=[(F/P)^1/n]-1(一次收付款项)i=A/P(永续年金)普通年金折现率先计算年金现值系数或年金终值系数再查有关的系数表求i,不能直接求得的通过内插法计算。第2页共56页第1页共56页编号:时间:2021年x月x日书山有路勤为径,学海无涯苦作舟页码:第2页共56页10、内插法公式:i=i1+(β1-α)/(β1-β2)*(i2-i1)注意:i1取系数较小的那个临界利率,α、β1和β2则根据题目具体要求获取11、(P37)名义利率与实际利率的换算:i=(1+r/m)^m-1式中:i为实际利率;r为名义利率;m为年复利次数或不计算实际利率,只相应调整有关指标,令i等于r/m,实际的n等于m*n12、期望投资报酬率=资金时间价值(或无风险报酬率)+风险报酬率13、期望值:14、方差15、标准方差:16、标准离差率:17、风险收益率:风险价值系数*标准离差率R=b*V投资总收益率=无风险收益率+风险收益率(不考虑通货膨胀)Ch3企业筹资方式17、(P53)外部融资额的销售百分率法。企业资金需要量预测有三种方法:定性预测法;比率预测法;资金习性预测法。其中比率预测法常用的是销售百分率法。预测程序如下:①在资产负债表中预计随销售变动而变动的项目占销售收入的比例;②确定需要增加的资金;③确定外部融资额。外部融资额=变动资产/基期销售额百分比*销售的变动额-变动负债/基期销售额百分比*销售的变动额-预测期销售额*销售净利率*收益留存比率18、(P55)外部融资额的资金习性分析法。具体有两种方法:(1)根据资金占用总额同产销量的关系来预测用回归直线方程求a与b(2)先分项后汇总的方法高低点(注意:取业务量的高低点)法下a与b的求法:a=(最高收入期的资金占用量-最低收入期的资金占用量)/(最高销售收入-最低销售收入)再将a和最近一期的相关数据代入y=a+bx求得b19、(P78)补偿性余额贷款实际利率=名义利率/(1-补偿性余额比例)20、(P79)贴现贷款实际利率=利息/(贷款金额-利息)21、(P84)按期付息,到期一次还本的债券:债券发行价格=票面金额*(P/F,i1,n)+票面金额*i2*(P/A,i1,n)(P85)不计复利,到期一次还本付息的债券:债券发行价格=票面金额*(1+i2*n)*(P/F,i1,n)式中:i1为市场利率;i2为票面利率;n为债券期限22、(P96)放弃现金折扣的成本=CD/(1-CD)*360/N*100%式中:CD为现金折扣的百分比;N为失去现金折扣延期付款天数,等于信用期与折扣期之差Ch4资金成本和资金结构第3页共56页第2页共56页编号:时间:2021年x月x日书山有路勤为径,学海无涯苦作舟页码:第3页共56页23、(P99)债券成本:Kb=I(1-T)/B0(1-f)=B*i*(1-T)/B0(1-f)式中:Kb...

1、当您付费下载文档后,您只拥有了使用权限,并不意味着购买了版权,文档只能用于自身使用,不得用于其他商业用途(如 [转卖]进行直接盈利或[编辑后售卖]进行间接盈利)。
2、本站所有内容均由合作方或网友上传,本站不对文档的完整性、权威性及其观点立场正确性做任何保证或承诺!文档内容仅供研究参考,付费前请自行鉴别。
3、如文档内容存在违规,或者侵犯商业秘密、侵犯著作权等,请点击“违规举报”。

碎片内容

财务管理笔记(DOC 54页)

您可能关注的文档

确认删除?
VIP
微信客服
  • 扫码咨询
会员Q群
  • 会员专属群点击这里加入QQ群
客服邮箱
回到顶部