电脑桌面
添加小米粒文库到电脑桌面
安装后可以在桌面快捷访问

主要绿化树种苗木质量(征求意见稿)VIP专享VIP免费

主要绿化树种苗木质量(征求意见稿)_第1页
1/4
主要绿化树种苗木质量(征求意见稿)_第2页
2/4
主要绿化树种苗木质量(征求意见稿)_第3页
3/4
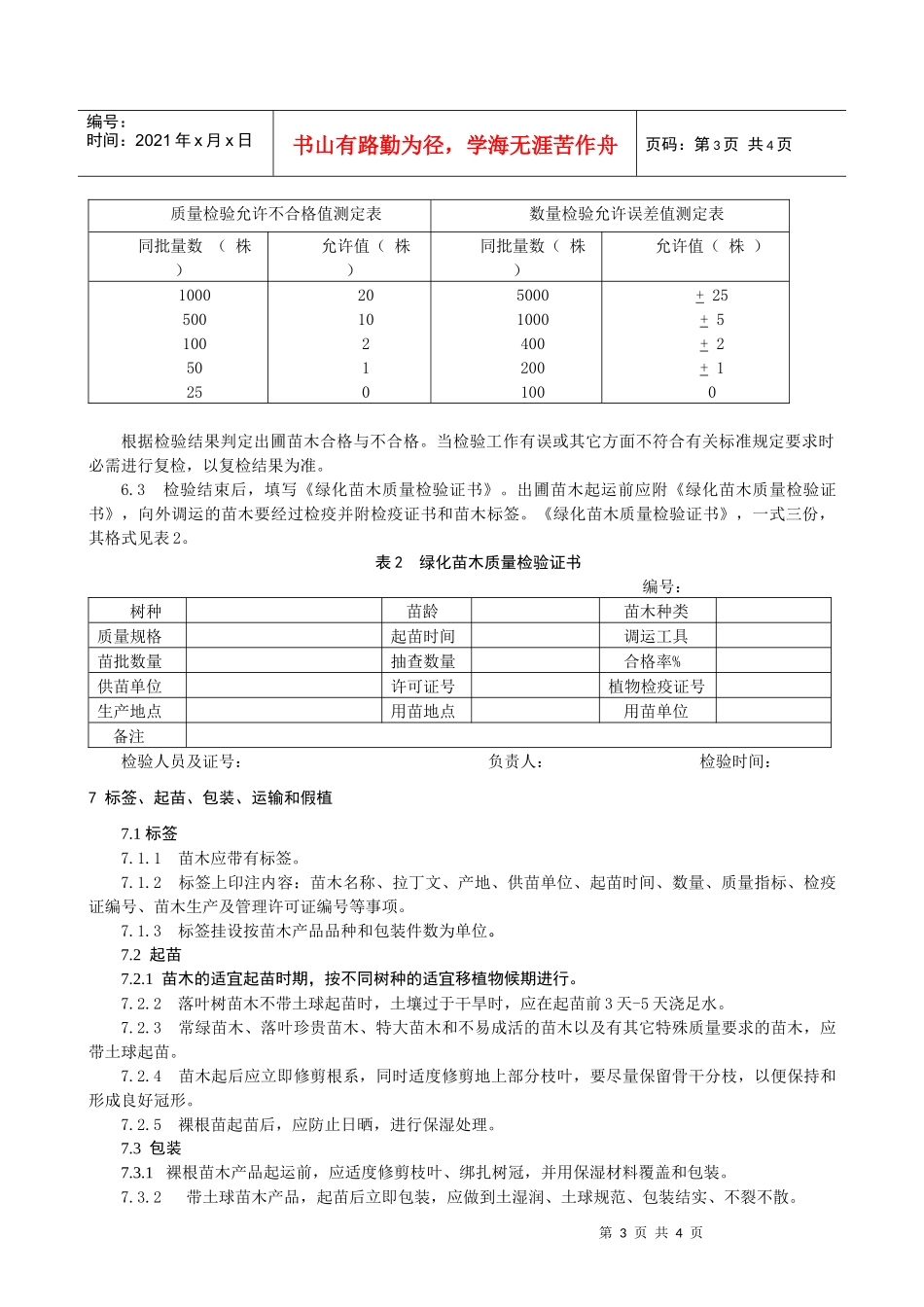
第1页共4页编号:时间:2021年x月x日书山有路勤为径,学海无涯苦作舟页码:第1页共4页主要绿化树种苗木质量(征求意见稿)1范围本标准规定了江西省主要绿化树种苗木的术语和定义、技术要求、检验方法、检验规则及标签、起苗、包装、运输和假植。本标准适用于城镇绿化用露地培育的主要树种苗木质量管理。2规范性引用文件下列文件中的条款通过本标准的引用成为本标准的条款。凡是注日期的引用文件,其随后所有的修改单(不包括勘误的内容)或修改版均不适用于本标准。但鼓励根据本标准达成协议的各方研究是否可使用这些文件的最新版本。凡是不注明日期的引用文件,其最新版本适用于本标准。GB2772-1999林木种子检验规程GB6000-1999主要造林树种苗木质量分级GB7908-1999林木种子质量分级CJ/T23-1999城市园林苗圃育苗技术规程《植物检疫条例》《植物检疫条例实施细则》《中华人民共和国进出境动植物检疫条例实施细则》3术语和定义下列术语和定义适用于本标准。3.1苗木种类依繁殖材料和培育方法划分的苗木群体。如播种苗、插条苗、插根苗、移栽苗、嫁接苗等。本标准苗木种类指的是露地培育的播种苗和移栽苗。3.2苗批同一树种在同一苗圃,用同一批繁殖材料,采用基本相同的育苗技术培育的同龄苗木,称为一批苗木,简称苗批。3.3苗龄从扦插到出圃,苗木实际生长的年龄。以经历1个年生长周期作为1个苗龄单位。苗龄用阿伯数字表示,第1个数字表示播种苗在原地的年龄;第2个数字表示第一次移植后培育的年龄;第3个数字表示第二次移植后培育的年数,数字间用短横线间隔,各数字之和为苗木的年龄,称几年生。示例1-0表示苗木为播种一年生苗,未经移植。3.4胸径:乔木树种苗木主杆离地表面1.3米高处干的直径。米径:乔木树种苗木主杆离地表面1.0米高处干的直径。地径:苗木地际直径,即播种苗为苗干基部土痕处的粗度。3.5苗高:自地表面至植株顶端的垂直高度。3.6主杆高:指乔木从地表至主杆顶端的高度。3.7枝下高:从地表面到乔木树冠的最下分枝点的垂直高度。3.8分枝数:从苗木根部或主杆上直接长出的枝条。3.9根幅:起苗修根后应保留的以植株为中心其根系的幅度。3.10冠幅:指乔木树种苗木树冠垂直投影面的平均直径。第2页共4页第1页共4页编号:时间:2021年x月x日书山有路勤为径,学海无涯苦作舟页码:第2页共4页3.11Ⅰ级侧根:直接从主根长出的侧根。3.12大规格苗木:米径10cm以上或冠幅3.5m的乔木类苗木,以及冠幅1.2m以上的灌木类苗木。4技术要求4.1适应当地环境的苗木。4.2苗木应具备生长健壮、冠形完整、色泽正常、根系发达、无病虫害、无机械损伤、无冻害等基本质量要求。4.3苗木根系生长发育正常。4.4乔木类树种苗木规格质量,以米径(苗龄)为规定指标,苗高、冠幅、土球直径(根幅)、分枝数、主杆高、枝下高和分枝数等为主要质量指标。4.5灌木类树种苗木规格质量,以冠幅为规定指标,苗高、地径、苗龄、土球直径(根幅)和分枝数等为主要质量指标。4.6苗木出圃前应经过移植培育。五年生以下(不含一年生)的移植培育至少一次,五年生以上(含五年生)的移植培育两次以上。4.7各类型苗木产品主要规格质量标准:4.7.1乔木类苗木产品主要规格质量标准见附录A表A.1。4.7.1.1乔木类苗木产品主要质量要求:具主轴有应有主干枝,主枝应分布均匀,米径在3.0cm以上。4.7.1.2乔木类行道树方向苗木产品主要质量规定指标为:主枝数量不少于三支,干径不小于4cm,分枝点不低于2.2m,主干主梢(含顶芽)完好。4.7.2灌木类常用苗木产品(含亚乔木、花灌木)主要规格质量标准见附录A表A.2。5检测方法5.1测量苗木产品米径、地径、胸径和干径时用游标卡尺,读数精确到0.1cm。测量苗木产品苗高冠幅、土球直径、分枝点和主杆高时用钢卷尺、皮尺或木制直尺,读数精确到1cm。5.2测量苗木产品直径当主干断面畸形时,测量最大值和最小值直径的平均值。测量苗木产品地径当基部膨胀或变形时,从其基部近上方正常处测取。5.3测量乔木类苗高从基部表面到正常枝最上端顶芽之间的垂直高度,徒长枝不计。5.4测量灌木类苗高时,应取每丛三支以上主枝高度的平均值。5.5测量苗木冠幅时,应取树冠垂直投影面上最大值和...

1、当您付费下载文档后,您只拥有了使用权限,并不意味着购买了版权,文档只能用于自身使用,不得用于其他商业用途(如 [转卖]进行直接盈利或[编辑后售卖]进行间接盈利)。
2、本站所有内容均由合作方或网友上传,本站不对文档的完整性、权威性及其观点立场正确性做任何保证或承诺!文档内容仅供研究参考,付费前请自行鉴别。
3、如文档内容存在违规,或者侵犯商业秘密、侵犯著作权等,请点击“违规举报”。

碎片内容

主要绿化树种苗木质量(征求意见稿)

精华资料店+ 关注
实名认证
内容提供者

大量教育教学资料

确认删除?
VIP
微信客服
  • 扫码咨询
会员Q群
  • 会员专属群点击这里加入QQ群
客服邮箱
回到顶部