电脑桌面
添加小米粒文库到电脑桌面
安装后可以在桌面快捷访问

新旧会计制度主要内容比较VIP专享VIP免费

新旧会计制度主要内容比较_第1页
1/152
新旧会计制度主要内容比较_第2页
2/152
新旧会计制度主要内容比较_第3页
3/152
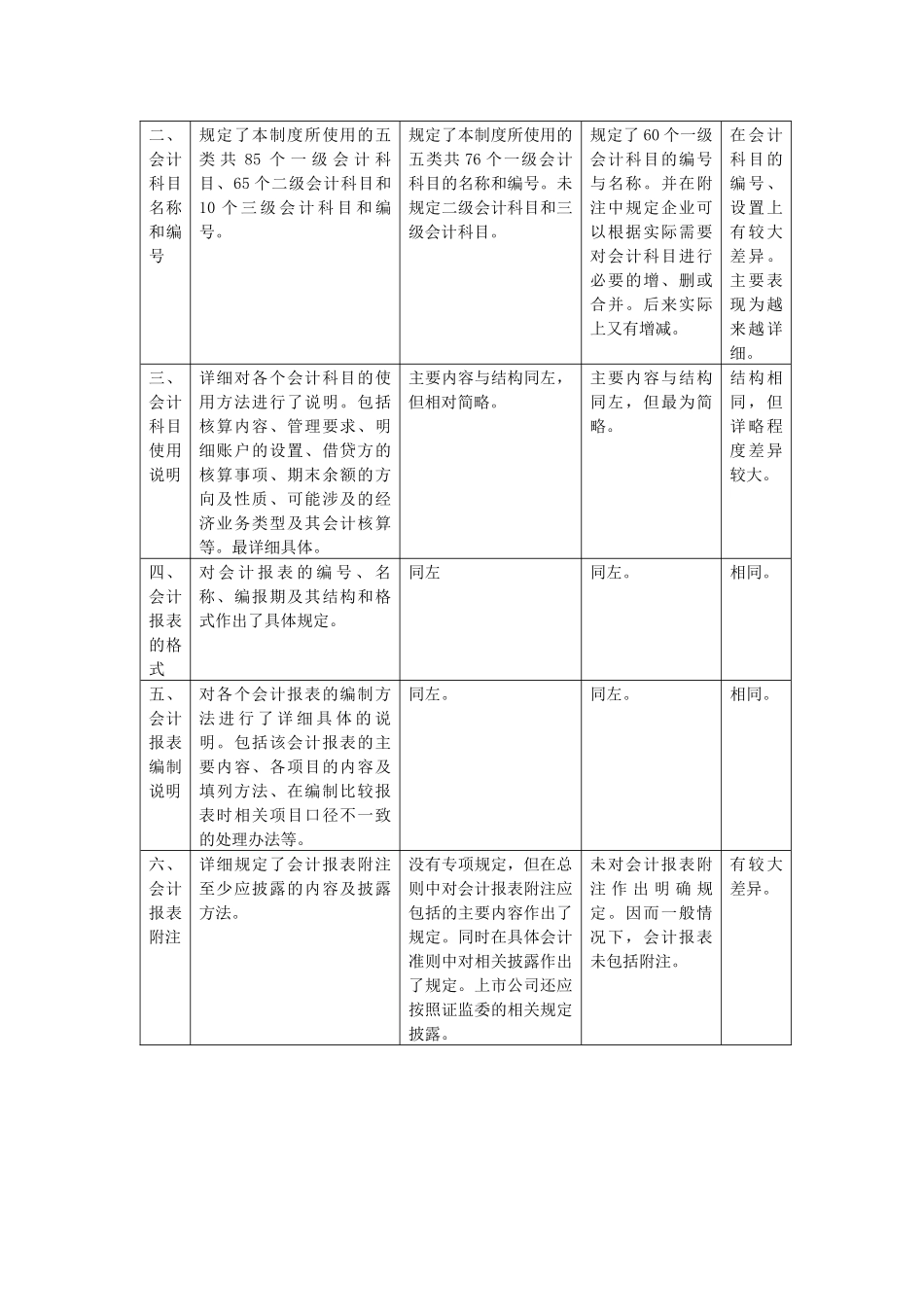
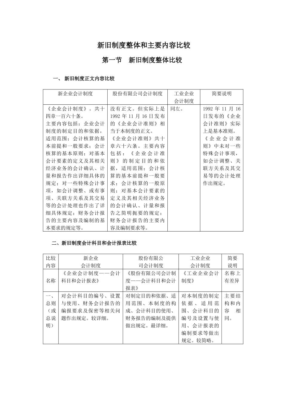
新旧制度整体和主要内容比较第一节新旧制度整体比较一、新旧制度正文内容比较新企业会计制度股份有限公司会计制度工业企业会计制度简要说明《企业会计制度》。共十四章一百六十条。主要内容包括:企业会计制度的制定目的和依据,适用范围;会计核算的基本前提和一般要求;会计核算的基本原则;对基本会计要素的定义及其相关经济业务的会计确认、计量和报告作出详细具体的规定;对一些特殊会计事项,如会计调整、或有事项、关联方关系及其交易等的会计处理也作出了详细具体规定;财务会计报告的主要内容及编制的基本要求的规定等。没有正文。但实际上是1992年11月16日发布的《企业会计准则》相当于本制度的正文。《企业会计准则》共十章六十六条。主要内容包括:《企业会计准则》的制定目的和依据,适用范围;会计核算的基本前提和一般要求;会计核算的一般原则;对基本会计要素的定义及其相关经济业务的会计确认、计量和报告之简明扼要的规定;财务会计报告的主要内容及编制要求等。同左。1992年11月16日发布的《企业会计准则》实际上是基本准则。《企业会计准则》中未对一些特殊会计事项,如会计调整、关联方关系及其交易等的会计处理作出规定。二、新旧制度会计科目和会计报表比较比较内容新企业会计制度股份有限公司会计制度工业企业会计制度简要说明名称《企业会计制度——会计科目和会计报表》《股份有限公司会计制度——会计科目和会计报表》《工业企业会计制度》名称上有差异一、总则(或总说明)对会计科目的编号、设置与使用、财务会计报告的编报要求及保密等相关问题作出规定。较详细。对制定目的和依据、适用范围、本制度的构成、会计科目的使用、财务报告的编制及提供做出规定。最详细。对本制度的制定依据、适用范围、会计科目的编号及设置与使用、会计报表的编制要求等做出规定。较简略。主要结构和内容相同。二、会计科目名称和编号规定了本制度所使用的五类共85个一级会计科目、65个二级会计科目和10个三级会计科目和编号。规定了本制度所使用的五类共76个一级会计科目的名称和编号。未规定二级会计科目和三级会计科目。规定了60个一级会计科目的编号与名称。并在附注中规定企业可以根据实际需要对会计科目进行必要的增、删或合并。后来实际上又有增减。在会计科目的编号、设置上有较大差异。主要表现为越来越详细。三、会计科目使用说明详细对各个会计科目的使用方法进行了说明。包括核算内容、管理要求、明细账户的设置、借贷方的核算事项、期末余额的方向及性质、可能涉及的经济业务类型及其会计核算等。最详细具体。主要内容与结构同左,但相对简略。主要内容与结构同左,但最为简略。结构相同,但详略程度差异较大。四、会计报表的格式对会计报表的编号、名称、编报期及其结构和格式作出了具体规定。同左同左。相同。五、会计报表编制说明对各个会计报表的编制方法进行了详细具体的说明。包括该会计报表的主要内容、各项目的内容及填列方法、在编制比较报表时相关项目口径不一致的处理办法等。同左。同左。相同。六、会计报表附注详细规定了会计报表附注至少应披露的内容及披露方法。没有专项规定,但在总则中对会计报表附注应包括的主要内容作出了规定。同时在具体会计准则中对相关披露作出了规定。上市公司还应按照证监委的相关规定披露。未对会计报表附注作出明确规定。因而一般情况下,会计报表未包括附注。有较大差异。附录主要会计事项分录举例。分类详细例举了各类会计事项的会计分录。主要会计事项分录举例。分类详细例举了各类会计事项的会计分录。附件中还有营业收入确认有关会计处理规定、建筑安装业务会计处理规定、房地产开发企业会计处理规定、商品期货业务会计处理规定等。主要会计事项分录举例。分类详细例举了各类会计事项的会计分录。结构与内容大致相同。主要比较结论:新旧制度整体上的结构和内容的最大差异表现在:新制度自成体系,而旧制度不能单独运用。新制度由《企业会计制度》正文和《企业会计制度----会计科目和会计报表》构成。在《企业会计制度》中,对企业会计核算的基本前提和一般要求、会计核算的基本原则、基本会计要素的定...

1、当您付费下载文档后,您只拥有了使用权限,并不意味着购买了版权,文档只能用于自身使用,不得用于其他商业用途(如 [转卖]进行直接盈利或[编辑后售卖]进行间接盈利)。
2、本站所有内容均由合作方或网友上传,本站不对文档的完整性、权威性及其观点立场正确性做任何保证或承诺!文档内容仅供研究参考,付费前请自行鉴别。
3、如文档内容存在违规,或者侵犯商业秘密、侵犯著作权等,请点击“违规举报”。

碎片内容

新旧会计制度主要内容比较

确认删除?
VIP
微信客服
  • 扫码咨询
会员Q群
  • 会员专属群点击这里加入QQ群
客服邮箱
回到顶部