电脑桌面
添加小米粒文库到电脑桌面
安装后可以在桌面快捷访问

QC部培训资料(DOC 43页)VIP免费

QC部培训资料(DOC 43页)_第1页
1/45
QC部培训资料(DOC 43页)_第2页
2/45
QC部培训资料(DOC 43页)_第3页
3/45
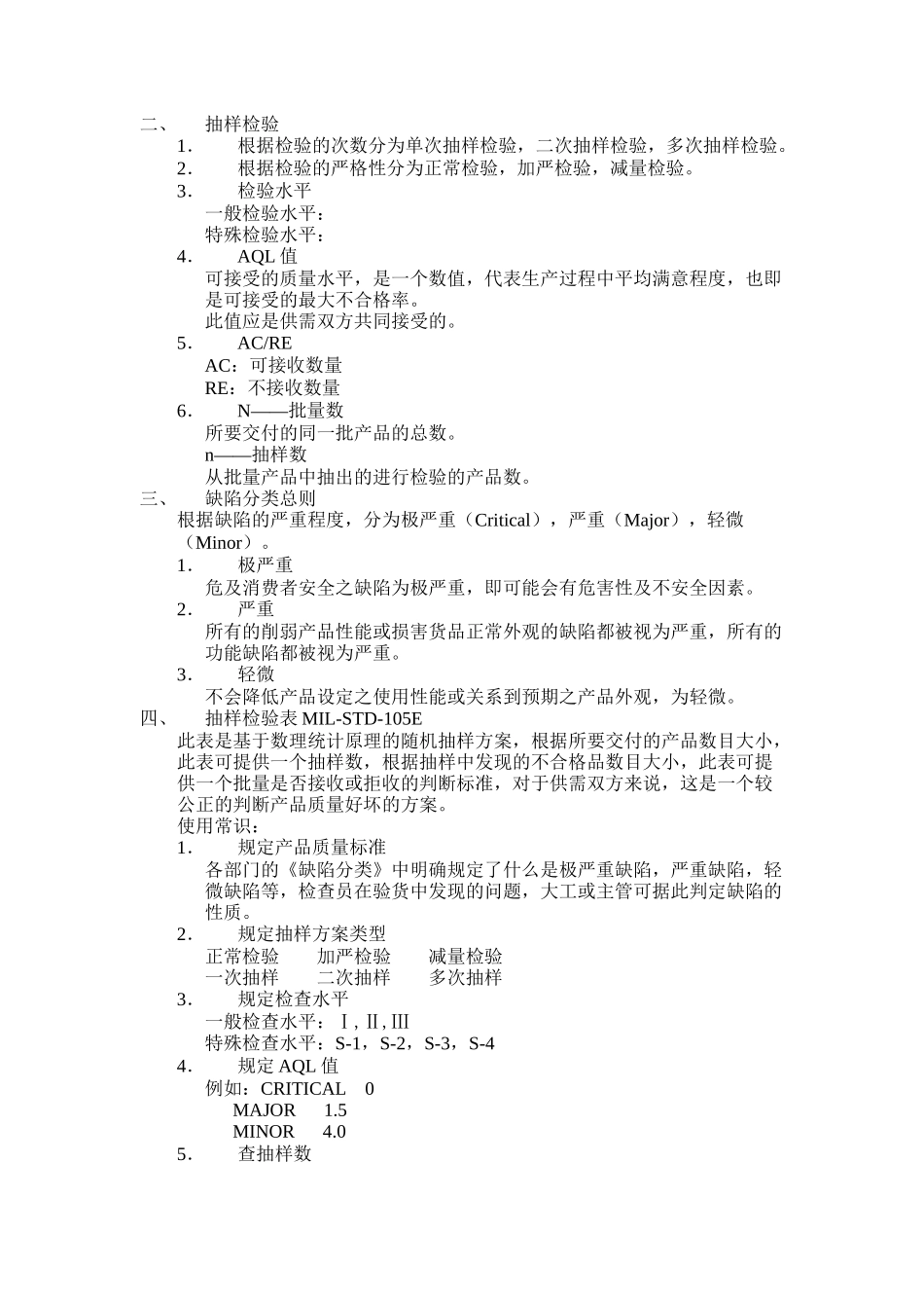
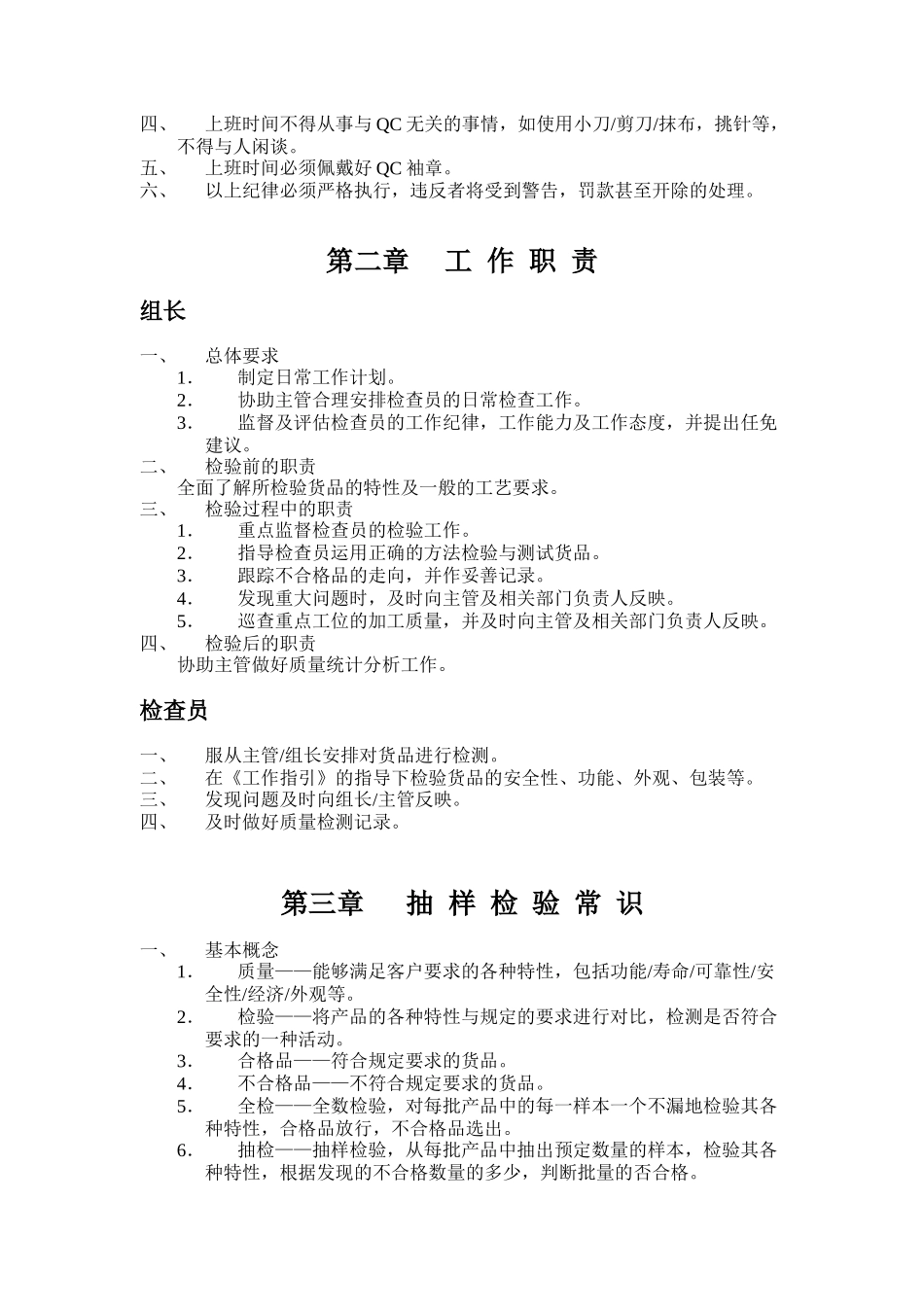
QC部培训教材目录第一章工作纪律第二章工作职责第三章抽样检验常识第四章玩具安全标准常识第五章ISO系列标准常识第六章五金IQC1.工作指引2.检验常识第七章电子IQC1.工作指引2.电子常识第八章胶件IQC1.工作指引2.检验常识第九章木器QC1.工作指引2.检验常识3.质量标准第十章公仔QC1.工作指引2.检验常识第十一章工场QC1.工作指引2.检验及技术附录一:先威盒上基本要求附录二:警告语标示附录三:杂色/黑点判断标准附录四:客验货标准及特别要求附录五:常见缺陷图示第一章工作纪律一、出勤1.准时上下班,不迟到,不早退。2.请假应先写请假条,经批准后方可休假。3.遇到特殊情况托人请假,事后须有充足的理由解释不能亲自请假原因,否则以旷工论处。4.上班时间必须坚守岗位,遇特殊情况须暂时离开工作岗位,必须先征得组长、主管同意,否则以旷工论处。5.每日旷工积累三天以上,作自动辞职处理。二、清楚各自的工作职责,并认真履行。三、工作中一切服从组长及主管的安排。四、上班时间不得从事与QC无关的事情,如使用小刀/剪刀/抹布,挑针等,不得与人闲谈。五、上班时间必须佩戴好QC袖章。六、以上纪律必须严格执行,违反者将受到警告,罚款甚至开除的处理。第二章工作职责组长一、总体要求1.制定日常工作计划。2.协助主管合理安排检查员的日常检查工作。3.监督及评估检查员的工作纪律,工作能力及工作态度,并提出任免建议。二、检验前的职责全面了解所检验货品的特性及一般的工艺要求。三、检验过程中的职责1.重点监督检查员的检验工作。2.指导检查员运用正确的方法检验与测试货品。3.跟踪不合格品的走向,并作妥善记录。4.发现重大问题时,及时向主管及相关部门负责人反映。5.巡查重点工位的加工质量,并及时向主管及相关部门负责人反映。四、检验后的职责协助主管做好质量统计分析工作。检查员一、服从主管/组长安排对货品进行检测。二、在《工作指引》的指导下检验货品的安全性、功能、外观、包装等。三、发现问题及时向组长/主管反映。四、及时做好质量检测记录。第三章抽样检验常识一、基本概念1.质量——能够满足客户要求的各种特性,包括功能/寿命/可靠性/安全性/经济/外观等。2.检验——将产品的各种特性与规定的要求进行对比,检测是否符合要求的一种活动。3.合格品——符合规定要求的货品。4.不合格品——不符合规定要求的货品。5.全检——全数检验,对每批产品中的每一样本一个不漏地检验其各种特性,合格品放行,不合格品选出。6.抽检——抽样检验,从每批产品中抽出预定数量的样本,检验其各种特性,根据发现的不合格数量的多少,判断批量的否合格。二、抽样检验1.根据检验的次数分为单次抽样检验,二次抽样检验,多次抽样检验。2.根据检验的严格性分为正常检验,加严检验,减量检验。3.检验水平一般检验水平:特殊检验水平:4.AQL值可接受的质量水平,是一个数值,代表生产过程中平均满意程度,也即是可接受的最大不合格率。此值应是供需双方共同接受的。5.AC/REAC:可接收数量RE:不接收数量6.N——批量数所要交付的同一批产品的总数。n——抽样数从批量产品中抽出的进行检验的产品数。三、缺陷分类总则根据缺陷的严重程度,分为极严重(Critical),严重(Major),轻微(Minor)。1.极严重危及消费者安全之缺陷为极严重,即可能会有危害性及不安全因素。2.严重所有的削弱产品性能或损害货品正常外观的缺陷都被视为严重,所有的功能缺陷都被视为严重。3.轻微不会降低产品设定之使用性能或关系到预期之产品外观,为轻微。四、抽样检验表MIL-STD-105E此表是基于数理统计原理的随机抽样方案,根据所要交付的产品数目大小,此表可提供一个抽样数,根据抽样中发现的不合格品数目大小,此表可提供一个批量是否接收或拒收的判断标准,对于供需双方来说,这是一个较公正的判断产品质量好坏的方案。使用常识:1.规定产品质量标准各部门的《缺陷分类》中明确规定了什么是极严重缺陷,严重缺陷,轻微缺陷等,检查员在验货中发现的问题,大工或主管可据此判定缺陷的性质。2.规定抽样方案类型正常检验加严检验减量检验一次抽样二次...

1、当您付费下载文档后,您只拥有了使用权限,并不意味着购买了版权,文档只能用于自身使用,不得用于其他商业用途(如 [转卖]进行直接盈利或[编辑后售卖]进行间接盈利)。
2、本站所有内容均由合作方或网友上传,本站不对文档的完整性、权威性及其观点立场正确性做任何保证或承诺!文档内容仅供研究参考,付费前请自行鉴别。
3、如文档内容存在违规,或者侵犯商业秘密、侵犯著作权等,请点击“违规举报”。

碎片内容

QC部培训资料(DOC 43页)

您可能关注的文档

确认删除?
VIP
微信客服
  • 扫码咨询
会员Q群
  • 会员专属群点击这里加入QQ群
客服邮箱
回到顶部