电脑桌面
添加小米粒文库到电脑桌面
安装后可以在桌面快捷访问

我国高校教育成本核算新方法-作业成本法VIP免费

我国高校教育成本核算新方法-作业成本法_第1页
1/13
我国高校教育成本核算新方法-作业成本法_第2页
2/13
我国高校教育成本核算新方法-作业成本法_第3页
3/13
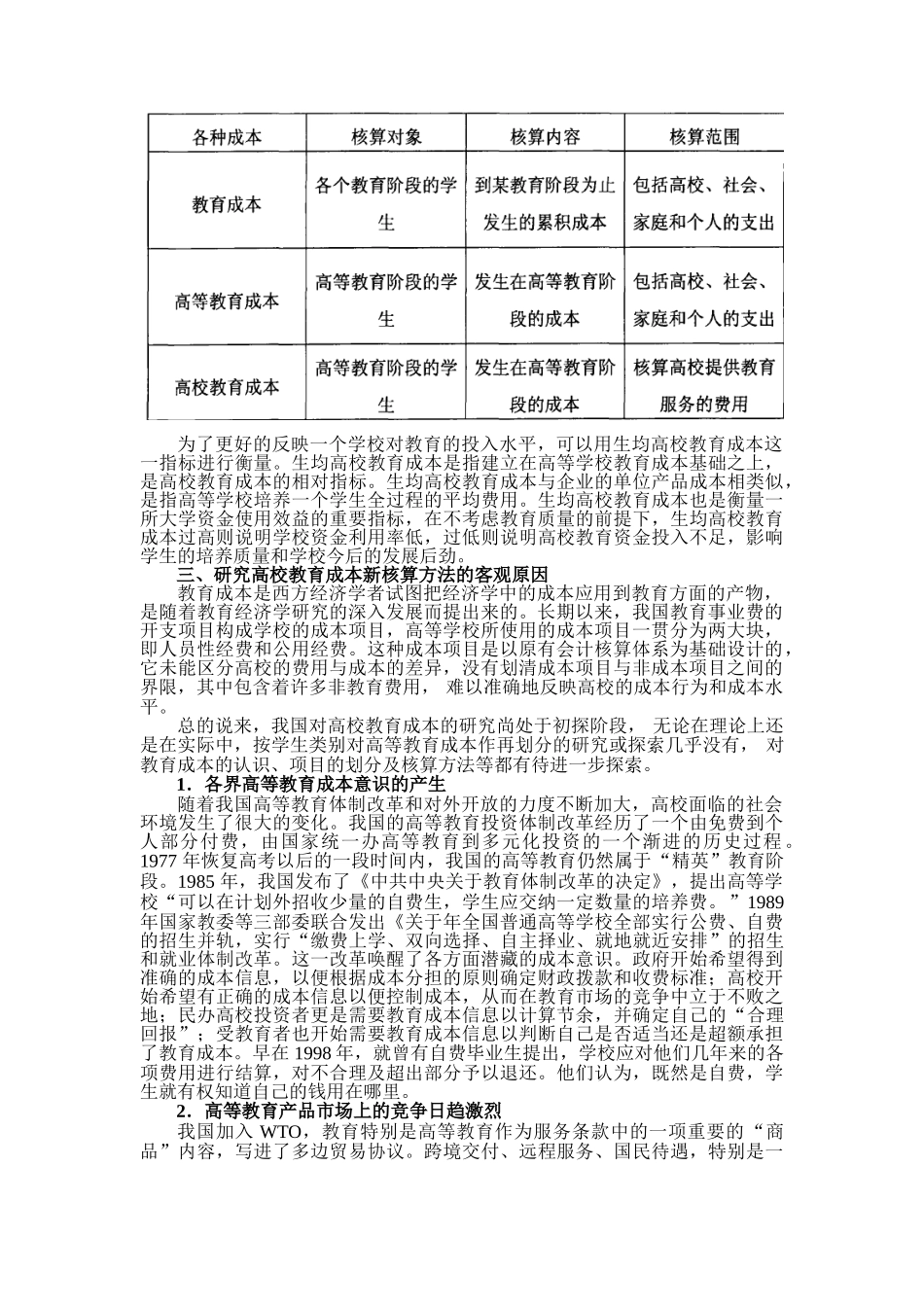
我国高校教育成本核算新方法研究——作业成本法研究教育成本是西方经济学者试图把经济学中的成本应用到教育方面的产物,是随着教育经济学研究的深入发展而提出来的。我国对教育成本的研究尚处于初探阶段,对教育成本概念的认识、项目的划分及核算方法等都有待深化。此外,无论在理论上还是在实际中,按学生类别对高等教育成本作再划分的研究或探索几乎没有。长期以来,我国教育事业费的开支项目构成学校的成本项目,高等学校所使用的成本项目一贯分为两大块,即人员性经费和公用经费。这种成本项目是以原有会计核算体系为基础设计的,它未能区分高校的费用与成本的差异,没有划清成本项目与非成本项目之间的界限,其中包含着许多非教育费用,难以准确地反映高校的成本行为和成本水平。因此,有必要研究我国高校教育成本核算的新方法来准确的反映高校的成本行为和成本水平。一、关于高校的界定我国的高等教育主要包括普通高等教育和民办高等教育。普通高等学校指按照国家规定的设置标准和审批程序批准举办的,通过全国普通高等学校统一招生考试,招收高中毕业生为主要培养对象,实施高等教育的全日制大学、独立设置的学院和高等专科学校、高等职业学校和其他机构。民办高等学校指企事业组织、社会团体及其他社会组织和公民个人利用非国家财政性教育经费,依照国家和本市教育行政部门制定的高等学校的设置标准,面向社会举办的实施高等学历教育的学校或实施高等非学历教育的教育机构。对公办高校的性质来看,其属于非营利组织。所谓非营利组织,是指不以营利为目的,主要开展各种志愿性的公益或互益活动的非政府的社会组织。涉及的领域非常广,有艺术、慈善、教育、政治、宗教、学术、环保等等。因此,公办高等学校应该实行《民间非营利组织会计制度》。对于民办高校,一些学者认为,并不是所有的民办高校都可实行《民间非营利组织会计制度》,是否实行该制度要根据其章程来确定,章程规定不取得合理回报的民办高校可实行该制度,章程规定取得合理回报的民办高校则不能实行。因为,《民间非营利组织会计制度》规定适用该制度的民间非营利组织应当同时具备以下特征:一是该组织不以营利为宗旨和目的;二是资源提供者向该组织投入资源不取得经济回报;三是资源提供者不享有该组织的所有权。《民办教育促进法》第三条明确规定“民办教育事业属于公益性事业,是社会主义教育事业的组成部分”。这一条规定就给民办高校定了性,不管民办高校是否要求取得合理回报,都是不以营利为宗旨和目的的公益性事业,《民办教育促进法》规定的“出资人可以取得合理回报”,是国家对民办高校出资人的“扶持与奖励”,并不是企业股东的分利,它们有着本质的区别。因此,民办高校会计制度的适用应以是否以营利为宗旨和目的作为划分的主要标准,而不应以是否取得经济回报作为划分的主要标准。《民办教育促进法》第35、36条规定,“民办学校对举办者投入学校的资产、国有资产、受赠的资产以及办学积累,享有法人财产权”,“民办学校存续期间,所有财产由民办学校依法管理和使用,任何组织和个人不得侵占”。那么,民办高校的这种法人财产权与《民法》、《公司法》规定的由股东或出资者投资形成的法人财产权,是否具备同样的内涵呢?也即民办高校能否完全自主地行使法人财产权,譬如对外投资、为他人提供担保、抵押财产、转让处分财产等等这些财产所有权中的应有之义呢?由于《民办教育促进法》将民办教育定性为公益性事业,其法律框架中没有按照民商法的原理设置民办高校的法人财产所有权,转投资、抵押担保之类的行为无疑是受到限制的。尽管《民办教育促进法》没有承续1997年颁布的《社会力量办学条例》中直接禁止民办学校对其财产转让或用于担保的规定,但依然在第38条规定,“民办学校资产的使用和财务管理受审批机关和其他有关部门的监督。民办学校应当在每个会计年度结束时制作财务会计报告,委托会计师事务所依法进行审计,并公布审计结果。”也就是说,作为法人主体的民办学校在学校存续期间,即使享有法人财产权,但与民法、公司法所规定的法人财产权相比,多了许多限制,这集中体现在收益权和对资产的处置...

1、当您付费下载文档后,您只拥有了使用权限,并不意味着购买了版权,文档只能用于自身使用,不得用于其他商业用途(如 [转卖]进行直接盈利或[编辑后售卖]进行间接盈利)。
2、本站所有内容均由合作方或网友上传,本站不对文档的完整性、权威性及其观点立场正确性做任何保证或承诺!文档内容仅供研究参考,付费前请自行鉴别。
3、如文档内容存在违规,或者侵犯商业秘密、侵犯著作权等,请点击“违规举报”。

碎片内容

我国高校教育成本核算新方法-作业成本法

文泉书屋+ 关注
实名认证
内容提供者

热爱教学事业,对互联网知识分享很感兴趣

确认删除?
VIP
微信客服
  • 扫码咨询
会员Q群
  • 会员专属群点击这里加入QQ群
客服邮箱
回到顶部