电脑桌面
添加小米粒文库到电脑桌面
安装后可以在桌面快捷访问

详解鑫联金融仓储业务内控流程VIP免费

详解鑫联金融仓储业务内控流程_第1页
1/22
详解鑫联金融仓储业务内控流程_第2页
2/22
详解鑫联金融仓储业务内控流程_第3页
3/22
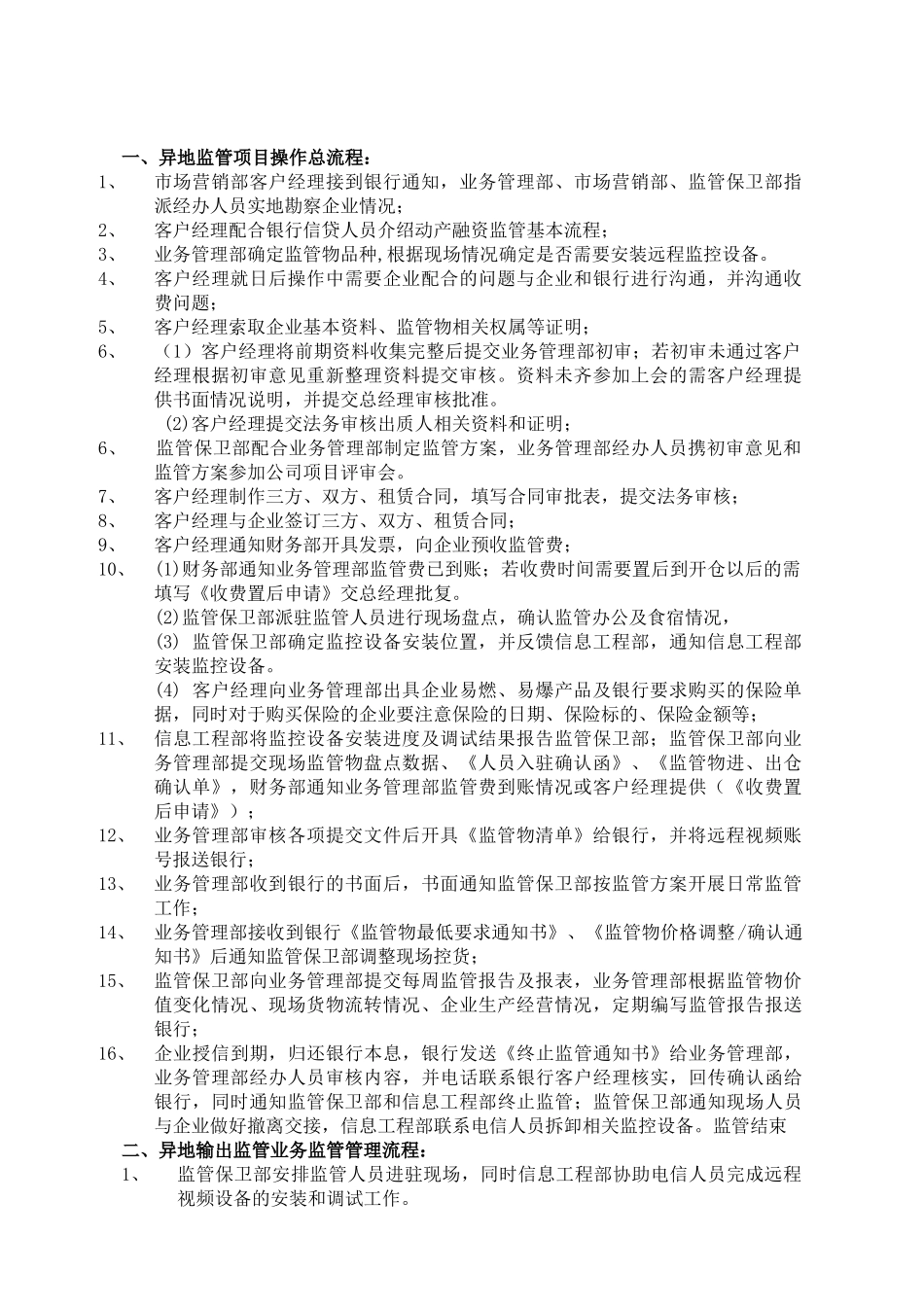
鑫联金融仓储股份有限公司业务内控流程鑫联金融仓储股份有限公司业务内控管理流程一、异地监管项目操作总流程:1、市场营销部客户经理接到银行通知,业务管理部、市场营销部、监管保卫部指派经办人员实地勘察企业情况;2、客户经理配合银行信贷人员介绍动产融资监管基本流程;3、业务管理部确定监管物品种,根据现场情况确定是否需要安装远程监控设备。4、客户经理就日后操作中需要企业配合的问题与企业和银行进行沟通,并沟通收费问题;5、客户经理索取企业基本资料、监管物相关权属等证明;6、(1)客户经理将前期资料收集完整后提交业务管理部初审;若初审未通过客户经理根据初审意见重新整理资料提交审核。资料未齐参加上会的需客户经理提供书面情况说明,并提交总经理审核批准。(2)客户经理提交法务审核出质人相关资料和证明;6、监管保卫部配合业务管理部制定监管方案,业务管理部经办人员携初审意见和监管方案参加公司项目评审会。7、客户经理制作三方、双方、租赁合同,填写合同审批表,提交法务审核;8、客户经理与企业签订三方、双方、租赁合同;9、客户经理通知财务部开具发票,向企业预收监管费;10、(1)财务部通知业务管理部监管费已到账;若收费时间需要置后到开仓以后的需填写《收费置后申请》交总经理批复。(2)监管保卫部派驻监管人员进行现场盘点,确认监管办公及食宿情况,(3)监管保卫部确定监控设备安装位置,并反馈信息工程部,通知信息工程部安装监控设备。(4)客户经理向业务管理部出具企业易燃、易爆产品及银行要求购买的保险单据,同时对于购买保险的企业要注意保险的日期、保险标的、保险金额等;11、信息工程部将监控设备安装进度及调试结果报告监管保卫部;监管保卫部向业务管理部提交现场监管物盘点数据、《人员入驻确认函》、《监管物进、出仓确认单》,财务部通知业务管理部监管费到账情况或客户经理提供(《收费置后申请》);12、业务管理部审核各项提交文件后开具《监管物清单》给银行,并将远程视频账号报送银行;13、业务管理部收到银行的书面后,书面通知监管保卫部按监管方案开展日常监管工作;14、业务管理部接收到银行《监管物最低要求通知书》、《监管物价格调整/确认通知书》后通知监管保卫部调整现场控货;15、监管保卫部向业务管理部提交每周监管报告及报表,业务管理部根据监管物价值变化情况、现场货物流转情况、企业生产经营情况,定期编写监管报告报送银行;16、企业授信到期,归还银行本息,银行发送《终止监管通知书》给业务管理部,业务管理部经办人员审核内容,并电话联系银行客户经理核实,回传确认函给银行,同时通知监管保卫部和信息工程部终止监管;监管保卫部通知现场人员与企业做好撤离交接,信息工程部联系电信人员拆卸相关监控设备。监管结束二、异地输出监管业务监管管理流程:1、监管保卫部安排监管人员进驻现场,同时信息工程部协助电信人员完成远程视频设备的安装和调试工作。2、现场监管员全面盘点监管物,制作库存表、货位图、货位表上报,并填写监管物进出仓确认单与企业签章确认监管物已作为质押物交由我司占有监管。3、业务管理部经办人员根据库存报表制作监管物清单,并提交银行确认。4、业务管理部通知监管保卫部按监管方案实施现场监管。5、现场监管人员建立完善的台账报表和值班制度,并每日详细跟踪监管物进出数量及企业生产经营状况,填写日报表和月度总结,上报监管保卫部。6、监管保卫部定期向业务管理部提交周、月度监管情况。7、业务管理部根据监管保卫部提交的报告,会同监管物市场风险信息、每月稽查报告制作监管报告定期向银行出具。8、日常监管保卫部每月对监管点按监管方案巡查2次,业务管理部不定期对监管点随机抽查不少于1次,现场驻场监管人员驻点监管时间最长不得超过6个月必须调换。三、开具监管物清单流程:1、初次操作企业1.1、开单前,必须查看合同审批表,查看该企业是否已签订相关合同并得到审批。1.2、向法务专员申请提取三方协议、双方协议、租赁协议等资料查看。1.3、通过查看三方协议,提取相关单据及其附件、提货、换货回执、核价单等单据的格式和样本,确认开单和提货的三方预...

1、当您付费下载文档后,您只拥有了使用权限,并不意味着购买了版权,文档只能用于自身使用,不得用于其他商业用途(如 [转卖]进行直接盈利或[编辑后售卖]进行间接盈利)。
2、本站所有内容均由合作方或网友上传,本站不对文档的完整性、权威性及其观点立场正确性做任何保证或承诺!文档内容仅供研究参考,付费前请自行鉴别。
3、如文档内容存在违规,或者侵犯商业秘密、侵犯著作权等,请点击“违规举报”。

碎片内容

详解鑫联金融仓储业务内控流程

文泉书屋+ 关注
实名认证
内容提供者

热爱教学事业,对互联网知识分享很感兴趣

确认删除?
VIP
微信客服
  • 扫码咨询
会员Q群
  • 会员专属群点击这里加入QQ群
客服邮箱
回到顶部