电脑桌面
添加小米粒文库到电脑桌面
安装后可以在桌面快捷访问

轻型钢结构门式钢架设计(免积分下载).VIP免费

轻型钢结构门式钢架设计(免积分下载)._第1页
1/13
轻型钢结构门式钢架设计(免积分下载)._第2页
2/13
轻型钢结构门式钢架设计(免积分下载)._第3页
3/13
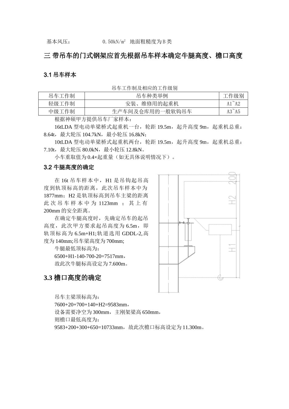
1轻型钢结构门式钢架设计流程简介轻型钢结构时钢材厚度较薄、使用经济截面且荷载较轻、使用年限不太长的结构,由承重构件。轻质围护结构与配套的保温隔热材料及各种连接件、零配件和密封材料所组成。门式刚架轻型房屋钢结构适用范围:单跨或多跨,跨间内可设置夹层,屋面坡度可以为1/8~1/20,但一般厂房屋面坡度常取1/20(5%),吊车工作级别不高于A5、起重量不宜超过20t,檐口高度一般为4.5~9m,不超过18m。门式刚架结构的特点:1,采用轻型屋面,可减小梁柱截面及基础尺寸。2.刚架侧向刚度可就檩条和墙梁的隅撑保证,以较少纵向刚性构件和减小翼缘宽度。3.跨度较大的刚架可采用改变腹板高度、厚度及翼缘宽度的变截面。4.刚架的腹板允许其部分失稳,利用其屈曲后的强度,按有效宽度设计,可通过在关键部位设置加劲肋来减小腹板厚度,。5.竖向荷载通常是设计的控制荷载,地震作用一般不起控制作用。但当风荷载较大或房屋较高时,风荷载的作用不应忽视。一厂房建筑尺寸及结构形式1.1工程名称:天津神硕能源科技有限公司厂房1.2工程简介:本工程采用门式刚架轻型房屋钢结构。厂房总宽度78m,共分4跨,其中主体结构3跨,跨度各21m,局部附房1跨,跨度15m;厂房总长度105m;厂房刚架榀数15榀,其中三跨刚架榀数8榀,带局部附房4跨刚架榀数7榀;屋面坡度5%。二荷载取值屋面永久荷载:彩色压型钢板0.15kN/m2屋面檩条及保温0.15kN/m2屋面活荷载:0.30kN/m20.50kN/m2(用于檩条计算)设备吊挂活荷载:0.15kN/m2屋面雪荷载:0.40kN/m2基本风压:0.50kN/m2地面粗糙度为B类三带吊车的门式钢架应首先根据吊车样本确定牛腿高度、檐口高度3.1吊车样本吊车工作制及相应的工作级别吊车工作制吊车种类举例工作级别轻级工作制安装、维修用的起重机A1~A2中级工作制生产车间及仓库用的一般软钩吊车A3~A5根据神硕甲方提供吊车厂家样本:16tLDA型电动单梁桥式起重机一台,轮距19.5m,起升高度9m,起重机总重:8.64t,最大轮压104.7kN,最小轮压16.8kN;10tLDA型电动单梁桥式起重机两台,轮距19.5m,起升高度9m,起重机总重:7.10t,最大轮压80.0kN,最小轮压12.8kN。小车重取值为0.4×起重量(如无具体说明情况下)。3.2牛腿高度的确定在16t吊车样本中,H1是吊钩起吊高度到轨顶标高的距离,此次吊车样本中为1877mm;H2是轨顶标高到吊车主梁的距离此次吊车样本中为1123mm;其上有200mm的安全距离。在确定牛腿高度时,先确定吊车的起吊高度,此次甲方要求起吊高度为6.5m,即轨顶标高为6.5m+H1;轨道选用GDDL-2,高度为140mm;吊车梁高度为700mm;牛腿最低顶标高为:6500+H1-140-700-20=7517mm,故此次牛腿标高设定为7.600m。3.3檐口高度的确定吊车主梁顶标高为:7600+20+700+140+H2=9583mm,设备需要净空为300mm,主刚架梁高650mm,则檐口最低高度为:9583+200+300+650=10733mm,故此次檐口标高设定为11.300m。四结构平面布置4.1屋面横向支撑1)屋面支撑的主要作用是承担和传递纵向水平荷载,保证屋架的整体稳定。2)厂房单元两端第一开间各设一道横向水平支撑,中间每隔约60m(净距)再设一道。如果第一开间内不能设置时,可设置在第二开间内,但必须注意,第一开间内相应传递水平荷载的杆件应该设计成压杆。3)在建筑物内,当柱列有不同柱距时,或当建筑物有高低跨变化时,应设置纵向水平支撑提高结构的整体性,调整结构抗侧刚度的分布,以求减小各刚架柱纵向水平位移的差异,使结构受力均匀、合理。当建筑物平面布置不均匀时,如果局部凸出、凹进、抽柱等情况时,为提高结构的整体抗侧力,在上述区域均需设置纵横向封闭的连续水平支撑系统。屋盖水平支撑中交叉腹杆按受拉构件设计,满足强度、长细比要求,长细比限值400。压杆同屋面系杆。4.2屋面系杆1)柱间及屋脊处沿房屋全长必须设置2)刚性系杆按压杆考虑,需要满足强度、长细比、稳定性要求,可用钢管,也可采用双角钢。在建筑物跨度较小、高度较低的情况下,可由檩条兼任,但檩条按压弯构件设计,并应保证檩条平面外的长细比和稳定性。目前程序PKPM工具箱中只能把系杆归于多层柱间支撑中计算,且只能以角钢计算。实际工程中可手算。4.3柱间支撑柱间支撑...

1、当您付费下载文档后,您只拥有了使用权限,并不意味着购买了版权,文档只能用于自身使用,不得用于其他商业用途(如 [转卖]进行直接盈利或[编辑后售卖]进行间接盈利)。
2、本站所有内容均由合作方或网友上传,本站不对文档的完整性、权威性及其观点立场正确性做任何保证或承诺!文档内容仅供研究参考,付费前请自行鉴别。
3、如文档内容存在违规,或者侵犯商业秘密、侵犯著作权等,请点击“违规举报”。

碎片内容

轻型钢结构门式钢架设计(免积分下载).

您可能关注的文档

确认删除?
VIP
微信客服
  • 扫码咨询
会员Q群
  • 会员专属群点击这里加入QQ群
客服邮箱
回到顶部