电脑桌面
添加小米粒文库到电脑桌面
安装后可以在桌面快捷访问

1、信息技术系办公室主任职位说明书VIP免费

1、信息技术系办公室主任职位说明书_第1页
1/9
1、信息技术系办公室主任职位说明书_第2页
2/9
1、信息技术系办公室主任职位说明书_第3页
3/9
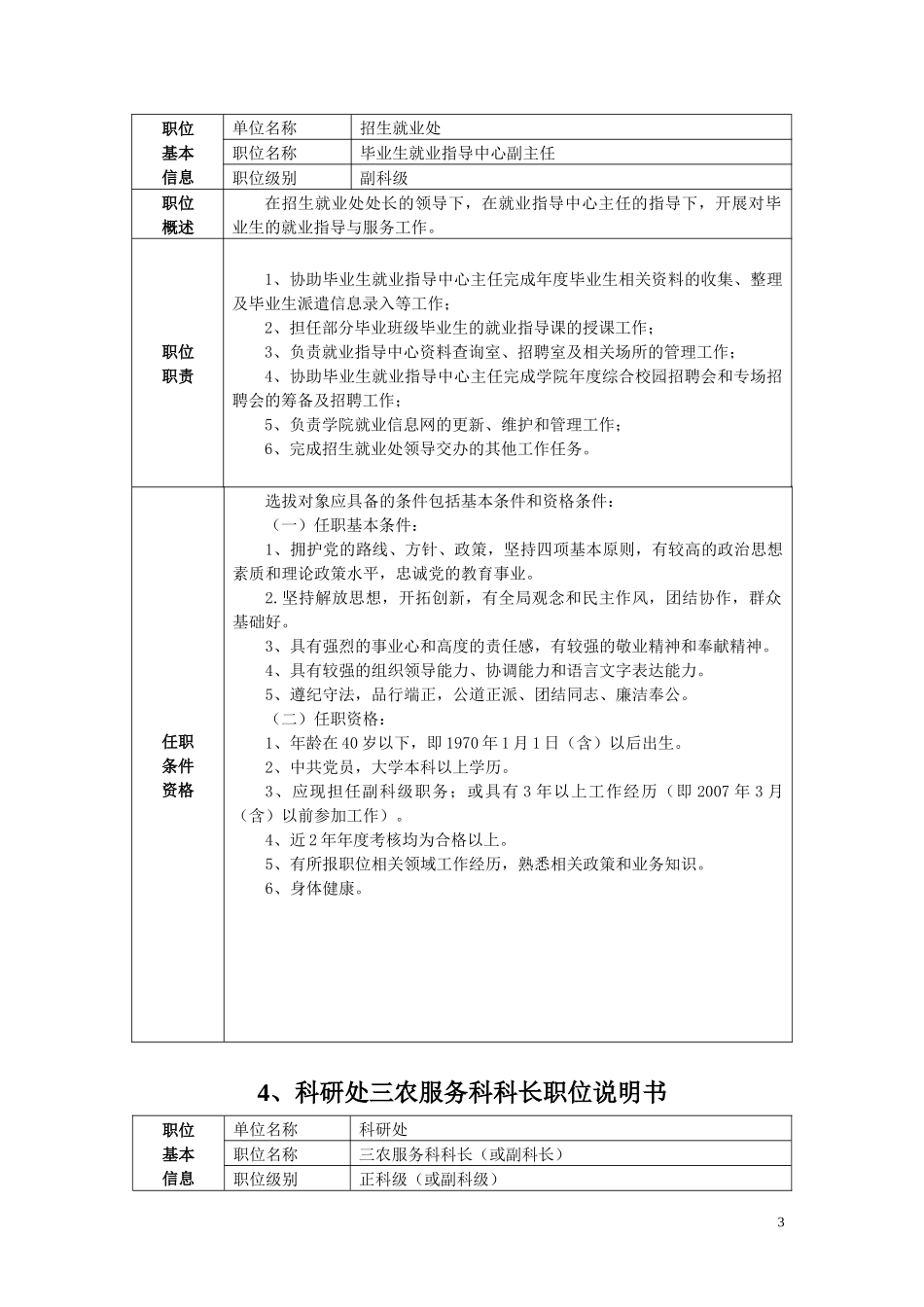
附件2:《职位说明书》1、信息技术系办公室主任职位说明书职位基本信息单位名称信息技术系职位名称办公室主任(或副主任)职位级别正科级(或副科级)职位概述在信息系领导班子的领导和指导下,开展教学管理与服务、综合协调、会务、信息、对外联络、接待等综合管理和服务工作。职位职责协助系领导完成日常的上传下达、内外联络、办公福利劳保用品领取发放、各项活动的具体事务性工作;收集、整理和保存系的各种文件资料;负责系的财务管理,保管和使用系的公章;负责日常考核工作;为系行政和教学管理工作提供服务;负责实验室设备的协调工作;完成领导交办的其它工作。任职条件资格选拔对象应具备的条件包括基本条件和资格条件:(一)任职基本条件:1、拥护党的路线、方针、政策,坚持四项基本原则,有较高的政治思想素质和理论政策水平,忠诚党的教育事业。2.坚持解放思想,开拓创新,有全局观念和民主作风,团结协作,群众基础好。3、具有强烈的事业心和高度的责任感,有较强的敬业精神和奉献精神。4、具有较强的组织领导能力、协调能力和语言文字表达能力。5、遵纪守法,品行端正,公道正派、团结同志、廉洁奉公。(二)任职资格:1、年龄在40岁以下,即1970年1月1日(含)以后出生。2、中共党员,大学专科以上学历。3、申报副科级职位的应现担任副科级职务;或具有3年以上工作经历(即2007年3月(含)以前参加工作)。4、申报正科级职位的应现担任正科级职务;或担任副科级职务满2年(即2008年3月(含)以前任职)。5、有担任行政管理、党务工作和学生管理者的经历者优先。6、近2年年度考核均为合格以上。7、身体健康。2、食品与生物工程系政治辅导员职位说明书1职位基本信息单位名称食品与生物工程系职位名称政治辅导员职位级别正科级(或副科级)职位概述在系党总支书记的领导下,开展学生管理和思想政治教育工作。职位职责1.贯彻执行上级有关部门和学院对学生管理的各项规定。2.负责班级教学常规的各项规章制度的管理。3.抓好班级党建、团建工作,大力培养积极分子,积极慎重地做好组织发展工作,对学生干部做到有培训、有考核。4.熟悉和掌握学生的基本情况,深入学生宿舍、深入学生生活,关心学生的思想、学习和生活,分析、研究和处理学生中存在的问题,针对学生实际适时做好思想教育和引导工作。5.指导学生勤工助学活动,做好贫困生资助工作(奖、贷、勤、助、减免、缓等)的组织和统筹,加强贫困生的思想教育工作。6.积极指导和帮助学生开展形式多样的课外活动,丰富学生的课余文化生活,认真组织学生积极参加军训、社会实践、教学实习、劳动等活动。7.做好学生评优、综合测评、就业指导等各种日常教育和管理工作。8.抓好学生宿舍的建设工作,开展宿舍内的思想教育、行为规范教育。加强宿舍文化建设,鼓励和引导学生形成积极向上、勇于进取的精神,培养学生爱清洁、讲卫生的良好生活习惯。9.认真组织学生积极参与学院的各种竞赛活动,做好协调、服务和保障工作。10.完成系总支交办的其他工作任务。任职条件资格选拔对象应具备的条件包括基本条件和资格条件:(一)任职基本条件:1、拥护党的路线、方针、政策,坚持四项基本原则,有较高的政治思想素质和理论政策水平,忠诚党的教育事业。2.坚持解放思想,开拓创新,有全局观念和民主作风,团结协作,群众基础好。3、具有强烈的事业心和高度的责任感,有较强的敬业精神和奉献精神。4、具有较强的组织领导能力、协调能力和语言文字表达能力。5、遵纪守法,品行端正,公道正派、团结同志、廉洁奉公。(二)任职资格:1、年龄在40岁以下。即1970年1月1日(含)以后出生。2、中共党员,大学专科以上学历。3、申报副科级职位的应现担任副科级职务;或具有3年以上工作经历(即2007年3月(含)以前参加工作)。4、申报正科级职位的应现担任正科级职务;或担任副科级职务满2年(即2008年3月(含)以前任职)。5、担任学生管理工作的经历者优先。6、近2年年度考核均为合格以上;7、身体健康。3、招生就业处就业指导中心副主任职位说明书2职位基本信息单位名称招生就业处职位名称毕业生就业指导中心副主任职位级别副科级职位概...

1、当您付费下载文档后,您只拥有了使用权限,并不意味着购买了版权,文档只能用于自身使用,不得用于其他商业用途(如 [转卖]进行直接盈利或[编辑后售卖]进行间接盈利)。
2、本站所有内容均由合作方或网友上传,本站不对文档的完整性、权威性及其观点立场正确性做任何保证或承诺!文档内容仅供研究参考,付费前请自行鉴别。
3、如文档内容存在违规,或者侵犯商业秘密、侵犯著作权等,请点击“违规举报”。

碎片内容

1、信息技术系办公室主任职位说明书

确认删除?
VIP
微信客服
  • 扫码咨询
会员Q群
  • 会员专属群点击这里加入QQ群
客服邮箱
回到顶部