电脑桌面
添加小米粒文库到电脑桌面
安装后可以在桌面快捷访问

捷顺ERP项目需求分析VIP免费

捷顺ERP项目需求分析_第1页
1/10
捷顺ERP项目需求分析_第2页
2/10
捷顺ERP项目需求分析_第3页
3/10
深圳捷顺科技实业有限公司ERP需求分析报告一、销售与分销营运需求1、客户资料管理,登记直销客户和分销渠道客户的各种信息,对客户进行分类(一般客户、大客户、集成商、海外客户等),并对不同类别客户有不同的管理要求。2、业务信息管理,业务员登记自己的每一条业务信息,内容包括客户名称、客户联系人、客户需求、信息提供部门、信息提供人等,区域经理和部门经理可对信息进行审核和管理,如业务信息有重叠,则由相应部门经理判单,由谁负责。业务信息必须要由严格的权限控制,业务员只能查询到本人的信息,区域经理只能查阅到本区域的信息,部门经理只能查阅到本部门的信息。销售人员、销售区域、销售订单权限管理(需要开发)3、业务信息跟进管理,业务员记录针对某业务信息的各项跟进信息、客户信息、竞争对手信息以及跟该业务发生的各种相关费用等。CRM管理(也可以定义质量计划)4、直销报价管理,要求在系统中能够按各销售部门建立各自的报价价格库,各销售部门所属销售人员必须要根据业务信息和标准报价产生相应的报价单,在标准报价上输入相应折扣进行客户报价。所有的报价及其报价变更均有历史记录。注:某些产品须设公式,报价时输入相应属性如材质、尺寸再结合公式计算最终价格。各销售人员有最低折扣限制。公司需要使用高级报价5、销售协议管理,对部分大客户或集成商,公司与其签订长期合作协议,要求在系统中能对指定客户做指定价格,对客户报价时或下达订单时,取相应价格协议中的价格。6、销售预算管理,可以比较合同产品报价、产品底价、预估工程费、业务费来进行销售的毛利预算。开发报表7、空白合同管理,发放空白合同时,登记领用部门、领用人、领用的合同号、领用时间等。待合同签订后归档时核销。也可以人为针对某合同终结,如合同遗失。合同领用超期,则自动报警。质量计划8、合同评审,利用工作流机制,登记并审核非标合同的评审过程。评审通过才允许产生销售订单。合同评审在系统外进行9、合同管理,要求把每个合同视为一个项目,记录其客户名称、合同金额、签单部门、签单人、责任部门、责任人,所有的生产订单、研发订单、服务订单、费用归集到合同项目中。要求支持合同的变更处理(增加、减少合同金额、终止合同等)。当合同最终结转时,终结合同,不允许再修改合同内容。10、合同收款条款,记录合同的收款条款,如预付款、保修款分别是多少等。应收模块内容,11、合同执行责任管理,要求支持合同的责任部门、责任人(初始为签单部门、签单人)可以转移给另外一个部门或另外一个人,如原始签单人离职移交或转由经管部门收款组负责收款。,更改收款人第1页12、合同信息,要求支持对合同变更、合同进度、收款、发票、费用等信息能够进行及时跟踪。13、订单配置BOM,根据公司产品要求,部分产品(如停车场)是几种产品和外购物资组合起来销售,同时某些产品的内部功能也是可根据客户要求来配置产生的,要求系统能支持下单所用的配置BOM功能。并能根据配置BOM,选择相应的产品或功能组合,产生不同的价格和产品编号。PTO模式14、销售订单管理,根据合同内容可分批下销售订单,每批销售订单可人为输入销售金额,但同一合同的订单金额累计不能超过合同金额。下达销售订单时,可根据产品配置BOM选择相应的产品组合,同时根据不同的产品组合带出相应的C价、D0价、J价。还可以根据某些产品特性,输入材质、尺寸等属性计算出产品的C价金额、D0价金额、J价金额等。销售订单中每个产品的销售价格=订单金额*(产品D0价金额/订单D0价金额)。注:C价、D0价均为公司标准结算价,J价则根据销售部门的不同有所不同,每个订单的上述价格还会根据保修期限(>=2)及合同类别(机电、智能)有不同的上浮比例。15、销售订单要求能够支持多币种;能够按客户所属地区、签单地区、产品安装地区分别统计;分公司或海外直接下单。能够解决外销合同金额与实际收款金额因银行手续费产生的差异。16、订单编号的特殊性,捷顺科技的销售订单的编码方式为a-bb-ccccc-dd,a为订单类别,b为年份,c为顺序号,d为增补单的顺序号,该订单编号关系到公司产品的一些设置,不能轻易放弃。17、非标...

1、当您付费下载文档后,您只拥有了使用权限,并不意味着购买了版权,文档只能用于自身使用,不得用于其他商业用途(如 [转卖]进行直接盈利或[编辑后售卖]进行间接盈利)。
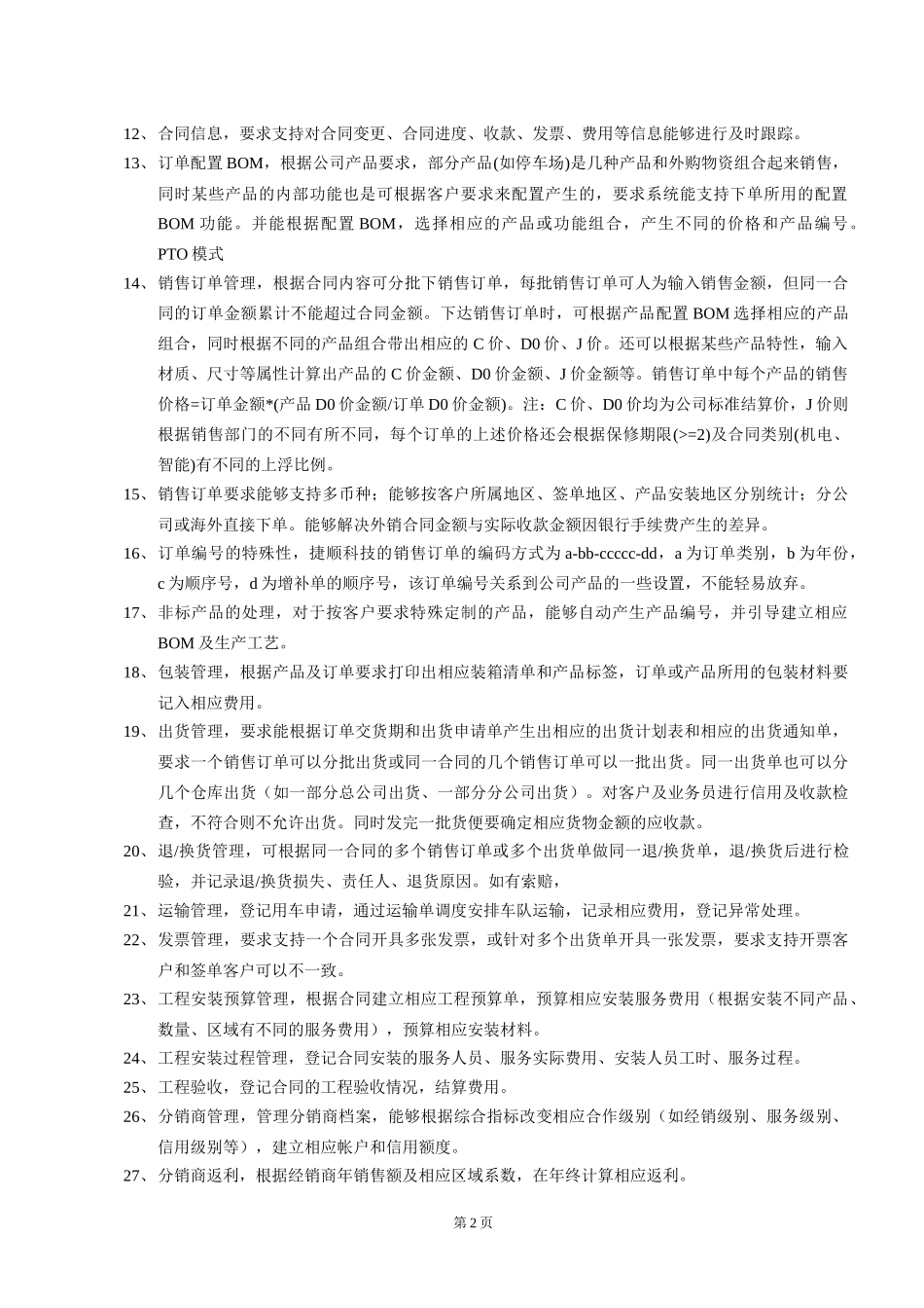
2、本站所有内容均由合作方或网友上传,本站不对文档的完整性、权威性及其观点立场正确性做任何保证或承诺!文档内容仅供研究参考,付费前请自行鉴别。
3、如文档内容存在违规,或者侵犯商业秘密、侵犯著作权等,请点击“违规举报”。

碎片内容

捷顺ERP项目需求分析

教育教学文库+ 关注
实名认证
内容提供者

本店有大量的教育教学资料,课件

确认删除?
VIP
微信客服
  • 扫码咨询
会员Q群
  • 会员专属群点击这里加入QQ群
客服邮箱
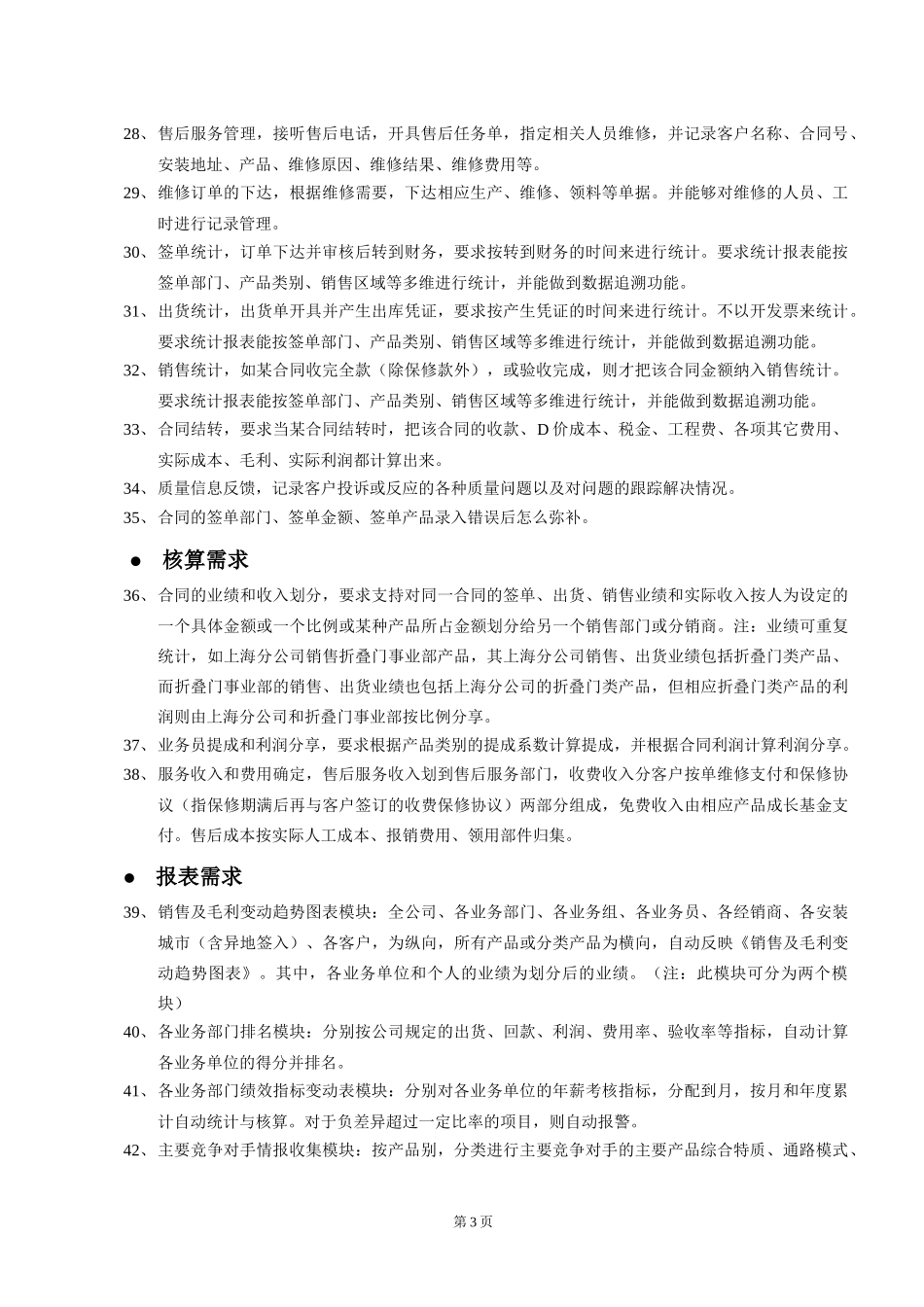
回到顶部