电脑桌面
添加小米粒文库到电脑桌面
安装后可以在桌面快捷访问

桃园县国民中小学科学教育-金头脑六年计画VIP免费

桃园县国民中小学科学教育-金头脑六年计画_第1页
1/9
桃园县国民中小学科学教育-金头脑六年计画_第2页
2/9
桃园县国民中小学科学教育-金头脑六年计画_第3页
3/9
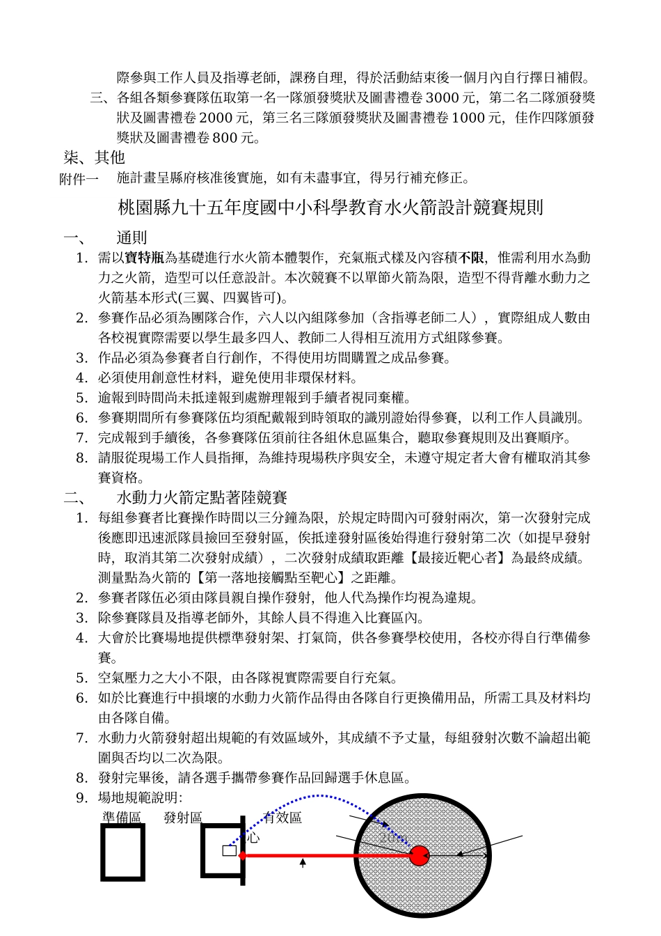
桃園縣國民中小學科學教育-金頭腦六年計畫計畫年度:九十五年度子項計畫標題:4.3(3)科學技能創意設計競賽--水火箭設計及木飛機設計競賽實施計畫承辦學校名稱:桃園縣八德市大勇國民小學壹、依據:桃園縣國民中小學科學教育-金頭腦六年計畫。貳、目的:一、結合美勞、環保、自然科學的教學,讓學生藉由製作水火箭及木飛機,培養自然科學的概念。二、以專題的研究方式,培養學生思考問題、解決問題,養成科學研究的態度及精神。三、從科學的實作經驗中,了解實驗變因的掌控,從實驗中驗證科學思考的概念。參、辦理單位:一、主辦單位:桃園縣政府二、承辦單位:桃園縣八德市大勇國民小學肆、辦理方式:一、實施對象:本縣國中小學生,分國中組及國小組。水火箭每校一隊參加,參賽人員不超過六人(含學生四名、指導老師二名);木飛機每校一隊參加,參賽人員不超過四人參加(含學生二名、指導老師二名)。二、競賽項目及時間:1.水火箭及木飛機研習:9月30日上午八時三十分至下午四時(星期六),同一時間分◎二場地實施。各校參加研習人員請於9月27日前至教師研習系統及大勇國小網站(http://www.typs.tyc.edu.tw)完成報名工作。(為利於統計參加人數,請務必均上網填報)2.水火箭定點著陸競賽:10月15日上午八時三十分報到,九時開始比賽。(星期日)3.手擲木飛機飛行競賽:10月15日上午八時三十分報到,九時開始比賽。(星期日)◎上述二項比賽各校參加比賽人員請於10月11日以前至大勇國小網站(http://www.typs.tyc.edu.tw)完成報名工作(報名參賽人員名冊以完成本校網站線上報名者為準,不接受其他方式報名,逾時報名不予錄取)。帶隊參加比賽教師除至本校網站報名參賽外,如須登錄研習時數,請至教師研習系統登錄研習。三、競賽地點:桃園縣八德市大勇國民小學四、競賽安全:1.由承辦單位為參加活動人員辦理保險。2.參賽人員請遵守比賽規則,並服從現場工作人員指揮,為維持現場秩序與安全,未遵守規定者大會有權取消其參賽資格。3.水火箭定點著陸競賽規則(如附件一),手擲木飛機飛行競賽規則(如附件二)。五、實施方式1、參加水火箭及木飛機競賽的各校指導教師,請務必報名參加9月30日桃園縣八德市大勇國民小學辦理之『水火箭及木飛機設計實作及競賽規則研討』研習,競賽時之參賽規範要項以參加『水火箭及木飛機設計實作及競賽規則研討』研習現場研討會決議之規範為競賽規程之依據(相關訊息公佈於http://163.30.87.1/blog/index.php?blogId=7),參加研習人員請自備相關製作工具;詳細競賽規程於研習結束後發布於本校TYPS-NASA部落格,屆時請參賽單位自行上網下載或線上參閱,本校不另行發文通知。2.各校水火箭競賽作品應於比賽前先行完成,比賽當天(10月15日)依指定時間國小早上08:10以前、國中中午13:00以前携帶作品至本校水火箭競賽場地參加競賽。3.手擲木飛機飛行競賽之實施,分為【現場製作】與【實地飛行】二階段,參與手擲木飛機飛行競賽作品均以比賽當天【現場製作】之作品為限,經檢錄合格後參賽。伍、經費:本案所需經費由縣府補助款項下支列。陸、獎勵:一、承辦活動工作人員視成果,依據「桃園縣國民中小學教職員獎勵標準」辦理獎勵。二、參與本活動人員在課務自理及不支領代課鐘點費原則下,准予公(差)假登記。實際參與工作人員及指導老師,課務自理,得於活動結束後一個月內自行擇日補假。三、各組各類參賽隊伍取第一名一隊頒發獎狀及圖書禮卷3000元,第二名二隊頒發獎狀及圖書禮卷2000元,第三名三隊頒發獎狀及圖書禮卷1000元,佳作四隊頒發獎狀及圖書禮卷800元。柒、其他本實施計畫呈縣府核准後實施,如有未盡事宜,得另行補充修正。桃園縣九十五年度國中小科學教育水火箭設計競賽規則一、通則1.需以寶特瓶為基礎進行水火箭本體製作,充氣瓶式樣及內容積不限,惟需利用水為動力之火箭,造型可以任意設計。本次競賽不以單節火箭為限,造型不得背離水動力之火箭基本形式(三翼、四翼皆可)。2.參賽作品必須為團隊合作,六人以內組隊參加(含指導老師二人),實際組成人數由各校視實際需要以學生最多四人、教師二人得相互流用方式組隊參賽。3.作品必須為參賽...

1、当您付费下载文档后,您只拥有了使用权限,并不意味着购买了版权,文档只能用于自身使用,不得用于其他商业用途(如 [转卖]进行直接盈利或[编辑后售卖]进行间接盈利)。
2、本站所有内容均由合作方或网友上传,本站不对文档的完整性、权威性及其观点立场正确性做任何保证或承诺!文档内容仅供研究参考,付费前请自行鉴别。
3、如文档内容存在违规,或者侵犯商业秘密、侵犯著作权等,请点击“违规举报”。

碎片内容

桃园县国民中小学科学教育-金头脑六年计画

您可能关注的文档

确认删除?
VIP
微信客服
  • 扫码咨询
会员Q群
  • 会员专属群点击这里加入QQ群
客服邮箱
回到顶部