电脑桌面
添加小米粒文库到电脑桌面
安装后可以在桌面快捷访问

管理费用管理制度VIP免费

管理费用管理制度_第1页
1/10
管理费用管理制度_第2页
2/10
管理费用管理制度_第3页
3/10
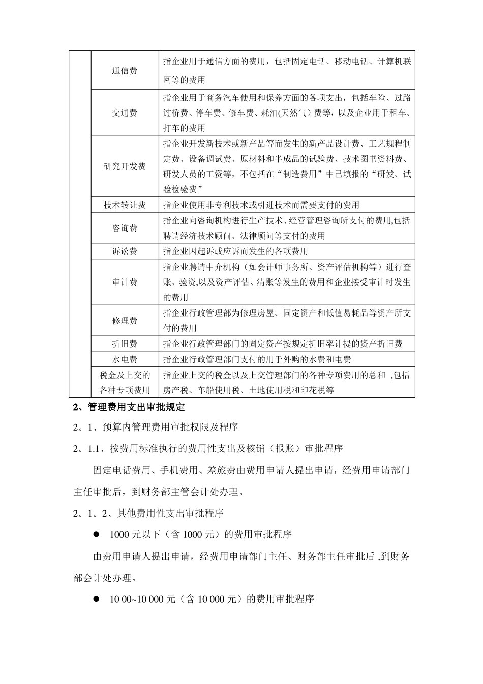
管理费用管理制度目录1、管理费用构成2、管理费用支出审批规定3、办公费管理办法4、招待费管理办法5、通信费管理办法6、差旅费报销管理细则7、交通费管理办法8、研究开发费、技术转让费规定9、教育经费规定10、按北京市、总厂规定办理的费用管理规定1、管理费用构成1。1、管理费用的定义管理费用是指企业的行政管理部门为组织和管理企业生产经营所发生的,或由企业统一负担的各项费用.1.2、管理费用的构成管理费用构成明细表管理费用明细科目行政管理人员工资及福利费社会保险费用住房公积金和住房补贴管理费用办公费报刊杂志及电信电话费用业务招待费员工教育经费工资总额的2.5%计提差旅费指企业的差旅费,包括市内公出的交通费和外地出差的差旅费指企业为经营的合理需要而支付的列入管理费用的业务招待费用指企业为员工学习先进技术和提高文化水平而支付的费用,按员工说明指企业行政管理部门的员工工资及福利费指企业为员工缴纳的各项社会保险费用的总计数;指企业支付给员工个人的住房公积金或住房补贴指企业生产及各管理部门用的文具、纸张、印刷品、清洁卫生用品、指企业用于通信方面的费用,包括固定电话、移动电话、计算机联通信费网等的费用指企业用于商务汽车使用和保养方面的各项支出,包括车险、过路交通费过桥费、停车费、修车费、耗油(天然气)费等,以及企业用于租车、打车的费用指企业开发新技术或新产品等而发生的新产品设计费、工艺规程制研究开发费定费、设备调试费、原材料和半成品的试验费、技术图书资料费、研发人员的工资等,不包括在“制造费用”中已填报的“研发、试验检验费”技术转让费咨询费诉讼费指企业使用非专利技术或引进技术而需要支付的费用指企业向咨询机构进行生产技术、经营管理咨询所支付的费用,包括聘请经济技术顾问、法律顾问等支付的费用指企业因起诉或应诉而发生的各项费用指企业聘请中介机构(如会计师事务所、资产评估机构等)进行查审计费账、验资,以及资产评估、清账等发生的费用和企业接受审计时发生的费用修理费折旧费水电费税金及上交的各种专项费用指企业行政管理部为修理房屋、固定资产和低值易耗品等资产所支付的费用指企业行政管理部门的固定资产按规定折旧率计提的资产折旧费指企业行政管理部门支付的用于外购的水费和电费指企业上交的税金以及上交管理部门的各种专项费用的总和,包括房产税、车船使用税、土地使用税和印花税等2、管理费用支出审批规定2。1、预算内管理费用审批权限及程序2。1.1、按费用标准执行的费用性支出及核销(报账)审批程序固定电话费用、手机费用、差旅费由费用申请人提出申请,经费用申请部门主任审批后,到财务部主管会计处办理。2。1。2、其他费用性支出审批程序1000元以下(含1000元)的费用审批程序由费用申请人提出申请,经费用申请部门主任、财务部主任审批后,到财务部会计处办理。1000~10000元(含10000元)的费用审批程序由费用申请人提出申请,经费用申请部门主任、财务部主任、费用申请部门主管厂领导审批后,到财务部会计处办理。10000元以上的费用审批程序由费用申请部门主任提出申请,经财务部主任、厂长审批后,到财务部会计处办理.2.2、预算外管理费用审批权限及程序2.2.1、预算外管理费用是指各部门根据业务的特点确需发生的,而预算内未能考虑到的费用.2.2.2、预算外管理费用的发生,不论金额大小,其报销审批程序如下:由费用申请部门主任提出申请、财务部主任、厂长审批后,到财务部会计处办理.2。2。3、各部门为正常开展业务而需要一次性购置电脑、打印机、复印机、传真机时,由厂办公室审核后,向厂领导提出购置方案,经厂务会审批后,由厂办公室购置.2。2.4、如果支付和报销工作是同时进行的,则报销工作按上述规定执行。如果支付和报销工作是分开进行的,则支付申请按上述流程.报销时,只需按财务部主管会计的要求贴齐相关单据,附上支付审批的原件,由费用申请部门主任签字后,到财务部主管会计处报销即可.2。2。5、有审批权限的人员发生相关管理费用时,应由上一级领导审批。厂级领导发生相关费用时,由厂长审批。厂长发生相关费用时,由承包方审批。3、办公费管理办法3....

1、当您付费下载文档后,您只拥有了使用权限,并不意味着购买了版权,文档只能用于自身使用,不得用于其他商业用途(如 [转卖]进行直接盈利或[编辑后售卖]进行间接盈利)。
2、本站所有内容均由合作方或网友上传,本站不对文档的完整性、权威性及其观点立场正确性做任何保证或承诺!文档内容仅供研究参考,付费前请自行鉴别。
3、如文档内容存在违规,或者侵犯商业秘密、侵犯著作权等,请点击“违规举报”。

碎片内容

管理费用管理制度

确认删除?
VIP
微信客服
  • 扫码咨询
会员Q群
  • 会员专属群点击这里加入QQ群
客服邮箱
回到顶部