电脑桌面
添加小米粒文库到电脑桌面
安装后可以在桌面快捷访问

运动控制系统考试题库中南大学VIP免费

运动控制系统考试题库中南大学_第1页
1/7
运动控制系统考试题库中南大学_第2页
2/7
运动控制系统考试题库中南大学_第3页
3/7
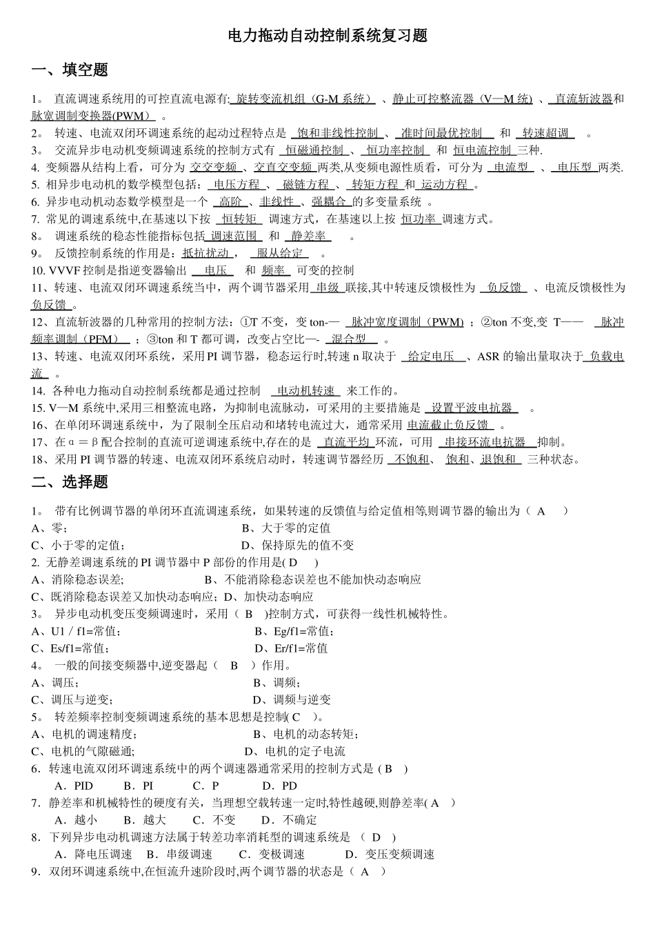
电力拖动自动控制系统复习题一、填空题1。直流调速系统用的可控直流电源有:旋转变流机组(G-M系统)、静止可控整流器(V—M统)、直流斩波器和脉宽调制变换器(PWM)。2。转速、电流双闭环调速系统的起动过程特点是饱和非线性控制、准时间最优控制和转速超调。3。交流异步电动机变频调速系统的控制方式有恒磁通控制、恒功率控制和恒电流控制三种.4.变频器从结构上看,可分为交交变频、交直交变频两类,从变频电源性质看,可分为电流型、电压型两类.5.相异步电动机的数学模型包括:电压方程、磁链方程、转矩方程和运动方程。6.异步电动机动态数学模型是一个高阶、非线性、强耦合的多变量系统。7.常见的调速系统中,在基速以下按恒转矩调速方式,在基速以上按恒功率调速方式。8。调速系统的稳态性能指标包括调速范围和静差率。9。反馈控制系统的作用是:抵抗扰动,服从给定。10.VVVF控制是指逆变器输出电压和频率可变的控制11、转速、电流双闭环调速系统当中,两个调节器采用串级联接,其中转速反馈极性为负反馈、电流反馈极性为负反馈。12、直流斩波器的几种常用的控制方法:①T不变,变ton-—脉冲宽度调制(PWM);②ton不变,变T——脉冲频率调制(PFM);③ton和T都可调,改变占空比—-混合型。13、转速、电流双闭环系统,采用PI调节器,稳态运行时,转速n取决于给定电压、ASR的输出量取决于负载电流。14.各种电力拖动自动控制系统都是通过控制电动机转速来工作的。15.V—M系统中,采用三相整流电路,为抑制电流脉动,可采用的主要措施是设置平波电抗器。16、在单闭环调速系统中,为了限制全压启动和堵转电流过大,通常采用电流截止负反馈。17、在α=β配合控制的直流可逆调速系统中,存在的是直流平均环流,可用串接环流电抗器抑制。18、采用PI调节器的转速、电流双闭环系统启动时,转速调节器经历不饱和、饱和、退饱和三种状态。二、选择题1。带有比例调节器的单闭环直流调速系统,如果转速的反馈值与给定值相等,则调节器的输出为(A)A、零;B、大于零的定值C、小于零的定值;D、保持原先的值不变2.无静差调速系统的PI调节器中P部份的作用是(D)A、消除稳态误差;B、不能消除稳态误差也不能加快动态响应C、既消除稳态误差又加快动态响应;D、加快动态响应3。异步电动机变压变频调速时,采用(B)控制方式,可获得一线性机械特性。A、U1/f1=常值;B、Eg/f1=常值;C、Es/f1=常值;D、Er/f1=常值4。一般的间接变频器中,逆变器起(B)作用。A、调压;B、调频;C、调压与逆变;D、调频与逆变5。转差频率控制变频调速系统的基本思想是控制(C)。A、电机的调速精度;B、电机的动态转矩;C、电机的气隙磁通;D、电机的定子电流6.转速电流双闭环调速系统中的两个调速器通常采用的控制方式是(B)A.PIDB.PIC.PD.PD7.静差率和机械特性的硬度有关,当理想空载转速一定时,特性越硬,则静差率(A)A.越小B.越大C.不变D.不确定8.下列异步电动机调速方法属于转差功率消耗型的调速系统是(D)A.降电压调速B.串级调速C.变极调速D.变压变频调速9.双闭环调速系统中,在恒流升速阶段时,两个调节器的状态是(A)A。ASR饱和、ACR不饱和B。ACR饱和、ASR不饱和C。ASR和ACR都饱和D.ACR和ASR都不饱和10.在微机数字控制系统的故障保护中断服务子程序中,工作程序正确的是(C)A.显示故障原因并报警--分析判断故障--封锁PWM输出——系统复位B.显示故障原因并报警-—封锁PWM输出——分析判断故障——系统复位C.封锁PWM输出--分析判断故障——显示故障原因并报警——系统复位D.分析判断故障——显示故障原因并报警-—封锁PWM输出——系统复位11、SPWM技术中,调制波是频率和期望波相同的(A).A、正弦波B、方波C、等腰三角波D、锯齿波12、无静差单闭环调速系统,稳态时,转速的给定值与反馈值相同,此时调节器的输出(D).A、为0B、正向逐渐增大C、负向逐渐增大D、保持恒定终值不变13、下列交流异步电动机的调速方法中,应用最广的是(C)。A、降电压调速B、变极对数调速C、变压变频调速D、转子串电阻调速14、在交—直-交变频装置中,若采用不控整流,则PWN逆变器的作用是(C)。A、调压B、调频C、调压调频D、调...

1、当您付费下载文档后,您只拥有了使用权限,并不意味着购买了版权,文档只能用于自身使用,不得用于其他商业用途(如 [转卖]进行直接盈利或[编辑后售卖]进行间接盈利)。
2、本站所有内容均由合作方或网友上传,本站不对文档的完整性、权威性及其观点立场正确性做任何保证或承诺!文档内容仅供研究参考,付费前请自行鉴别。
3、如文档内容存在违规,或者侵犯商业秘密、侵犯著作权等,请点击“违规举报”。

碎片内容

运动控制系统考试题库中南大学

您可能关注的文档

爱的疯狂+ 关注
实名认证
内容提供者

该用户很懒,什么也没介绍

确认删除?
VIP
微信客服
  • 扫码咨询
会员Q群
  • 会员专属群点击这里加入QQ群
客服邮箱
回到顶部