电脑桌面
添加小米粒文库到电脑桌面
安装后可以在桌面快捷访问

城市供热管网工程施工及验收规范CJJ28-89VIP免费

城市供热管网工程施工及验收规范CJJ28-89_第1页
1/34
城市供热管网工程施工及验收规范CJJ28-89_第2页
2/34
城市供热管网工程施工及验收规范CJJ28-89_第3页
3/34
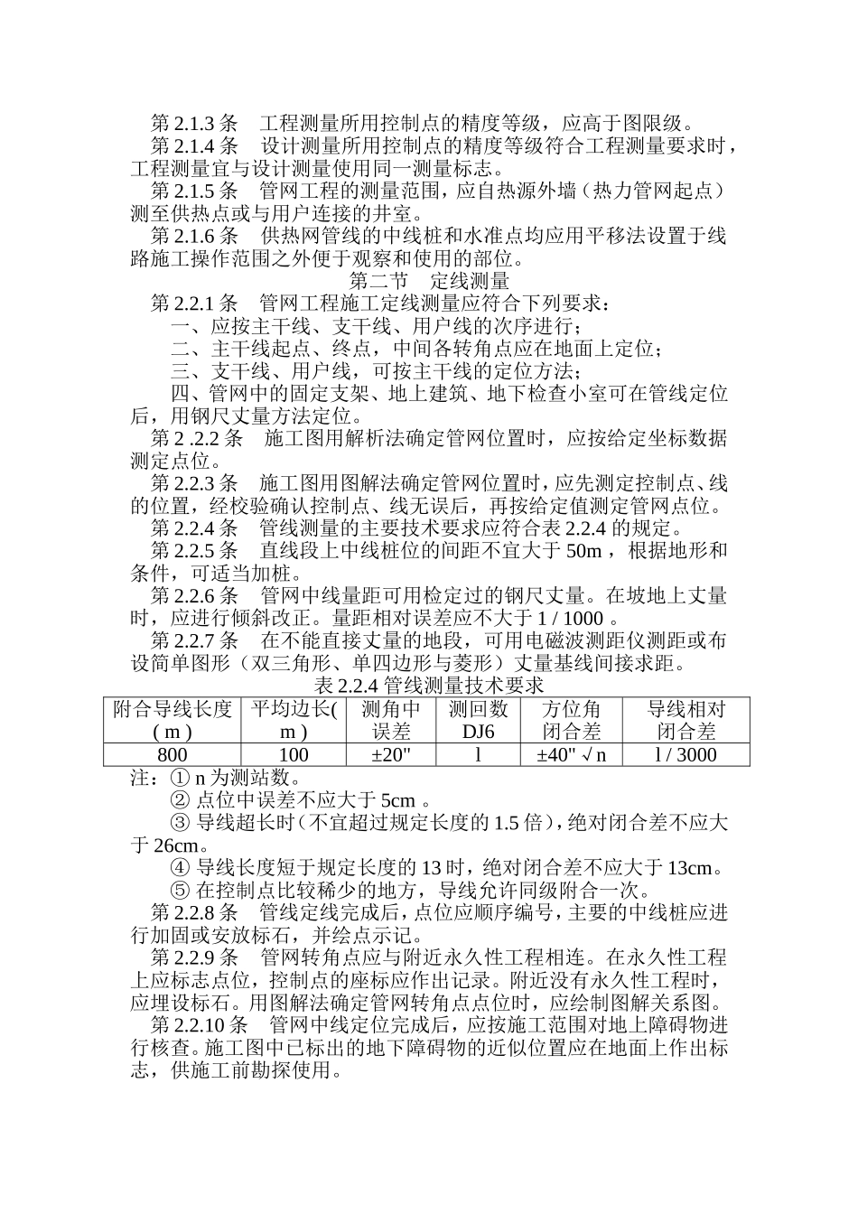
城市供热管网工程施工及验收规范CJJ28-89第一章总则第1.0.1条为保证城市供热管网工程的施工质量特制定本规范。第1.0.2条本规范适用于城市供热管网工程的施工及验收。供热管网的工作参数限定为:一、工作压力P≤16×98.1kPa,介质温度T≤350℃的蒸汽管网;二、工作压力P≤25×98.1kPa,介质温度T≤200℃的热水管网。注:本规范中的压力均指表压力。用乘积表示的压力数值,前边的被乘数是表压力数。第1.0.3条供热管网中压力容器的制造、检验和安装,应符合国家劳动总局现行《压力容器安装监察规程》和本规范的规定。第1.0.4条在地震区、湿陷性黄土地区、巷道区、流砂层地区和腐蚀性土地区建设供热管网工程,除执行本规范外,尚应符合国家现行各专项规范的规定。第1.0.5条供热管网工程应按设计施工,材料代用及必须进行变动时应得到设计部门同意。第1.0.6条供热管网工程应按国家规定的基木建设管理程序进行管理,工程的总承包单位应得到按规定程序批准的下列文件:一、批准供热管网工程建设项目的文件;二、各个设计阶段的设计图纸和技术文件;三、工程投资、设备、材料的概算;四、建设单位和设计单位应转交的其他文件。第1.0.7条供热管网工程应按施工组织设计组织施工,单项工程应有施工组织设计或技术措施。对市容、交通和人民生活有重大影响的部位,应做好施工前的各项准备工作。第1.0.8条各专业施工单位之间,同专业的各工序之间,均应进行交接验收成交接检查,前一工序的不合格部位,必须由原施工单位返修合格。第1.0.9条总承包单位必须保证承重结构和受力结构在工作状态下的安全,保证焊接、防腐、保温和设备安装工程的质量。上述工程质量应由当地工程质量管理部门作出评定结论。第1.0.10条施工中必须保证管网附近建筑物的稳定,保护其它设施的正常工作及安全。当设计无明确规定时,供热管网与其它设施之间的最小净距应符合本规范附录一、附录二的规定。第二章工程测量第一节一般规定第2.1.1条供热管网(以下简称管网)工程测量。应符合现行标准《城市测量规范》(CJJ8)和本规范的规定。第2.1.2条建设单位或设计部门应向施工单位提供城市平面控制网点和城市水准网点的位置、编号、精度等级及其座标和高程数据,以确定管网设计线位和高程。第2.1.3条工程测量所用控制点的精度等级,应高于图限级。第2.1.4条设计测量所用控制点的精度等级符合工程测量要求时,工程测量宜与设计测量使用同一测量标志。第2.1.5条管网工程的测量范围,应自热源外墙(热力管网起点)测至供热点或与用户连接的井室。第2.1.6条供热网管线的中线桩和水准点均应用平移法设置于线路施工操作范围之外便于观察和使用的部位。第二节定线测量第2.2.1条管网工程施工定线测量应符合下列要求:一、应按主干线、支干线、用户线的次序进行;二、主干线起点、终点,中间各转角点应在地面上定位;三、支干线、用户线,可按主干线的定位方法;四、管网中的固定支架、地上建筑、地下检查小室可在管线定位后,用钢尺丈量方法定位。第2.2.2条施工图用解析法确定管网位置时,应按给定坐标数据测定点位。第2.2.3条施工图用图解法确定管网位置时,应先测定控制点、线的位置,经校验确认控制点、线无误后,再按给定值测定管网点位。第2.2.4条管线测量的主要技术要求应符合表2.2.4的规定。第2.2.5条直线段上中线桩位的间距不宜大于50m,根据地形和条件,可适当加桩。第2.2.6条管网中线量距可用检定过的钢尺丈量。在坡地上丈量时,应进行倾斜改正。量距相对误差应不大于1/1000。第2.2.7条在不能直接丈量的地段,可用电磁波测距仪测距或布设简单图形(双三角形、单四边形与菱形)丈量基线间接求距。表2.2.4管线测量技术要求附合导线长度(m)平均边长(m)测角中误差测回数DJ6方位角闭合差导线相对闭合差800100±20"l±40"√nl/3000注:①n为测站数。②点位中误差不应大于5cm。③导线超长时(不宜超过规定长度的1.5倍),绝对闭合差不应大于26cm。④导线长度短于规定长度的13时,绝对闭合差不应大于13cm。⑤在控制点比较稀少的地方,导线允许同级附合一次。第2.2.8条管线定线完成后,点位应顺序编号,主要的中线桩应进行加固或安放标...

1、当您付费下载文档后,您只拥有了使用权限,并不意味着购买了版权,文档只能用于自身使用,不得用于其他商业用途(如 [转卖]进行直接盈利或[编辑后售卖]进行间接盈利)。
2、本站所有内容均由合作方或网友上传,本站不对文档的完整性、权威性及其观点立场正确性做任何保证或承诺!文档内容仅供研究参考,付费前请自行鉴别。
3、如文档内容存在违规,或者侵犯商业秘密、侵犯著作权等,请点击“违规举报”。

碎片内容

城市供热管网工程施工及验收规范CJJ28-89

您可能关注的文档

确认删除?
VIP
微信客服
  • 扫码咨询
会员Q群
  • 会员专属群点击这里加入QQ群
客服邮箱
回到顶部