电脑桌面
添加小米粒文库到电脑桌面
安装后可以在桌面快捷访问

《仓储与配送管理》阶段测试题第一章—第五章测试题(doc 78页)VIP免费

《仓储与配送管理》阶段测试题第一章—第五章测试题(doc 78页)_第1页
1/78
《仓储与配送管理》阶段测试题第一章—第五章测试题(doc 78页)_第2页
2/78
《仓储与配送管理》阶段测试题第一章—第五章测试题(doc 78页)_第3页
3/78
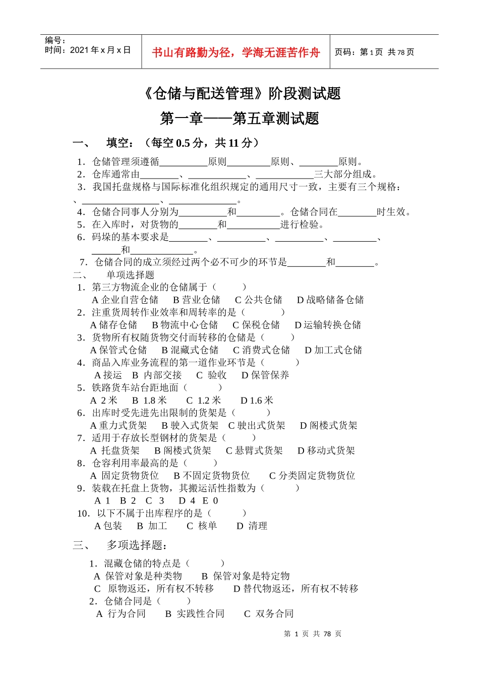
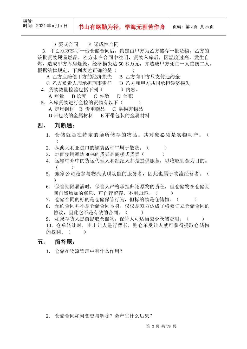
第1页共78页编号:时间:2021年x月x日书山有路勤为径,学海无涯苦作舟页码:第1页共78页《仓储与配送管理》阶段测试题第一章——第五章测试题一、填空:(每空0.5分,共11分)1.仓储管理须遵循原则原则、原则。2.仓库通常由、、三大部分组成。3.我国托盘规格与国际标准化组织规定的通用尺寸一致,主要有三个规格:、、。4.仓储合同事人分别为和。仓储合同在时生效。5.在入库时,对货物的和进行检验。6.码垛的基本要求是、、、、和。7.仓储合同的成立须经过两个必不可少的环节是和。二、单项选择题1.第三方物流企业的仓储属于()A企业自营仓储B营业仓储C公共仓储D战略储备仓储2.注重货周转作业效率和周转率的是()A储存仓储B物流中心仓储C保税仓储D运输转换仓储3.货物所有权随货物交付而转移的仓储是()A保管式仓储B混藏式仓储C消费式仓储D加工式仓储4.商品入库业务流程的第一道作业环节是()A接运B内部交接C验收D保管保养5.铁路货车站台距地面()A2米B1.8米C1.2米D1.6米6.出库时受先进先出限制的货架是()A重力式货架B驶入式货架C驶出式货架D阁楼式货架7.适用于存放长型钢材的货架是()A托盘货架B阁楼式货架C悬臂式货架D移动式货架8.仓容利用率最高的是()A固定货物货位B不固定货物货位C分类固定货物货位9.装载在托盘上货物,其搬运活性指数为()A1B2C3D4E010.以下不属于出库程序的是()A包装B加工C核单D清理三、多项选择题:1.混藏仓储的特点是()A保管对象是种类物B保管对象是特定物C原物返还,所有权不转移D替代物返还,所有权不转移2.仓储合同是()A行为合同B实践性合同C双务合同第2页共78页第1页共78页编号:时间:2021年x月x日书山有路勤为径,学海无涯苦作舟页码:第2页共78页D要式合同E诺成性合同3.甲乙双方签订一份仓储合同后,约定由甲方为乙方储存一批货物,乙方的该批货物属易燃品,乙方未在合同中注明,货物入库后,因温度过高,发生自燃,造成甲方库房烧毁,经济损失达50多万元,并造成甲方死亡一人重伤二人,根据法律规定,下列表述正确的是()A乙方应赔偿甲方的经济损失B乙方向甲方只支付违约金C乙方负责人应承担刑事责任D乙方和甲方共同承担经济损失4.货物数量检验包括下列()内容。A重量B长度C件数D体积5.入库货物进行全检的货物有以下()A定尺钢材B贵重物品C易损害物品D带包装的金属材料E不带包装的金属材料四、判断题:1.仓储就是在特定的场所储存的物品。其对象必须是实物动产。()2.从澳大利亚进口的裸装活种牛属于散货。()3.地面使用率达80%的货架是阁楼式货架()4.运输中介中的货运代理人和经纪人都是提供服务,以收取佣金为目的。()5.搬家公司是参与物流某项功能的服务者,因此也属于物流经营者。()6.保管期限届满时,保管人严格承担归还原物的责任,但仓储物在仓储期间自然增加的孳息,可自行留存,不用归还。()7.仓储合同的标的是仓储保管行为,但标的物是仓储物。()8.预约合同并不是仓储合同本身,仅仅是双方达成了将要订立仓储合同的协议,因此它不是有效的合同。()9.如果存货人提前提取仓储物,保管人可适当减少仓储费用。()10.仓单转让时,由出让人进行背书,则仓单受让人就可获得提取仓储物的权利。()五、简答题:1.仓储在物流管理中有什么作用?2.仓储合同如何变更与解除?会产生什么后果?第3页共78页第2页共78页编号:时间:2021年x月x日书山有路勤为径,学海无涯苦作舟页码:第3页共78页3.选择货位要遵循哪些原则?六、计算题:1.某仓库单位面积技术定额为3t/m2,,现有10m×6m×6m仓库货位,计划堆存某商品一批,已知该商品为纸箱包装,箱尺寸为30cm×30cm×60cm,每箱重20kg,问该货位能堆放多少箱?2.某仓库有两个货位,第一个货位预计存放电视机,限高6层,每箱重60KG,每箱底面积为0.6m×0.6m,有效占用面积为100m2。第二个货位预计存放机器零件,限高7层,每箱重100KG,每箱底面积为0.4m×0.5m,有效占用面积为20m2。请估算该仓库的储存能力。(注该仓库地面的单位面积定额为2.5吨/平方米)七、案例分析题:甲乙双方于1995年4月20日签定了仓储租赁合同,甲方将自...

1、当您付费下载文档后,您只拥有了使用权限,并不意味着购买了版权,文档只能用于自身使用,不得用于其他商业用途(如 [转卖]进行直接盈利或[编辑后售卖]进行间接盈利)。
2、本站所有内容均由合作方或网友上传,本站不对文档的完整性、权威性及其观点立场正确性做任何保证或承诺!文档内容仅供研究参考,付费前请自行鉴别。
3、如文档内容存在违规,或者侵犯商业秘密、侵犯著作权等,请点击“违规举报”。

碎片内容

《仓储与配送管理》阶段测试题第一章—第五章测试题(doc 78页)

您可能关注的文档

确认删除?
VIP
微信客服
  • 扫码咨询
会员Q群
  • 会员专属群点击这里加入QQ群
客服邮箱
回到顶部