电脑桌面
添加小米粒文库到电脑桌面
安装后可以在桌面快捷访问

农村农药中毒的规范化急救技术教材VIP免费

农村农药中毒的规范化急救技术教材_第1页
1/23
农村农药中毒的规范化急救技术教材_第2页
2/23
农村农药中毒的规范化急救技术教材_第3页
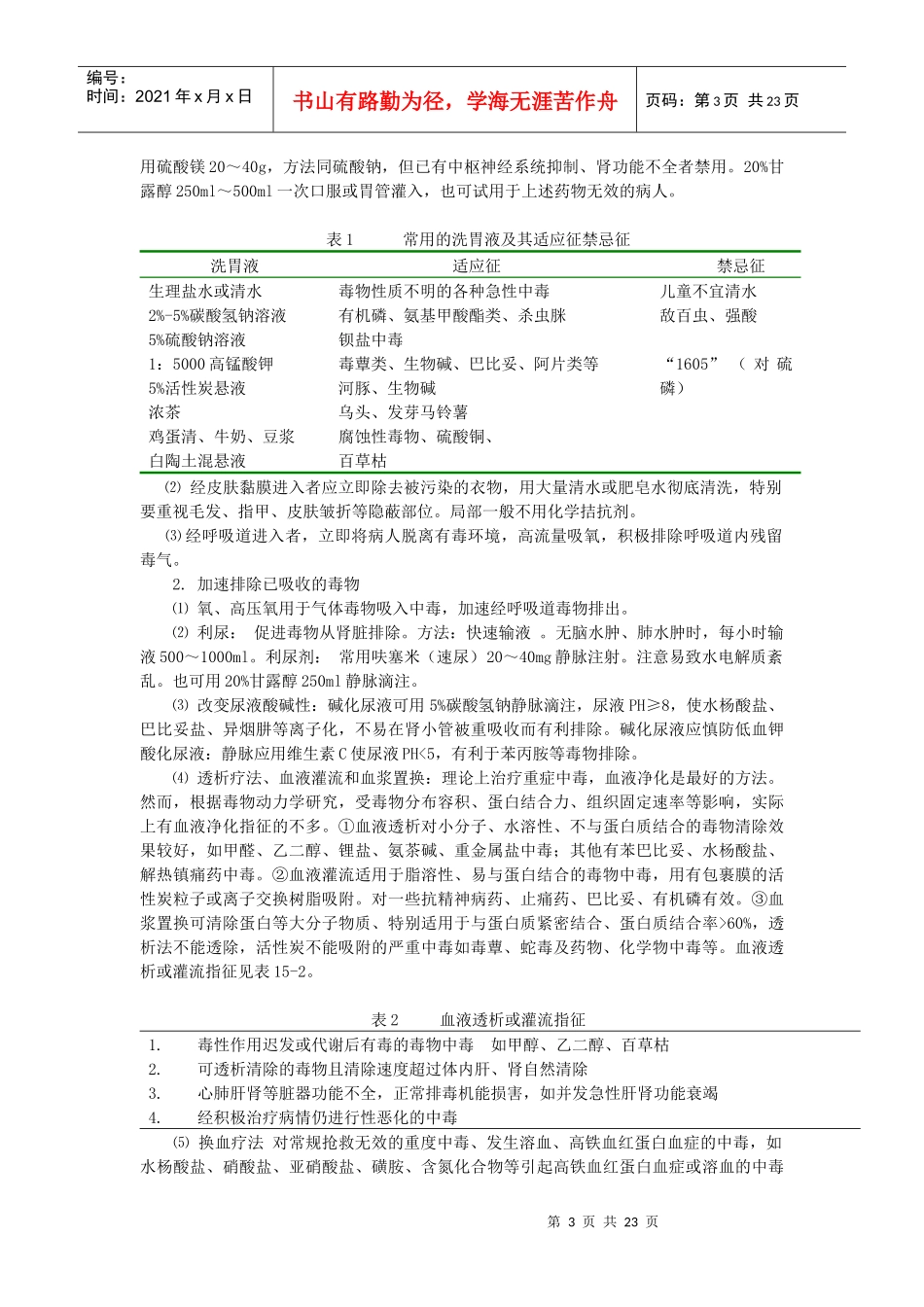
3/23
第1页共23页编号:时间:2021年x月x日书山有路勤为径,学海无涯苦作舟页码:第1页共23页农村农药中毒的规范化急救技术教材序言我国是个农业大国,有机磷农药、百草枯、灭鼠药等在农业生产和日常生活中被广泛应用,中毒抢救约占当地急诊的5%,重症中毒具有较高的死亡率和致残率。还有局部地区投毒事件时有发生,影响人民的生命安全,也造成极坏的社会影响。在农村基层医院,对急性农药中毒的患者及时鉴别诊断,进行洗胃、特效药物使用和喉罩气道开放治疗可作为主要的急性农药中毒治疗手段。但是目前农村对急性农药中毒治疗不规范,从而丧失了最佳治疗时期。农村乡镇医院救护系统反应迟缓,一些基层医师认识不足,医疗水平亟待提高。因此对急性农药中毒加强规范化治疗,同时提高县、乡(镇)医院抢救水平、提高洗胃、特效药物使用和喉罩气道开放是降低农村急性农药中毒病死率的重要环节。在江苏省5个示范县的农村地区,通过建立以县级医疗卫生机构为龙头,乡(镇)卫生院为中心,村卫生室为基础的县、乡、村三级防治模式推行急性农药中毒的规范化治疗。本研究将通过远程医疗服务应用系统集中授课、编写教材等方式在示范县内以县为单位对乡村医生进行急性农药中毒防治培训。村卫生室医护人员要求能够洗胃、特效药物使用和喉罩气道开放等初步治疗后转乡卫生院,乡卫生院要求能够进一步清除毒物、特效药物使用和生命支持,县级医院要求能够抢救急性农药中毒的严重并发症,如呼吸衰竭、休克等。第一章救治原则与技术第一节.急性中毒的诊断原则1.全面而仔细询问病史,在急性中毒诊断中占最为重要的地位。要善于从病人、家属、朋友、急救服务人员或旁观者获得中毒的信息。①要注意神情沮丧,情绪低落的病人;②异常的症状体征不能用一般内科疾病解释者;③进食物、饮料后出现不能解释的疾病;④病前服食农药或蕈类﹑鱼胆﹑河豚等食物;⑤同餐人、同居室、同工作者相同的时间发病⑥有精神异常﹑关节炎﹑癫痫﹑银屑病等慢性疾病病史,曾经或正在接受土方秘方治疗者⑦从事密切接触化学物品的工作;⑧对拒绝提供病史或昏迷不能叙述病史者,要寻找有无遗书、毒物盛器等。这些情况可能是急性中毒的有力线索。2.要熟悉常见中毒的特殊综合征或特征性改变:①如有大汗、流涎、瞳孔小、肌震颤,可考虑有机磷类化学物中毒;②严重紫绀、高铁血红蛋白含量增高,可考虑硝基化合物中毒;③昏迷伴呼吸缓慢,针尖样瞳孔,可考虑麻醉性药物中毒;④昏迷,皮肤粘膜呈樱桃红第2页共23页第1页共23页编号:时间:2021年x月x日书山有路勤为径,学海无涯苦作舟页码:第2页共23页色,可诊断为急性一氧化碳中毒;⑤恶心呕吐,唇周或四肢麻木,全身肌肉无力,低钾血症,考虑钡盐中毒;⑥呼吸气中大蒜臭味,提示有机磷中毒;⑦酒味提示甲醇或乙醇中毒;⑧昏迷、反复抽搐或癫痫样发作,考虑有机氟杀鼠剂、毒鼠强中毒;⑨面色潮红、皮肤干燥心动过速、烦躁谵妄,考虑莨菪类中毒等。3.急性中毒具有一些特殊的发病特点:(1)发病急,病情变化快,抢救不当死亡率高。(2)某些中毒有一定的潜伏期,在潜伏期可无明显症状,易造成漏诊误诊。(3)“假愈期”:如一氧化碳中毒清醒后,经2~60天后,一些病人出现痴呆、瘫痪等精神神经症状;氮氧化物中毒后两周,可发生阻塞性毛细支气管炎;急性有机磷中毒症状消失后2~3周出现迟发性周围神经病。4.临床上遇到不明原因的昏迷、休克、抽搐、精神异常、呼吸困难、肝肾功能损害等应想到急性中毒的可能;在一些内科疑难病例,或已诊断为某疾病,但又不能完全满意解释或疾病进程与已诊断的疾病不一致,也应将中毒列为常规鉴别诊断。5.试验性治疗如遇昏迷病人用氟马西尼。静脉注射后清醒,提示为苯二氮卓类药物中毒。6.毒物标本、呕吐物、血、尿等毒物特异性检测,可为诊断提供依据。7.急性中毒诊断应包括:①毒物或种类;②中毒途径;③严重程度。符合三项原则:①毒物接触史;②毒物的毒效应和临床症状体征相一致,并且毒物效应出现时间、顺序符合某毒物中毒的临床表现规律;③毒物可能吸收的剂量与中毒严重程度相一致。8.急性中毒误诊常见原因:①未想到中毒;②对毒物的特征性临床表现不认...

1、当您付费下载文档后,您只拥有了使用权限,并不意味着购买了版权,文档只能用于自身使用,不得用于其他商业用途(如 [转卖]进行直接盈利或[编辑后售卖]进行间接盈利)。
2、本站所有内容均由合作方或网友上传,本站不对文档的完整性、权威性及其观点立场正确性做任何保证或承诺!文档内容仅供研究参考,付费前请自行鉴别。
3、如文档内容存在违规,或者侵犯商业秘密、侵犯著作权等,请点击“违规举报”。

碎片内容

农村农药中毒的规范化急救技术教材

中小学教育精品资料+ 关注
实名认证
内容提供者

中小学教育资料,优质文档创作者

确认删除?
VIP
微信客服
  • 扫码咨询
会员Q群
  • 会员专属群点击这里加入QQ群
客服邮箱
回到顶部