电脑桌面
添加小米粒文库到电脑桌面
安装后可以在桌面快捷访问

设备运行管理VIP专享VIP免费

设备运行管理_第1页
1/19
设备运行管理_第2页
2/19
设备运行管理_第3页
3/19
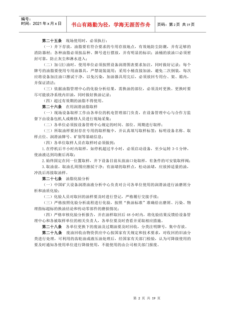
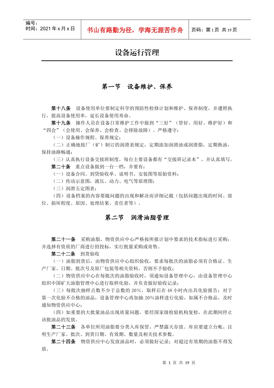
第1页共19页编号:时间:2021年x月x日书山有路勤为径,学海无涯苦作舟页码:第1页共19页设备运行管理第一节设备维护、保养第十八条设备使用单位要制定科学的预防性检修计划和维护、保养制度,并遵照执行,提高设备使用率,延长设备使用寿命。第十九条操作人员在设备日常维护工作中做到“三好”(管好、用好、维护好)和“四会”(会使用、会保养、会检查、会排除故障)。严格遵守:(一)设备操作规程、保养规定;(二)正确地按厂(矿)制订的润滑表规定,定期添加润滑油或润滑脂,定期换油,保持油路畅通;(三)认真执行设备交接班制度,每台主要设备都有“交接班记录本”,并认真填写。第二十条重点设备做到一台一档,并要有:(一)设备合同、到贷验收单、说明书、安装图等原始资料;(二)传动示意图,液压、动力、电气等原理图;(三)润滑五定图表;(四)设备档案的内容要随问题的出现和解决而详细记载(包括问题出现的时间、部位、损坏程度、原因、处理结果、责任者等)。第二节润滑油脂管理第二十一条采购油脂,物资供应中心严格按所报计划中要求的技术指标进行采购;并选择有资质的厂商进行招投标,实行批量采购或寄售。第二十二条到货验收(一)油脂到货后,由物资供应中心组织验收,要求每批次的油脂必须有合格证、生产厂家、日期、批次号及原厂包装等相关资料,否则不予验收;(二)物资供应中心在每批次的油脂验收时,须通知设备管理中心,由设备管理中心组织中国矿大油脂管理中心进行取样化验,并负责做好验收记录;(三)每批次抽样点数不少于总数的20%,取样后在48小时内出具化验报告;对于第一次化验不合格的油品,设备管理中心再加抽20%油样进行化验,如属不合格品,及时通知物资供应中心;(四)如重要的大批量油品出现质量问题,要经国家级检验机构复检,在此期间停止该批油品的发放。第二十三条各单位所用油脂要分类入库保管,严禁露天存放。库房要建立台帐,注明生产厂家、批次、到货日期、有效期、数量及相关技术参数。第二十四条物资供应中心发放油品时,必须做好记录;对超过有效期的油脂不得发放。第2页共19页第1页共19页编号:时间:2021年x月x日书山有路勤为径,学海无涯苦作舟页码:第2页共19页第二十五条现场使用时,必须执行:(一)井下存放,油脂要有符合要求的专用存放地点,有效地防尘防潮,并有足够的消防器材;各种油脂必须按品种、牌号进行摆放,并有明显的标识;油桶的放油口必须密封可靠,防止灰尘和淋水进入;(二)加(注)油时,使用单位必须按照设备润滑图表要求加注,同时做好记录;每个牌号的油脂要使用专用油器具,严禁混装混用;采用小桶直接加油,避免二次倒装,每次应将设备加注油口擦试干净,以免污染,加油器具用完后,必须放回专用台、架、箱内,并保证清洁;(三)依据油脂管理中心的化验分析结果,需换油的部位,必须及时更换。更换时要尽可能放净系统内旧油,同时做好换油记录;(四)超过有效期的油脂不得使用。第二十六条在用润滑油脂取样(一)现场设备取样工作由各单位的机电管理部门负责,在设备管理中心与合作方监督下由设备包机人或维修人员进行现场采集;(二)各单位必须按设备管理中心规定的时间、部位、周期进行取样;(三)所取油样要封存在专用的取样瓶中,并认真填写取样标签:标明设备名称、取样点位、润滑油牌号、矿别等基础信息;(四)各单位取样人员在取样时必须做到:1.在停机后半小时内取样,如停机超过半小时,必须启动设备,至少运转3-5分钟,使油液达到均衡后再取;2.始终固定在同一位置取样,井下设备目前从放油口处取样,有条件的可安装取样阀;3.取油前,取油孔周围应擦拭干净;有油堵的取样点,松动油堵,应放掉适量的油,冲洗后再接取油样。第二十七条油脂化验分析(一)中国矿大设备润滑油液分析中心负责对公司各单位使用的润滑油进行油磨屑分析和油质化验;(二)化验人员对取回的油样要及时进行登记,严格履行交接手续;(三)严格按照化验分析流程进行化验,按照“换油标准”准确给出磨屑、污染、物理指标超标的换油结论和传动零部件的磨损情况;(四)严格审核化验分析报告,并在油...

1、当您付费下载文档后,您只拥有了使用权限,并不意味着购买了版权,文档只能用于自身使用,不得用于其他商业用途(如 [转卖]进行直接盈利或[编辑后售卖]进行间接盈利)。
2、本站所有内容均由合作方或网友上传,本站不对文档的完整性、权威性及其观点立场正确性做任何保证或承诺!文档内容仅供研究参考,付费前请自行鉴别。
3、如文档内容存在违规,或者侵犯商业秘密、侵犯著作权等,请点击“违规举报”。

碎片内容

设备运行管理

确认删除?
VIP
微信客服
  • 扫码咨询
会员Q群
  • 会员专属群点击这里加入QQ群
客服邮箱
回到顶部