电脑桌面
添加小米粒文库到电脑桌面
安装后可以在桌面快捷访问

全市中小学安全自护知识竞赛题库VIP免费

全市中小学安全自护知识竞赛题库_第1页
1/15
全市中小学安全自护知识竞赛题库_第2页
2/15
全市中小学安全自护知识竞赛题库_第3页
3/15
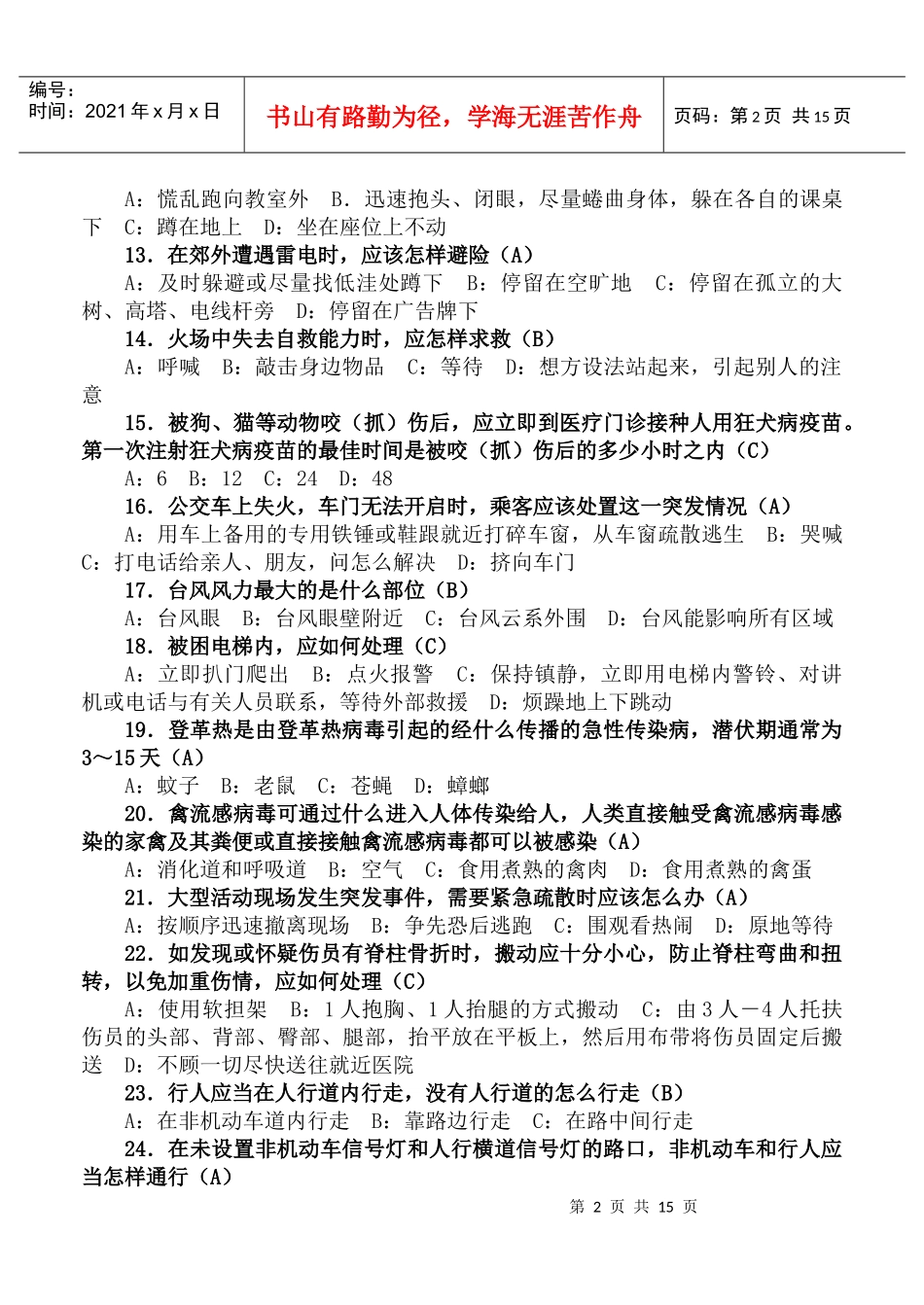
第1页共15页编号:时间:2021年x月x日书山有路勤为径,学海无涯苦作舟页码:第1页共15页全市中小学安全自护知识竞赛题库一、单项选择1.每年的几月几日定为我国的“防灾减灾日”(B)A:4月20日B:5月12日C:7月15日D:9月11日2.《中华人民共和国防震减灾法》是何时施行的(B)A:2000年12月1日B:1998年3月1日C:2003年5月1日D:2007年8月10日3.在街上遭遇地震,应抱头迅速跑到什么位置(B)A:最近的建筑物内B:空旷地蹲下C:高楼D:立交桥4.发生地震时,在平房的人员应迅速头顶保护物向室外跑,如来不及跑出室外可怎样避险(B)A:倚靠鱼缸B:躲在床下或桌子下C:倚靠书柜D:站在房中央5.在室内闻到有浓烈的煤气异味,应如何处置(A)A:打开门窗,关掉煤气阀门B:开灯查看,确认煤气泄漏位置C:打开抽风机,抽走煤气D:打电话报警求助6.地震灾害的伤亡主要是由什么造成的(A)A:建筑物倒塌B:地震的余波C:地震引起的火灾D:地震引起的山体滑坡7.遭遇洪水袭击来不及撤离时,应如何自救(B)A:在身上捆绑重物,防止被洪水冲跑B:迅速向屋顶、大树、高墙等处转移C:以静制动D:把财物用防水布包裹起来8.对出现中暑症状的人员,可用什么方法缓解症状(B)A:用热毛巾敷脸B:用冷毛巾敷脸C:喂服汽水等冰镇饮料D:喂服咖啡、红茶等热饮9.2009年的几月几日是第十四个全国中小学生安全教育日(A)A:3月30日B:4月1日C:5月12日D:6月1日10.外出旅游入住旅馆后,应该首先了解什么(B)A:了解附近的商场B:留意察看逃生通道、安全门,最好试走一次C:了解景点D:了解周围的交通状况11.溺水者被救上岸如无呼吸或摸不到脉搏时,应怎样立即施救(B)A:进行“倒水”B:进行人工呼吸和胸外心脏按摩C:检查有无外伤D:送去医院12.发生地震时在学校上课,应怎样避险(B)第2页共15页第1页共15页编号:时间:2021年x月x日书山有路勤为径,学海无涯苦作舟页码:第2页共15页A:慌乱跑向教室外B.迅速抱头、闭眼,尽量蜷曲身体,躲在各自的课桌下C:蹲在地上D:坐在座位上不动13.在郊外遭遇雷电时,应该怎样避险(A)A:及时躲避或尽量找低洼处蹲下B:停留在空旷地C:停留在孤立的大树、高塔、电线杆旁D:停留在广告牌下14.火场中失去自救能力时,应怎样求救(B)A:呼喊B:敲击身边物品C:等待D:想方设法站起来,引起别人的注意15.被狗、猫等动物咬(抓)伤后,应立即到医疗门诊接种人用狂犬病疫苗。第一次注射狂犬病疫苗的最佳时间是被咬(抓)伤后的多少小时之内(C)A:6B:12C:24D:4816.公交车上失火,车门无法开启时,乘客应该处置这一突发情况(A)A:用车上备用的专用铁锤或鞋跟就近打碎车窗,从车窗疏散逃生B:哭喊C:打电话给亲人、朋友,问怎么解决D:挤向车门17.台风风力最大的是什么部位(B)A:台风眼B:台风眼壁附近C:台风云系外围D:台风能影响所有区域18.被困电梯内,应如何处理(C)A:立即扒门爬出B:点火报警C:保持镇静,立即用电梯内警铃、对讲机或电话与有关人员联系,等待外部救援D:烦躁地上下跳动19.登革热是由登革热病毒引起的经什么传播的急性传染病,潜伏期通常为3~15天(A)A:蚊子B:老鼠C:苍蝇D:蟑螂20.禽流感病毒可通过什么进入人体传染给人,人类直接触受禽流感病毒感染的家禽及其粪便或直接接触禽流感病毒都可以被感染(A)A:消化道和呼吸道B:空气C:食用煮熟的禽肉D:食用煮熟的禽蛋21.大型活动现场发生突发事件,需要紧急疏散时应该怎么办(A)A:按顺序迅速撤离现场B:争先恐后逃跑C:围观看热闹D:原地等待22.如发现或怀疑伤员有脊柱骨折时,搬动应十分小心,防止脊柱弯曲和扭转,以免加重伤情,应如何处理(C)A:使用软担架B:1人抱胸、1人抬腿的方式搬动C:由3人-4人托扶伤员的头部、背部、臀部、腿部,抬平放在平板上,然后用布带将伤员固定后搬送D:不顾一切尽快送往就近医院23.行人应当在人行道内行走,没有人行道的怎么行走(B)A:在非机动车道内行走B:靠路边行走C:在路中间行走24.在未设置非机动车信号灯和人行横道信号灯的路口,非机动车和行人应当怎样通行(A)第3页共15页第2页共15页编号:时间:202...

1、当您付费下载文档后,您只拥有了使用权限,并不意味着购买了版权,文档只能用于自身使用,不得用于其他商业用途(如 [转卖]进行直接盈利或[编辑后售卖]进行间接盈利)。
2、本站所有内容均由合作方或网友上传,本站不对文档的完整性、权威性及其观点立场正确性做任何保证或承诺!文档内容仅供研究参考,付费前请自行鉴别。
3、如文档内容存在违规,或者侵犯商业秘密、侵犯著作权等,请点击“违规举报”。

碎片内容

全市中小学安全自护知识竞赛题库

确认删除?
VIP
微信客服
  • 扫码咨询
会员Q群
  • 会员专属群点击这里加入QQ群
客服邮箱
回到顶部