电脑桌面
添加小米粒文库到电脑桌面
安装后可以在桌面快捷访问

印刷行业生产质量培训资料(doc 16)VIP免费

印刷行业生产质量培训资料(doc 16)_第1页
1/15
印刷行业生产质量培训资料(doc 16)_第2页
2/15
印刷行业生产质量培训资料(doc 16)_第3页
3/15
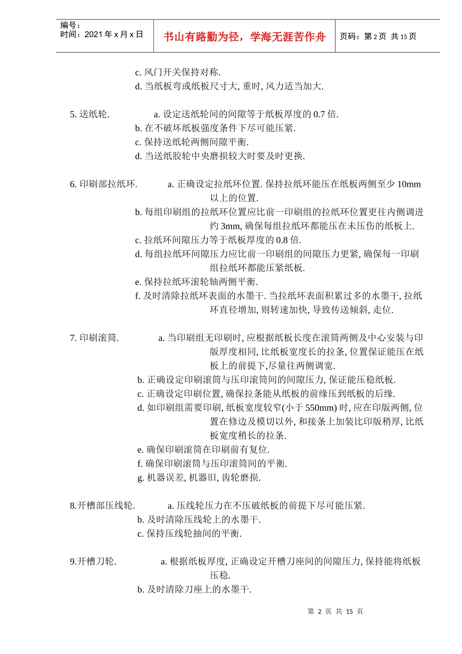
第1页共15页编号:时间:2021年x月x日书山有路勤为径,学海无涯苦作舟页码:第1页共15页印刷行业生产质量培训资料TCY目录一.入纸倾斜,走位………………………..3____5二.印刷不良……………………………….6____13三.压线开槽……………………………….14四.滚筒模切……………………………….15五.粘合…………………………………….16____17一.传送倾斜,走位.有关单元:送纸部,印刷部,开槽部,模切部,折合部.原因分析处理方法1.纸板弯.a.隔离不良纸板.或将弯纸板沿压线处折平.b.减低机速,调大吸风力.c.压紧送纸轮及拉纸环.d.向上弯纸板将后挡板升高,向下弯则降低.2.纸扳软及尺寸不一.a.压紧送纸轮及拉纸环.b.将纸板靠齐左侧挡板和前挡板.3.送纸部送纸台.a.设定前挡板间隙等于纸板厚度的1.2倍b.将纸板靠齐左侧挡板及前挡板.两挡板间预留1至2mm间隙.c.纸堆高度不宜超过300mm高.d.当纸板较宽时,应放置一辅助钢管.e.当纸堆过高时,将后挡纸上方滚轮调前分离纸堆,使纸堆重心向前.f.尽可能将纸堆设在送纸台中间.4.吸风.a.当纸板较长时,打开所有风门.b.当纸板较短时,关起两侧外露风门,并封密.第2页共15页第1页共15页编号:时间:2021年x月x日书山有路勤为径,学海无涯苦作舟页码:第2页共15页c.风门开关保持对称.d.当纸板弯或纸板尺寸大,重时,风力适当加大.5.送纸轮.a.设定送纸轮间的间隙等于纸板厚度的0.7倍.b.在不破坏纸板强度条件下尽可能压紧.c.保持送纸轮两侧间隙平衡.d.当送纸胶轮中央磨损较大时要及时更换.6.印刷部拉纸环.a.正确设定拉纸环位置.保持拉纸环能压在纸板两侧至少10mm以上的位置.b.每组印刷组的拉纸环位置应比前一印刷组的拉纸环位置更往内侧调进约3mm,确保每组拉纸环都能压在未压伤的纸板上.c.拉纸环间隙压力等于纸板厚度的0.8倍.d.每组拉纸环间隙压力应比前一印刷组的间隙压力更紧,确保每一印刷组拉纸环都能压紧纸板.e.保持拉纸环滚轮轴两侧平衡.f.及时清除拉纸环表面的水墨干.当拉纸环表面积累过多的水墨干,拉纸环直径增加,则转速加快,导致传送倾斜,走位.7.印刷滚筒.a.当印刷组无印刷时,应根据纸板长度在滚筒两侧及中心安装与印版厚度相同,比纸板宽度长的拉条,位置保证能压在纸板上的前提下,尽量往两侧调宽.b.正确设定印刷滚筒与压印滚筒间的间隙压力,保证能压稳纸板.c.正确设定印刷位置,确保拉条能从纸板的前缘压到纸板的后缘.d.如印刷组需要印刷,纸板宽度较窄(小于550mm)时,应在印版两侧,位置在修边及模切以外,和接条上加装比印版稍厚,比纸板宽度稍长的拉条.e.确保印刷滚筒在印刷前有复位.f.确保印刷滚筒与压印滚筒间的平衡.g.机器误差,机器旧,齿轮磨损.8.开槽部压线轮.a.压线轮压力在不压破纸板的前提下尽可能压紧.b.及时清除压线轮上的水墨干.c.保持压线轮抽间的平衡.9.开槽刀轮.a.根据纸板厚度,正确设定开槽刀座间的间隙压力,保持能将纸板压稳.b.及时清除刀座上的水墨干.第3页共15页第2页共15页编号:时间:2021年x月x日书山有路勤为径,学海无涯苦作舟页码:第3页共15页c.不要加装太厚的海棉带在刀座侧,以免改变刀座的速度.d.保持刀座轴间的间隙.10.模切部拉纸环.a.正确设定拉纸环位置,保持拉纸环能压在纸板两侧至少10mm以内的位置.b.正确设定拉纸环间隙压力,保持能压稳纸板.c.保持拉纸环两轴间平衡.d.及时清除拉纸环上的水墨干.11.模切滚筒.a.在不需模切时,应在模切滚筒两侧适当位置加装铝制导纸环.并设定正确压力.b.保持尤力胶轮表面平整,如新刨尤力胶后,应重新正确设定尤力胶滚筒转速.c.保持两滚筒间的平衡.d.模切板上的压线,刀片及海棉高度不宜太高和太低.12.收纸部.a.根据纸板尺寸,正确设定碎纸皮带的位置.b.正确设定碎纸皮带后的压轮位置.c.正确设定收纸皮带的速度.d.根据纸板尺寸,正确设定收纸前挡板及侧挡板位置.13.折合部.a.根据纸箱开槽尺寸,正确设定两折合臂的位置.b.根据纸板厚度,正确设定折合臂上下两皮带间的间隙.c.保持两折合臂皮带的间隙和速度相同.d.根据纸箱尺寸,正确设定折合臂侧的折合杆位置.第4页共15页第3页共15页编号:时间:2021年x月x日书山有路勤为径,学海无涯苦作舟页码:第4页共15页二.印刷不良.有关单元:印刷组.以及水墨,印版,纸...

1、当您付费下载文档后,您只拥有了使用权限,并不意味着购买了版权,文档只能用于自身使用,不得用于其他商业用途(如 [转卖]进行直接盈利或[编辑后售卖]进行间接盈利)。
2、本站所有内容均由合作方或网友上传,本站不对文档的完整性、权威性及其观点立场正确性做任何保证或承诺!文档内容仅供研究参考,付费前请自行鉴别。
3、如文档内容存在违规,或者侵犯商业秘密、侵犯著作权等,请点击“违规举报”。

碎片内容

印刷行业生产质量培训资料(doc 16)

您可能关注的文档

中小学文库+ 关注
实名认证
内容提供者

精品资料应用尽有

相关文档

确认删除?
VIP
微信客服
  • 扫码咨询
会员Q群
  • 会员专属群点击这里加入QQ群
客服邮箱
回到顶部