电脑桌面
添加小米粒文库到电脑桌面
安装后可以在桌面快捷访问

仓库管理系统方案VIP免费

仓库管理系统方案_第1页
1/10
仓库管理系统方案_第2页
2/10
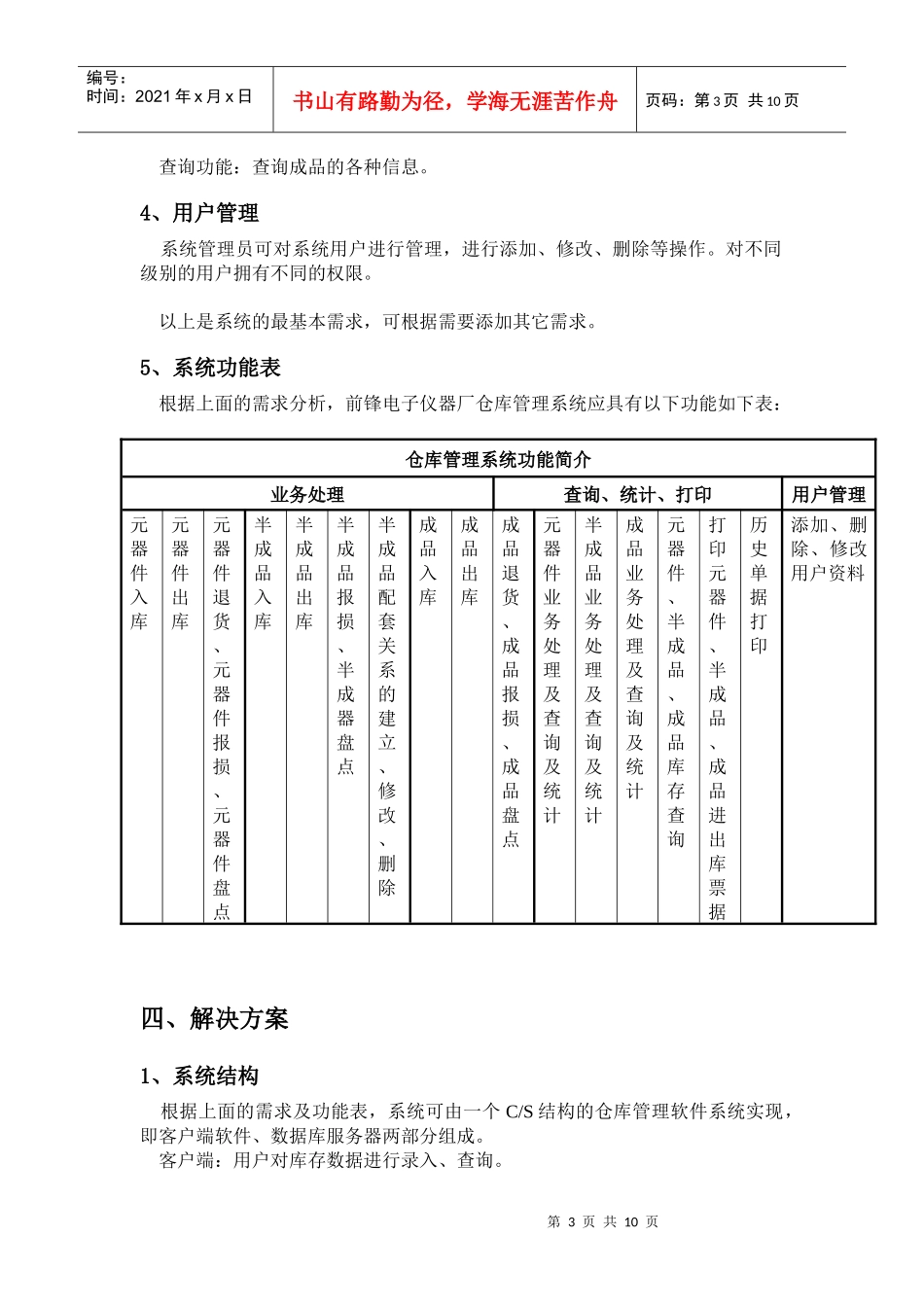
仓库管理系统方案_第3页
3/10
第1页共10页编号:时间:2021年x月x日书山有路勤为径,学海无涯苦作舟页码:第1页共10页前锋电子仪器厂仓库管理系统系统方案一、开发目的................................................................................................................2二、开发背景................................................................................................................2三、系统需求................................................................................................................31、元器件库管理要求...........................................................................................32、半成品库管理要求...........................................................................................33、成品库管理要求...............................................................................................34、用户管理...........................................................................................................35、系统功能表.......................................................................................................3四、解决方案................................................................................................................41、系统结构...........................................................................................................42、客户端软件结构...............................................................................................52.1控制模块....................................................................................................52.2元器件库管理模块....................................................................................62.3半成品库管理模块....................................................................................62.4成品库管理模块........................................................................................62.5用户管理模块............................................................................................63、数据库服务器...................................................................................................73.1元器件数据库............................................................................................73.2半成品数据库............................................................................................83.3成品数据库................................................................................................93.4用户数据库................................................................................................9五、软件开发平台及系统运行环境..........................................................................10第2页共10页第1页共10页编号:时间:2021年x月x日书山有路勤为径,学海无涯苦作舟页码:第2页共10页前锋电子仪器厂仓库管理系统系统方案一、开发目的为了提高前锋电子仪器厂的仓库管理质量,使用电脑网络技术实现仓库管理的标准化、程序化、科学化,开发本系统。二、开发背景前锋电子仪器厂仓库负责前锋电子仪器厂所有的元器件、半成品及成品的存储,内容庞杂,长期以来仅靠人工管理,不仅工作量大,而且易出差错,特别是有些工作仅靠人工难以实现。希望通过本系统彻底改变这一局面,同时通过本系统实现仓库管理信息化,提高仓库管理工作的效率。另外,该系统的实现,也为下一步实施生产管理等系统打下基础。三、系统需求前锋电子仪器厂仓库主要由元器件库、半成品库及成品库构成。1、元器件库管理要求进出关系:反映各种元器件的进出关系,即买进多少,已使用多少,剩余多少...

1、当您付费下载文档后,您只拥有了使用权限,并不意味着购买了版权,文档只能用于自身使用,不得用于其他商业用途(如 [转卖]进行直接盈利或[编辑后售卖]进行间接盈利)。
2、本站所有内容均由合作方或网友上传,本站不对文档的完整性、权威性及其观点立场正确性做任何保证或承诺!文档内容仅供研究参考,付费前请自行鉴别。
3、如文档内容存在违规,或者侵犯商业秘密、侵犯著作权等,请点击“违规举报”。

碎片内容

仓库管理系统方案

确认删除?
VIP
微信客服
  • 扫码咨询
会员Q群
  • 会员专属群点击这里加入QQ群
客服邮箱
回到顶部