电脑桌面
添加小米粒文库到电脑桌面
安装后可以在桌面快捷访问

电袋复合除尘器课件VIP免费

电袋复合除尘器课件_第1页
1/21
电袋复合除尘器课件_第2页
2/21
电袋复合除尘器课件_第3页
3/21
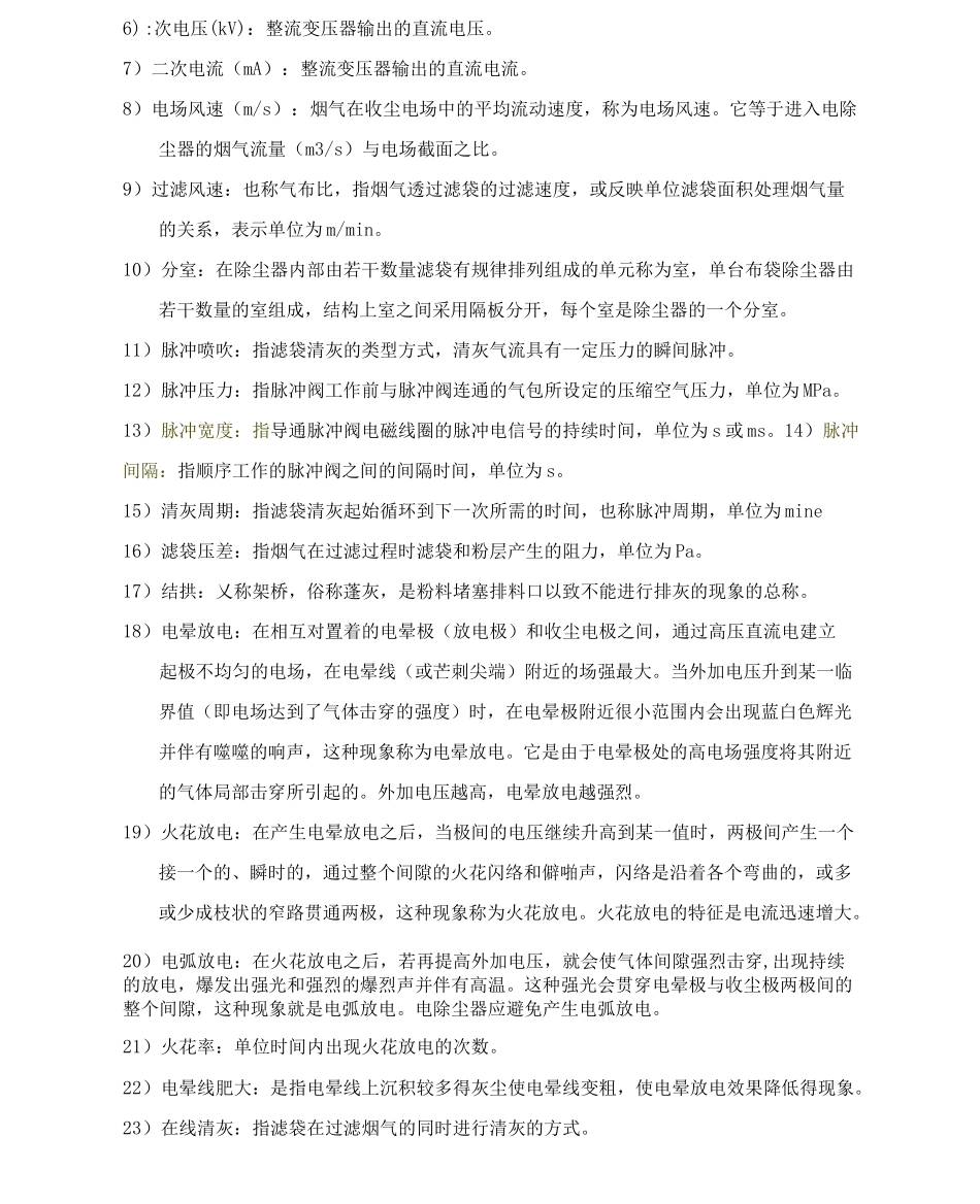
电袋复合除尘系统除尘器对于烟尘超低排放,根据目前除尘设备的总体技术水平和近期新建及改造的大容量机组除尘设备选型经验,结合项目烟尘控制目标,按采用电袋除尘器+湿法脱硫塔内洗尘+湿式电除尘器的组合方案。空预器出口设置双室两电场两袋区电袋除尘器,同时在脱硫装置出口设置湿式电除尘器。电袋除尘器除尘效率不小于99・98乐出口烟尘浓度不高于15mg/Nni3;按脱硫装置烟尘洗涤效率50%,脱硫装置出口液滴浓度不高于50mg/Nm3,含固率不高于20%计算,脱硫装置出口烟尘排放浓度不高于15mg/Nm3湿式除尘器效率85%,出口烟尘排放浓度不高于2.5mg/Xm3o综合除尘效率不小于99.997%第一节名词术语1)台:具有一个完整的独立外壳的电除尘器称为一台。2)室:在电除尘器内部由外壳(或隔墙)所围成的一个气流的流通空间称为室。一般电除尘器为单室,有时也把两个单室并联在一起,称为双室电除尘器。3)电场:沿气流流动方向将各室分为若干区,每一区有完整的收尘极和电晕极,并配以相应的一组高压电源装置,称每个独立区为收尘电场。卧式电除尘器一般设有二个,三个或四个电场,特别需要时也可设置四个以上的电场。有时为了获得更高的除尘效率,或受高压整流装置规格的限制,也可将每个电场再分成二个独立区或三个独立区。每个独立区配一组高压电源供电。4)一次电压(V):输入到整流变压器初级侧的交流电压。5)一次电流(A):输入到整流变压器初级侧的交流电流。6):次电压(kV):整流变压器输出的直流电压。7)二次电流(mA):整流变压器输出的直流电流。8)电场风速(m/s):烟气在收尘电场中的平均流动速度,称为电场风速。它等于进入电除尘器的烟气流量(m3/s)与电场截面之比。9)过滤风速:也称气布比,指烟气透过滤袋的过滤速度,或反映单位滤袋面积处理烟气量的关系,表示单位为m/min。10)分室:在除尘器内部由若干数量滤袋有规律排列组成的单元称为室,单台布袋除尘器由若干数量的室组成,结构上室之间采用隔板分开,每个室是除尘器的一个分室。11)脉冲喷吹:指滤袋清灰的类型方式,清灰气流具有一定压力的瞬间脉冲。12)脉冲压力:指脉冲阀工作前与脉冲阀连通的气包所设定的压缩空气压力,单位为MPa。13)脉冲宽度:指导通脉冲阀电磁线圈的脉冲电信号的持续时间,单位为s或ms。14)脉冲间隔:指顺序工作的脉冲阀之间的间隔时间,单位为s。15)清灰周期:指滤袋清灰起始循环到下一次所需的时间,也称脉冲周期,单位为mine16)滤袋压差:指烟气在过滤过程时滤袋和粉层产生的阻力,单位为Pa。17)结拱:乂称架桥,俗称蓬灰,是粉料堵塞排料口以致不能进行排灰的现象的总称。18)电晕放电:在相互对置着的电晕极(放电极)和收尘电极之间,通过高压直流电建立起极不均匀的电场,在电晕线(或芒刺尖端)附近的场强最大。当外加电压升到某一临界值(即电场达到了气体击穿的强度)时,在电晕极附近很小范围内会出现蓝白色辉光并伴有噬噬的响声,这种现象称为电晕放电。它是由于电晕极处的高电场强度将其附近的气体局部击穿所引起的。外加电压越高,电晕放电越强烈。19)火花放电:在产生电晕放电之后,当极间的电压继续升高到某一值时,两极间产生一个接一个的、瞬时的,通过整个间隙的火花闪络和僻啪声,闪络是沿着各个弯曲的,或多或少成枝状的窄路贯通两极,这种现象称为火花放电。火花放电的特征是电流迅速增大。20)电弧放电:在火花放电之后,若再提高外加电压,就会使气体间隙强烈击穿,出现持续的放电,爆发出强光和强烈的爆烈声并伴有高温。这种强光会贯穿电晕极与收尘极两极间的整个间隙,这种现象就是电弧放电。电除尘器应避免产生电弧放电。21)火花率:单位时间内出现火花放电的次数。22)电晕线肥大:是指电晕线上沉积较多得灰尘使电晕线变粗,使电晕放电效果降低得现象。23)在线清灰:指滤袋在过滤烟气的同时进行清灰的方式。24)离线清灰:指滤袋停止过滤烟气时进行清灰的方式,离线清灰一般需要除尘器有分室结构和切断分室烟气的机构。25)糊袋现象:指滤袋在使用过程中粉层与滤袋表面发生黏结,清灰时粉层剥落不完全导致阻力超过正常使用范围的一种故障现象。糊袋一般出现在低温运...

1、当您付费下载文档后,您只拥有了使用权限,并不意味着购买了版权,文档只能用于自身使用,不得用于其他商业用途(如 [转卖]进行直接盈利或[编辑后售卖]进行间接盈利)。
2、本站所有内容均由合作方或网友上传,本站不对文档的完整性、权威性及其观点立场正确性做任何保证或承诺!文档内容仅供研究参考,付费前请自行鉴别。
3、如文档内容存在违规,或者侵犯商业秘密、侵犯著作权等,请点击“违规举报”。

碎片内容

电袋复合除尘器课件

wxg+ 关注
实名认证
内容提供者

该用户很懒,什么也没介绍

相关文档

确认删除?
VIP
微信客服
  • 扫码咨询
会员Q群
  • 会员专属群点击这里加入QQ群
客服邮箱
回到顶部