电脑桌面
添加小米粒文库到电脑桌面
安装后可以在桌面快捷访问

第10讲 元素周期表与元素周期律VIP免费

第10讲 元素周期表与元素周期律_第1页
1/17
第10讲 元素周期表与元素周期律_第2页
2/17
第10讲 元素周期表与元素周期律_第3页
3/17
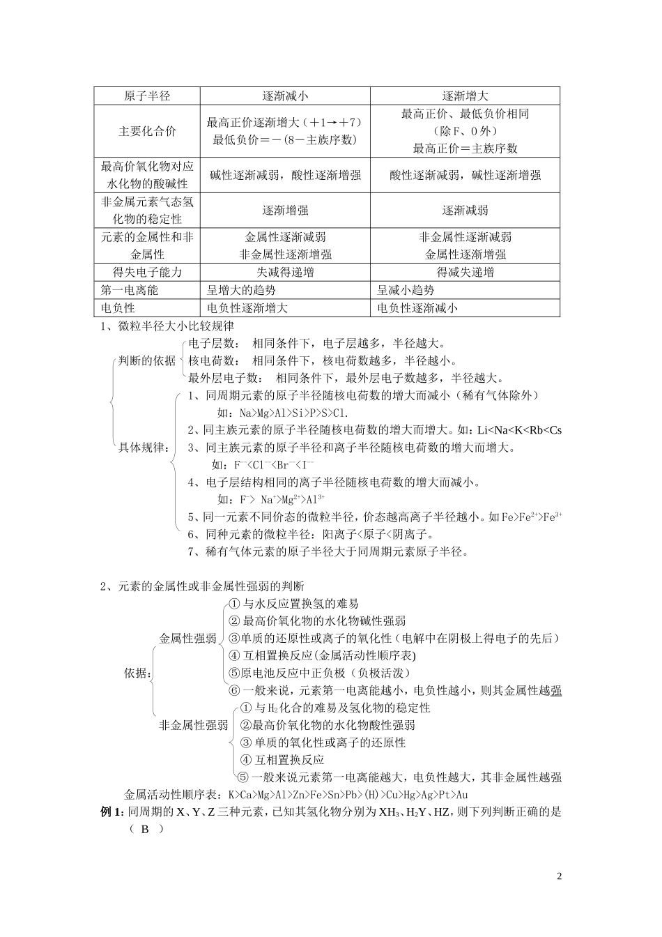
第10讲原子结构与元素性质的周期性(建议2课时完成)[考试目标](1)掌握元素周期律的实质,了解元素周期表(长式)的结构(周期、族)及其应用。(2)以第3周期为例,掌握同一周期内元素性质的递变规律与原子结构的关系。(3)以ⅠA和ⅦA族为例,掌握同一主族内元素性质的递变规律与原子结构的关系。(4)了解金属、非金属在元素周期表中的位置及其性质递变的规律。(5)了解元素电离能的含义,并能用以说明元素的某些性质。(选考内容)[要点精析]元素的性质随着原子序数的递增呈现周期性的变化规律,这个规律叫做元素周期律一、电子排布的周期性:同周期(从左到右)同主族(从上到下)最外层电子数由1→8相同特征电子排布从ns1→ns2np6相同(ns1~2或ns2np1~6)周期、族与电子层构型S区元素价电子特征排布为nS1~2p区元素特征电子排布为ns2np1~6d区元素价电子排布特征为(n-1)d1~10ns1~2;最高能级组中的电子总数=族数ds区元素特征电子排布为(n-1)d10ns1~2;最外层电子数=族数二、元素性质的周期性元素性质同周期元素(左→右)同主族元素(上→下)最外层电子数逐渐增多(1e—→8e—)相同非金属性逐渐增强周期金1属B非金属区非2性AlSi金3逐GeAs属4渐SbTe性5增金属区PoAt增6强强7金属性逐渐增强主族ⅠAⅡAⅢAⅣAⅤAⅥAⅦA1价电子数=主族序数原子半径逐渐减小逐渐增大主要化合价最高正价逐渐增大(+1→+7)最低负价=-(8-主族序数)最高正价、最低负价相同(除F、O外)最高正价=主族序数最高价氧化物对应水化物的酸碱性碱性逐渐减弱,酸性逐渐增强酸性逐渐减弱,碱性逐渐增强非金属元素气态氢化物的稳定性逐渐增强逐渐减弱元素的金属性和非金属性金属性逐渐减弱非金属性逐渐增强非金属性逐渐减弱金属性逐渐增强得失电子能力失减得递增得减失递增第一电离能呈增大的趋势呈减小趋势电负性电负性逐渐增大电负性逐渐减小1、微粒半径大小比较规律电子层数:相同条件下,电子层越多,半径越大。判断的依据核电荷数:相同条件下,核电荷数越多,半径越小。最外层电子数:相同条件下,最外层电子数越多,半径越大。1、同周期元素的原子半径随核电荷数的增大而减小(稀有气体除外)如:Na>Mg>Al>Si>P>S>Cl.2、同主族元素的原子半径随核电荷数的增大而增大。如:LiNa+>Mg2+>Al3+5、同一元素不同价态的微粒半径,价态越高离子半径越小。如Fe>Fe2+>Fe3+6、同种元素的微粒半径:阳离子<原子<阴离子。7、稀有气体元素的原子半径大于同周期元素原子半径。2、元素的金属性或非金属性强弱的判断①与水反应置换氢的难易②最高价氧化物的水化物碱性强弱金属性强弱③单质的还原性或离子的氧化性(电解中在阴极上得电子的先后)④互相置换反应(金属活动性顺序表)依据:⑤原电池反应中正负极(负极活泼)⑥一般来说,元素第一电离能越小,电负性越小,则其金属性越强①与H2化合的难易及氢化物的稳定性非金属性强弱②最高价氧化物的水化物酸性强弱③单质的氧化性或离子的还原性④互相置换反应⑤一般来说元素第一电离能越大,电负性越大,其非金属性越强金属活动性顺序表:K>Ca>Mg>Al>Zn>Fe>Sn>Pb>(H)>Cu>Hg>Ag>Pt>Au例1:同周期的X、Y、Z三种元素,已知其氢化物分别为XH3、H2Y、HZ,则下列判断正确的是(B)2A.原子半径Z>Y>XB.Z的非金属性最强C.氢化物还原性XH3>H2Y>HZ,稳定性XH3>H2Y>HZD.最高氧化物对应水化物H3XO4酸性最强3、第一电离能:气态电中性基态原子失去一个电子转化为气态基态正离子所需要的最低能量叫做第一电离能(用I1表示)。+1价正离子再失去一个电子所需能量称为第二电离能,依次类推。①同一种元素的逐级电离能的大小关系:I1

1、当您付费下载文档后,您只拥有了使用权限,并不意味着购买了版权,文档只能用于自身使用,不得用于其他商业用途(如 [转卖]进行直接盈利或[编辑后售卖]进行间接盈利)。
2、本站所有内容均由合作方或网友上传,本站不对文档的完整性、权威性及其观点立场正确性做任何保证或承诺!文档内容仅供研究参考,付费前请自行鉴别。
3、如文档内容存在违规,或者侵犯商业秘密、侵犯著作权等,请点击“违规举报”。

碎片内容

第10讲 元素周期表与元素周期律

您可能关注的文档

;绿洲书城+ 关注
实名认证
内容提供者

从事历史教学,热爱教育,高度负责。

相关文档

确认删除?
微信客服
  • 扫码咨询
会员Q群
  • 会员专属群点击这里加入QQ群