电脑桌面
添加小米粒文库到电脑桌面
安装后可以在桌面快捷访问

初中化学常见的几种题型总结讲义-人教版高一全册化学教案VIP免费

初中化学常见的几种题型总结讲义-人教版高一全册化学教案_第1页
1/14
初中化学常见的几种题型总结讲义-人教版高一全册化学教案_第2页
2/14
初中化学常见的几种题型总结讲义-人教版高一全册化学教案_第3页
3/14
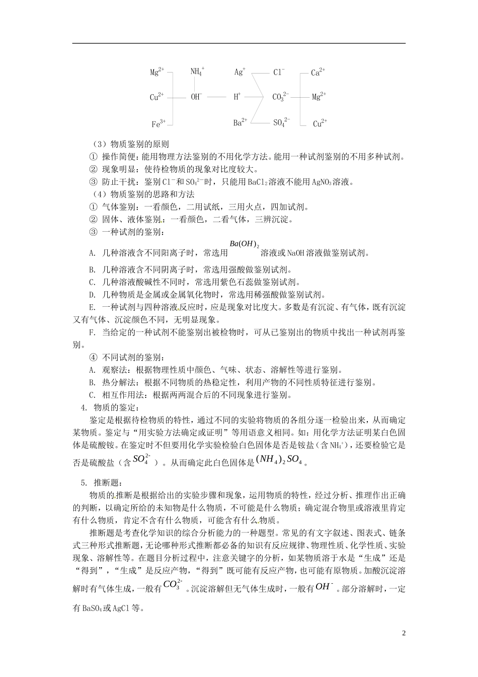
第九讲初中化学常见的几种题型总结1.除杂题:解答除杂质一类的题目时,要注意三原则;三要领;五种常用的方法。三原则:①不引入新杂质;②不减少被提纯物质的质量;③杂质便于分离。三要领:①根据物理性质或化学性质的差异;②确定除杂质方法;③选择适宜试剂。除杂质思路分析方法:(1)沉淀法:加入一种试剂将被除去的杂质变为沉淀,再用过滤法除去。(2)化气法:加热或加入一种试剂将杂质变为气体逸出。(3)置换法:利用置换反应的原理将杂质除去。(4)转纯法:将被除去的杂质变为提纯的物质。(5)吸收法:常用于气体的提纯。在掌握了以上除杂质的原则、要领、方法后,解答题目时要审清题目要求,分析理顺思路且与题目要求吻合,才能准确解题。2.混合物的分离:(1)可溶性与难溶性物质的混合物——常用溶解、过滤、蒸发三步操作加以分离,分别得到纯净物。如:粗盐的提纯;BaSO4和Na2SO4的混合物。(2)两种物质均溶于水,但两种物质的溶解度一种随温度变化大,另一种变化不大时,可考虑——结晶法。即冷却热饱和溶液的方法加以分离。如:NaCl和KNO3的混合物。(3)两种物质均溶于水时,可考虑用化学方法分离。如BaCl2和NaCl的混合物。可将混合物先溶于水,加入适量Na2CO3溶液,得到BaCO3和NaCl溶液。BaCl2+Na2CO3=BaCO3↓+2NaCl。将沉淀过滤出,洗净后在沉淀中加入适量盐酸溶液,又得到BaCl2溶液,CO2逸出。BaCO3+2HCl=BaCl2+H2O+CO2↑。最后分别将NaCl溶液和BaCl2溶液蒸发,分别得到纯净的NaCl固体和BaCl2固体。注意:用化学方法或用物理方法进行混合物分离时,要区别除杂质与分离物质的不同点是:除杂质时只要求把杂质除掉、保留原物质即可;而混合物分离是几种物质用一定的方法分开,原混合物中各成分都必须保留。3.物质的鉴别:鉴别是通过化学实验将几种不同特性的物质区别开来。如鉴别两瓶无色溶液哪瓶是NaCl或KNO3。我们只要把NaCl溶液中的Cl-检验出来,即可认定NaCl溶液,另一瓶则是KNO3溶液。(1)常见离子鉴别的特效试剂H+和OH:紫色石蕊试液或pH试纸。OH-:无色酚酞试液(可鉴别碱性溶液)——变红。Cl-:AgNO3溶液和稀HNO3——有白色沉淀。SO42-:BaCl2溶液和稀HNO3——有白色沉淀。23CO:稀HCl和石灰水——有CO2↑。34PO:AgNO3溶液——有黄色沉淀。NH4+:强碱溶液(NaOH)——有NH3↑。使湿润红色石蕊试纸变蓝。(2)特征离子关系图1NH4+Mg2+Fe3+Cu2+OH-Cl-Ag+Ba2+H+CO32-SO42-Ca2+Cu2+Mg2+(3)物质鉴别的原则①操作简便:能用物理方法鉴别的不用化学方法。能用一种试剂鉴别的不用多种试剂。②现象明显:使待检物质的现象对比度较大。③防止干扰:鉴别Cl-和SO42-时,只能用BaCl2溶液不能用AgNO3溶液。(4)物质鉴别的思路和方法①气体鉴别:一看颜色,二用试纸,三用火点,四加试剂。②固体、液体鉴别:一看颜色,二看气体,三辨沉淀。③一种试剂的鉴别:A.几种溶液含不同阳离子时,常选用2)(OHBa溶液或NaOH溶液做鉴别试剂。B.几种溶液含不同阴离子时,常选用强酸做鉴别试剂。C.几种溶液酸碱性不同时,常选用紫色石蕊做鉴别试剂。D.几种物质是金属或金属氧化物时,常选用稀强酸做鉴别试剂。E.一种试剂与四种溶液反应时,应是现象对比度大。多数是有沉淀、有气体,既有沉淀又有气体、沉淀颜色不同,无明显现象。F.当给定的一种试剂不能鉴别出被检物时,可从已鉴别出的物质中找出一种试剂再鉴别。④不同试剂的鉴别:A.观察法:根据物理性质中颜色、气味、状态、溶解性等进行鉴别。B.热分解法:根据不同物质的热稳定性,利用产物的不同性质特征进行鉴别。C.相互作用法:根据两两混合后的不同现象进行鉴别。4.物质的鉴定:鉴定是根据待检物质的特性,通过不同的实验将物质的各组分逐一检验出来,从而确定某物质。鉴定与“用实验方法确定或证明”等用语意义相同。如:用化学方法证明某白色固体是硫酸铵。在鉴定时不但要用化学实验检验白色固体是否是铵盐(含NH4+),还要检验它是否是硫酸盐(含24SO)。从而确定此白色固体是424)(SONH。5.推断题:物质的推断是根据给出的实验步骤和现象,运用物质的特性,经过分析、推理作出正确的判断,以确定所给...

1、当您付费下载文档后,您只拥有了使用权限,并不意味着购买了版权,文档只能用于自身使用,不得用于其他商业用途(如 [转卖]进行直接盈利或[编辑后售卖]进行间接盈利)。
2、本站所有内容均由合作方或网友上传,本站不对文档的完整性、权威性及其观点立场正确性做任何保证或承诺!文档内容仅供研究参考,付费前请自行鉴别。
3、如文档内容存在违规,或者侵犯商业秘密、侵犯著作权等,请点击“违规举报”。

碎片内容

初中化学常见的几种题型总结讲义-人教版高一全册化学教案

您可能关注的文档

;绿洲书城+ 关注
实名认证
内容提供者

从事历史教学,热爱教育,高度负责。

确认删除?
VIP
微信客服
  • 扫码咨询
会员Q群
  • 会员专属群点击这里加入QQ群
客服邮箱
回到顶部