电脑桌面
添加小米粒文库到电脑桌面
安装后可以在桌面快捷访问

【步步高】(广东专用)2015届高考历史大一轮复习讲义 第21讲 改革开放以来的中国经济(含广东高考调研题组,含必背要语)新人教版 VIP免费

【步步高】(广东专用)2015届高考历史大一轮复习讲义 第21讲 改革开放以来的中国经济(含广东高考调研题组,含必背要语)新人教版 _第1页
1/9
【步步高】(广东专用)2015届高考历史大一轮复习讲义 第21讲 改革开放以来的中国经济(含广东高考调研题组,含必背要语)新人教版 _第2页
2/9
【步步高】(广东专用)2015届高考历史大一轮复习讲义 第21讲 改革开放以来的中国经济(含广东高考调研题组,含必背要语)新人教版 _第3页
3/9
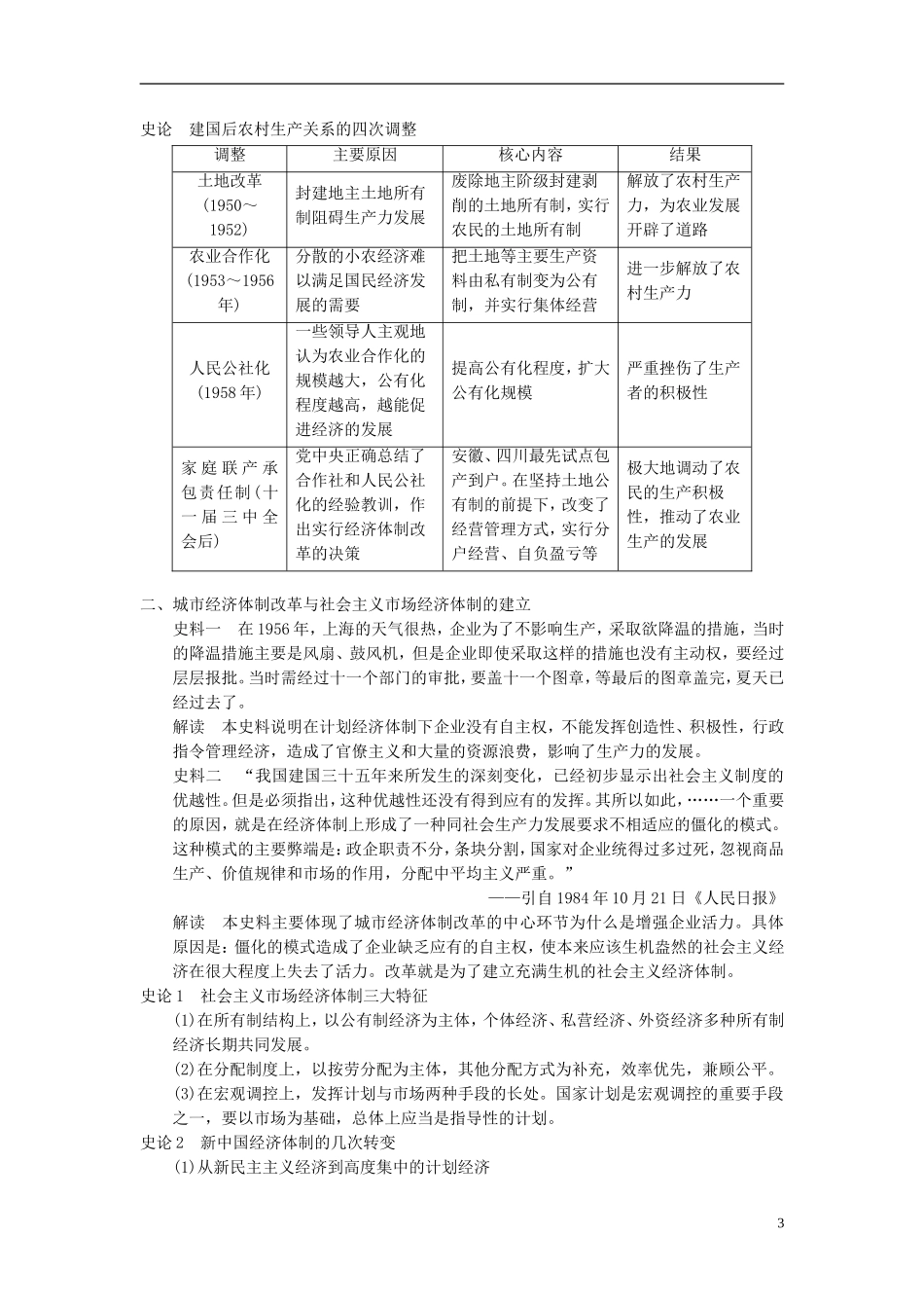
第21讲改革开放以来的中国经济[考纲要求]1.十一届三中全会关于改革开放的决策。2.家庭联产承包责任制和国有企业改革。3.社会主义市场经济体制的建立。4.对外开放格局的初步形成。考点一社会主义经济体制改革一、十一届三中全会的召开1.背景2.内容3.意义[图示图解]十一届三中全会1二、从农村到城市经济体制改革2.城市三、社会主义市场经济体制的建立1.背景2.过程3.意义轻巧识记经济体制改革可归纳为“一、二、三、四”一个目标:建立社会主义市场经济体制。两个重点:家庭联产承包责任制、国有企业改革。三个关键点:小岗村突破、“南方谈话”、中共十四大。四个转变:从单一公有制到以公有制为主体,多种所有制并存;计划经济体制到社会主义市场经济体制;平均分配到按劳分配;优先发展重工业到国民经济平衡协调发展。一、农村经济体制改革史料一联产承包责任制采用了统一经营和分散经营相结合的原则,使集体优越性和个人积极性同时得到发挥……联产承包责任制和各项农村政策的推行,打破了我国农业长期停滞不前的局面,促进农业从自给半自给经济向着较大规模的商品生产转化,从传统农业向现代化农业转化。——《中共中央一号文件》(1983年)解读史料分析了家庭联产承包责任制的形式及带来的积极作用。划线部分反映了农民有了经营权或生产和分配的自主权。调动了农民的生产积极性,促进了从传统农业向现代化农业的转变。史料二新中国成立以来,中国农村经历了从“干部敲破钟,社员不出工”到“不用敲钟,不用派工,农民赛着往前冲”的巨大变化。农村家庭联产承包责任制开始实行时,人们议论纷纷,一些人感叹说:“辛辛苦苦三十年,一夜回到解放前。”“不但是资本主义要复辟了,地主富农也要回来啦。”解读史料表明家庭联产承包责任制调动农民的生产积极性、主动性,促进了社会经济的发展。同时,也有人对此认识有误区,农民承包的是土地的使用经营权,没有变耕土地所有权,故谈不上资本主义复辟。2史论建国后农村生产关系的四次调整调整主要原因核心内容结果土地改革(1950~1952)封建地主土地所有制阻碍生产力发展废除地主阶级封建剥削的土地所有制,实行农民的土地所有制解放了农村生产力,为农业发展开辟了道路农业合作化(1953~1956年)分散的小农经济难以满足国民经济发展的需要把土地等主要生产资料由私有制变为公有制,并实行集体经营进一步解放了农村生产力人民公社化(1958年)一些领导人主观地认为农业合作化的规模越大,公有化程度越高,越能促进经济的发展提高公有化程度,扩大公有化规模严重挫伤了生产者的积极性家庭联产承包责任制(十一届三中全会后)党中央正确总结了合作社和人民公社化的经验教训,作出实行经济体制改革的决策安徽、四川最先试点包产到户。在坚持土地公有制的前提下,改变了经营管理方式,实行分户经营、自负盈亏等极大地调动了农民的生产积极性,推动了农业生产的发展二、城市经济体制改革与社会主义市场经济体制的建立史料一在1956年,上海的天气很热,企业为了不影响生产,采取欲降温的措施,当时的降温措施主要是风扇、鼓风机,但是企业即使采取这样的措施也没有主动权,要经过层层报批。当时需经过十一个部门的审批,要盖十一个图章,等最后的图章盖完,夏天已经过去了。解读本史料说明在计划经济体制下企业没有自主权,不能发挥创造性、积极性,行政指令管理经济,造成了官僚主义和大量的资源浪费,影响了生产力的发展。史料二“我国建国三十五年来所发生的深刻变化,已经初步显示出社会主义制度的优越性。但是必须指出,这种优越性还没有得到应有的发挥。其所以如此,……一个重要的原因,就是在经济体制上形成了一种同社会生产力发展要求不相适应的僵化的模式。这种模式的主要弊端是:政企职责不分,条块分割,国家对企业统得过多过死,忽视商品生产、价值规律和市场的作用,分配中平均主义严重。”——引自1984年10月21日《人民日报》解读本史料主要体现了城市经济体制改革的中心环节为什么是增强企业活力。具体原因是:僵化的模式造成了企业缺乏应有的自主权,使本来应该生机盎然的社会主义经济在很大程度上失去了活力。改革就是为了...

1、当您付费下载文档后,您只拥有了使用权限,并不意味着购买了版权,文档只能用于自身使用,不得用于其他商业用途(如 [转卖]进行直接盈利或[编辑后售卖]进行间接盈利)。
2、本站所有内容均由合作方或网友上传,本站不对文档的完整性、权威性及其观点立场正确性做任何保证或承诺!文档内容仅供研究参考,付费前请自行鉴别。
3、如文档内容存在违规,或者侵犯商业秘密、侵犯著作权等,请点击“违规举报”。

碎片内容

【步步高】(广东专用)2015届高考历史大一轮复习讲义 第21讲 改革开放以来的中国经济(含广东高考调研题组,含必背要语)新人教版

您可能关注的文档

;绿洲书城+ 关注
实名认证
内容提供者

从事历史教学,热爱教育,高度负责。

相关文档

确认删除?
VIP
微信客服
  • 扫码咨询
会员Q群
  • 会员专属群点击这里加入QQ群
客服邮箱
回到顶部