电脑桌面
添加小米粒文库到电脑桌面
安装后可以在桌面快捷访问

地下室模板排架专项施工方案-secretVIP免费

地下室模板排架专项施工方案-secret_第1页
1/30
地下室模板排架专项施工方案-secret_第2页
2/30
地下室模板排架专项施工方案-secret_第3页
3/30
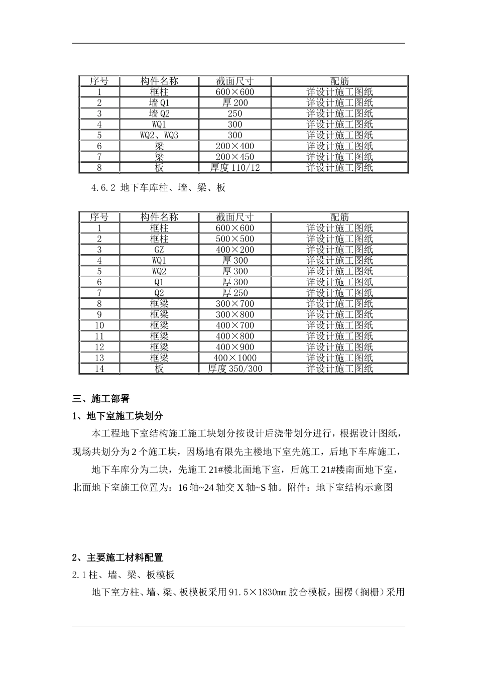
一、编制范围、说明及编制依据1、编制范围本方案编制的范围为庐江中心城21#、22#地下室以及整体地下车库柱、墙、梁、板模板排架支撑方案。2、编制说明2.1本工程底板基础、承台(基础)梁、承台、柱帽模板采用砖代模砌筑施工。2.2地下室结构柱、梁、墙、板排架采用排架采用φ48×3.5钢管搭设;模板七夹板(胶合板)散装散拆进行施工。3、编制依据3.1庐江中心城21#、22#楼地下室施工设计图;3.2建筑结构设计规范大全3.3建筑施工手册3.4现行的国家及合肥市施工技术规范、有关规定及设计单位的有关技术标准,国家及合肥市的现行设计及施工验收规范、质量评定标准等文件(包括但不限于以下内容);规程、规范、图集工程测量规范(GB50026-2007)混凝土结构工程施工及验收规范(GB50204-2002(2011版)建筑施工安全检查标准(JGJ59-2011)建筑变形测量规范(JGJ8-2007)建筑节能工程施工质量验收规范(GB50411-2007)建筑施工扣件式钢管脚手架安全技术规范(JGJ130-2011)建筑地基基础工程施工质量验收规范(GBJ50202-2002)施工现场临时用电安全技术规范(JGJ46-2005)建筑工程质量检验评定标准(GB50301-2002)建设工程施工现场供用电安全规范(GB50194-2014)砌体工程施工质量验收规范(GB50203-2002)建筑施工高处作业安全技术规范(JGJ80-91)建筑工程施工质量验收统一标准(GB50300-2013)建筑地面工程施工质量验收规范(GB50209-2002)建筑地基处理技术规范(JGJ79-2002)《合肥市建设工程机械设备管理规定》《合肥市建设工程材料质量监管规定》《建设工程安全生产管理条例》二、工程概况1、工程单位工程名称:庐江中心城21#、22#楼及地下室工程建设单位:安徽省庐江县云升房地产开发有限公司设计单位:合肥工业大学建筑设计研究院监理单位:安徽祥如建设工程咨询有限公司施工单位:江苏华江建设集团有限公司2、工程简介2.1本工程位于庐江县潜川路以北,原岗湾地块。2.2本工程与西侧二期在同一块场地内,地下室按后浇带位置划分,先施工21#、22#楼后施工地下室工程。2.3本工程为高层住宅,主要包括21#、22#共2栋33层住宅,高层住宅楼带1层地下室,地下整体车库为地下一层,与高层地下室相通。3、建筑工程简况3.1本工程21#楼地上33层,地下2层,建筑高度为95.700m,22#楼地上33层,地下一层,建筑高度95.700m,总建筑面积为48540㎡;3.2本工程建筑分类为:一类,桩基甲级,地基基础甲级;耐火等级一级;建筑抗震设防烈度为7级;防水等级为二级;设计使用年限50年。4、结构工程简况4.121#、22#结构类型剪力墙结构,地下车库结构类型框架结构;三级抗震构造措施,地震基本烈度为7度,建筑标准设防烈度分类为丙类建筑。4.2地下车库混凝土等级:基础底板、承台梁、基础梁混凝土强度等级C35抗渗等级P6;内墙、柱、梁混凝土强度等级C35;外墙混凝土强度等级C35抗渗等级P6;地下室顶板混凝土强度等级C35。4.3钢筋:采用HPB235、HRB335、HRB400。梁钢筋直径≥22连接采用机械连接接头,机械连接接头强度等级为I级;柱墙钢筋≥14采用压力电渣焊,其余绑扎搭接。4.4结构层高:地下车库结构层高4.100m(底板至车库顶板高度)。4.5柱、墙、梁、板4.6.1主楼柱、墙、梁、板4.6.2地下车库柱、墙、梁、板三、施工部署1、地下室施工块划分本工程地下室结构施工施工块划分按设计后浇带划分进行,根据设计图纸,现场共划分为2个施工块,因场地有限先主楼地下室先施工,后地下车库施工,地下车库分为二块,先施工21#楼北面地下室,后施工21#楼南面地下室,北面地下室施工位置为:16轴~24轴交X轴~S轴。附件:地下室结构示意图2、主要施工材料配置2.1柱、墙、梁、板模板地下室方柱、墙、梁、板模板采用91.5×1830mm胶合模板,围楞(搁栅)采用序号构件名称截面尺寸配筋1框柱600×600详设计施工图纸2墙Q1厚200详设计施工图纸3墙Q2250详设计施工图纸4WQ1300详设计施工图纸5WQ2、WQ3300详设计施工图纸6梁200×400详设计施工图纸7梁200×450详设计施工图纸8板厚度110/12详设计施工图纸序号构件名称截面尺寸配筋1框柱600×600详设计施工图纸2框柱500×500详设计施工图纸3GZ400×200详设计施工图纸4WQ1厚300详设...

1、当您付费下载文档后,您只拥有了使用权限,并不意味着购买了版权,文档只能用于自身使用,不得用于其他商业用途(如 [转卖]进行直接盈利或[编辑后售卖]进行间接盈利)。
2、本站所有内容均由合作方或网友上传,本站不对文档的完整性、权威性及其观点立场正确性做任何保证或承诺!文档内容仅供研究参考,付费前请自行鉴别。
3、如文档内容存在违规,或者侵犯商业秘密、侵犯著作权等,请点击“违规举报”。

碎片内容

地下室模板排架专项施工方案-secret

文章天下+ 关注
实名认证
内容提供者

各种文档应有尽有

确认删除?
VIP
微信客服
  • 扫码咨询
会员Q群
  • 会员专属群点击这里加入QQ群
客服邮箱
回到顶部