电脑桌面
添加小米粒文库到电脑桌面
安装后可以在桌面快捷访问

地下工程防水技术规范VIP免费

地下工程防水技术规范_第1页
1/47
地下工程防水技术规范_第2页
2/47
地下工程防水技术规范_第3页
3/47
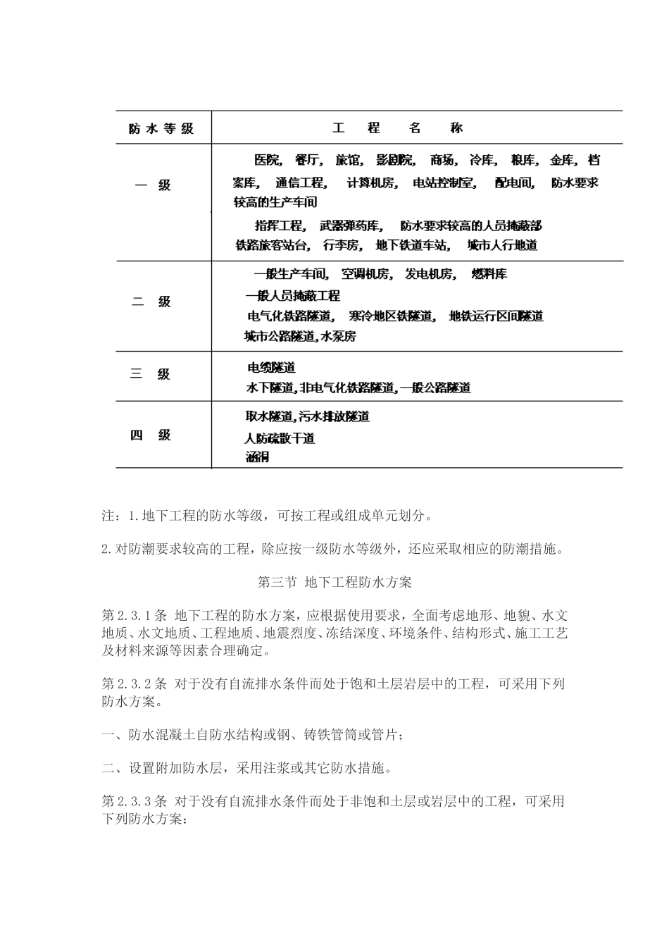
第一章总则第1.0.1条为使地下工程防水的设计和施工符合技术先进、经济合理、安全适用确保质量的要求,特制订本规范。第1.0.2条本规范适用于工业与民用地下建筑、防护工程及隧道等地下工程防水的设计、施工和验收。第1.0.3条地下工程防水的设计和施工必须做好工程水文地质勘察工作,遵循“防、排、截、堵相结合,因地制宜,综合治理”的原则。第1.0.4条地下工程的防水,应积极采用经过试验和鉴定并经实践检验行之有效的新材料、新结构、新技术。第1.0.5条地下工程防水的设计和施工除应遵守本规范规定外,还应符合其它有关的国家现行标准、规范的规定。第二章地下工程防水设计第一节一般规定第2.1.1条地下工程的防水设计,应定级准确、措施可靠、选材适当、经济合理。第2.1.2条城市的地下工程,宜根据总体规划及排水体系,进行合理布局和确定工程标高。第2.1.3条地下工程的防水设计,应考虑地表水、潜水、上层滞水、毛细管水等的作用,以及由于人为因素引起的附近水文地质改变的影响,合理确定工程防水标高。第2.1.4条地下工程的防水,宜采用防水混凝土自防水结构,并根据需要可设附加防水层或采用其它防水措施。第2.1.5条变形缝、施工缝、穿墙管(盒)、埋设件、预留孔洞等特殊部位,应采取加强措施。第2.1.6条地下管沟、地漏、出入口、窗井等,应有防灌措施,寒冷地区的排水沟应有防冻措施。第2.1.7条防水设计前,应根据工程特点搜集下列有关资料一、最高地下水位的标高,出现的年代,近几年的实际水位标高和随季节变化情况;二、地下水类型、补给来源、水质、流量、流向、渗透系数、压力;三、工程地质构造、岩层走向、倾角、节理及裂隙,含水地层及不透水地层的特性和分布情况,溶洞、陷穴以及填土区和松软土层情况;四、历年气温变化情况、降水量、蒸发量及地层冻结深度;五、区域地形、地貌、天然水流、水库、水沟、废弃坑井以及地表水、洪水和给水排水系统资料;六、工程所在区域的地震、地热有含瓦斯等有害物质资料;七、施工技术水平和材料来源。第二节地下工程防水等级第2.2.1条地下工程的防水等级,按围护结构允许渗漏水量划分为四级,各级应符合表2.2.1规定。地下工程防水等级表2.2.1`第2.2.2条地下工程的防水等级,应根据工程的重要性和使用中对防水的要求确定,可按表2.2.2选定。各类地下工程的防水等级表2.2.2注:1.地下工程的防水等级,可按工程或组成单元划分。2.对防潮要求较高的工程,除应按一级防水等级外,还应采取相应的防潮措施。第三节地下工程防水方案第2.3.1条地下工程的防水方案,应根据使用要求,全面考虑地形、地貌、水文地质、水文地质、工程地质、地震烈度、冻结深度、环境条件、结构形式、施工工艺及材料来源等因素合理确定。第2.3.2条对于没有自流排水条件而处于饱和土层岩层中的工程,可采用下列防水方案。一、防水混凝土自防水结构或钢、铸铁管筒或管片;二、设置附加防水层,采用注浆或其它防水措施。第2.3.3条对于没有自流排水条件而处于非饱和土层或岩层中的工程,可采用下列防水方案:一、防水混凝土自防水结构、普通混凝土结构或砌体结构;二、设置附加防水层或采用注浆或其它防水措施。第2.3.4条对于有自流排水条件的工程,可采用下列防水方案:一、防水混凝土自防水结构、普通混凝土结构、砌体结构或锚喷支护;二、设置附加防水层、衬套、采用注浆或其它防水措施。第2.3.5条对处于侵蚀性介质中的工程,应采用耐侵蚀的防水砂浆、混凝土、卷材或涂料等防水方案。第2.3.6条对受振动作用的工程,应采用柔性防水卷材或涂料等防水方案。第2.3.7条对处于冻土层中的工程,当采用混凝土结构时,其混凝土抗冻融循环不得小于100次。第2.3.8条具有自流排水条件的工程,应设自流排水系统。无自流排水条件,有渗漏水或需应急排水的工程,应设机械排水系统。第三章防水混凝土第一节一般规定第3.1.1条防水混凝土的抗渗能力,不应小于0.6MPa。防水混凝土的抗渗等级,应根据防水混凝土的设计壁厚及地下水的最大水头的比值,按表3.1.1的规定选用。防水混凝土抗渗等级表3.1.1第3.1.2条防水混凝土的环境温度,不得高于100℃;处于侵蚀性介质中防水混凝土的耐侵蚀...

1、当您付费下载文档后,您只拥有了使用权限,并不意味着购买了版权,文档只能用于自身使用,不得用于其他商业用途(如 [转卖]进行直接盈利或[编辑后售卖]进行间接盈利)。
2、本站所有内容均由合作方或网友上传,本站不对文档的完整性、权威性及其观点立场正确性做任何保证或承诺!文档内容仅供研究参考,付费前请自行鉴别。
3、如文档内容存在违规,或者侵犯商业秘密、侵犯著作权等,请点击“违规举报”。

碎片内容

地下工程防水技术规范

您可能关注的文档

确认删除?
VIP
微信客服
  • 扫码咨询
会员Q群
  • 会员专属群点击这里加入QQ群
客服邮箱
回到顶部