电脑桌面
添加小米粒文库到电脑桌面
安装后可以在桌面快捷访问

国际反倾销的新趋势VIP免费

国际反倾销的新趋势_第1页
1/5
国际反倾销的新趋势_第2页
2/5
国际反倾销的新趋势_第3页
3/5
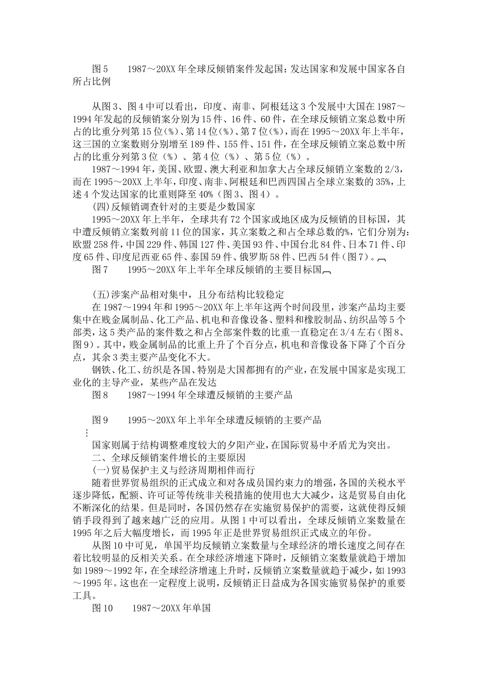
国际反倾销的新趋势20世纪90年代以来,全球反倾销立案数量呈增长趋势,有越来越多的发展中国家开始运用反倾销手段,尤其是少数发展中大国发起的案件数量增长迅速。一、国际反倾销的趋势和特点根据WTO的统计数字,从1987~20XX年,共有37个国家(由于欧盟对外采取一致的反倾销政,故分析中将欧盟当作一个国家处理;文中所用的“国家”或“国”均指国家或地区,以下同)发起过反倾销调查,立案总数3100件。全球范围内的反倾销状况呈现出以下几个特点:(一)立案数量总体呈增长趋势全球各年反倾销立案数量有较大波动,但总体趋势是增长的。80年代末,全球反倾销立案每年在100起左右,90年代则为250起左右。图中全球反倾销立案数量曲线的两个低点分别出现在1989年(96起)和1995年(157起),两个高点则分别出现在1992年(325起)和1999年(356起)。从发达国家和发展中国家各自的立案数量看,两者呈现出大致相同的变化轨迹,后者的轨迹自1993年以来已超过前者,与全球总数的增长趋势更为吻合(图1)。(二)案件主要由少数国家发起,但发起国数量不断增加1987~20XX年上半年,美国、欧盟、澳大利亚、加拿大、墨西哥、阿根廷、印度、南非、巴西和新西兰这10国图11987~20XX年全球反倾销立案数量(单位:件)发起的反倾销调查案就占到全球反倾销立案总数的%(图2)。可见,全球反倾销案件的发起国是相当集中的。但是,如果把这14年半的期间分成两个时间段来考察,就可以发现案件的国别集中程度是趋于下降的。首先,在1987~1994年,只有23个国家曾发起过反倾销调查,而在1987~20XX年上半年,共有35个国家发起过反倾销调查,这说明有越来越多的国家开始使用反倾销手段;其次,在1987~1994年,立案数列前8位的国家占全球立案总数的%,而这一比例在1995~20XX年上半年已降至%(图3、图4)。图21987~20XX年上半年全球反倾销案件主要发起国图31987~1994年全球反倾销案件主要发起国(三)发展中国家发起案件数量增长迅速在20世纪90年代以前,全球反倾销案件的绝大部分均由发达国家发起,但是进入90年代以后,发展中国家发图41995~20XX年上半年全球反倾销案件主要发起国起的反倾销案件数量迅速增加,在全球案件年度数中所占比例在1993年一举突破50%,首次超过发达国家,此后一直保持在该水平之上,并曾在1996年和1998年分别达到过%和%的高点(图5)。图51987~20XX年全球反倾销案件发起国:发达国家和发展中国家各自所占比例从图3、图4中可以看出,印度、南非、阿根廷这3个发展中大国在1987~1994年发起的反倾销案分别为15件、16件、60件,在全球反倾销立案总数中所占的比重分列第15位(%)、第14位(%)、第7位(%),而在1995~20XX年上半年,这三国的立案数则分别增至189件、155件、151件,在全球反倾销立案总数中所占的比重分列第3位(%)、第4位(%)、第5位(%)。1987~1994年,美国、欧盟、澳大利亚和加拿大占全球反倾销立案数的2/3,而在1995~20XX上半年,印度、南非、阿根廷和巴西四国占全球立案数的35%,上述4个发达国家的比重则降至40%(图3、图4)。(四)反倾销调查针对的主要是少数国家1995~20XX年上半年,全球共有72个国家或地区成为反倾销的目标国,其中遭反倾销立案数列前11位的国家,其立案数之和占全球总数的%,它们分别为:欧盟258件,中国229件、韩国127件、美国93件、中国台北84件、日本71件、印度65件、印度尼西亚65件、泰国59件、俄罗斯58件、巴西54件(图7)。图71995~20XX年上半年全球反倾销的主要目标国(五)涉案产品相对集中,且分布结构比较稳定在1987~1994年和1995~20XX年上半年这两个时间段里,涉案产品均主要集中在贱金属制品、化工产品、机电和音像设备、塑料和橡胶制品、纺织品等5个部类,这5类产品的案件数之和占全部案件数的比重一直稳定在3/4左右(图8、图9)。其中,贱金属制品的比重上升了个百分点,机电和音像设备下降了个百分点,其余3类主要产品变化不大。钢铁、化工、纺织是各国、特别是大国都拥有的产业,在发展中国家是实现工业化的主导产业,某些产品在发达图81987~1994年全球遭反倾销的主要产品图91995~20XX年上半年全球遭反倾销的...

1、当您付费下载文档后,您只拥有了使用权限,并不意味着购买了版权,文档只能用于自身使用,不得用于其他商业用途(如 [转卖]进行直接盈利或[编辑后售卖]进行间接盈利)。
2、本站所有内容均由合作方或网友上传,本站不对文档的完整性、权威性及其观点立场正确性做任何保证或承诺!文档内容仅供研究参考,付费前请自行鉴别。
3、如文档内容存在违规,或者侵犯商业秘密、侵犯著作权等,请点击“违规举报”。

碎片内容

国际反倾销的新趋势

您可能关注的文档

确认删除?
VIP
微信客服
  • 扫码咨询
会员Q群
  • 会员专属群点击这里加入QQ群
客服邮箱
回到顶部