电脑桌面
添加小米粒文库到电脑桌面
安装后可以在桌面快捷访问

桥梁施工安全教育VIP免费

桥梁施工安全教育_第1页
1/21
桥梁施工安全教育_第2页
2/21
桥梁施工安全教育_第3页
3/21
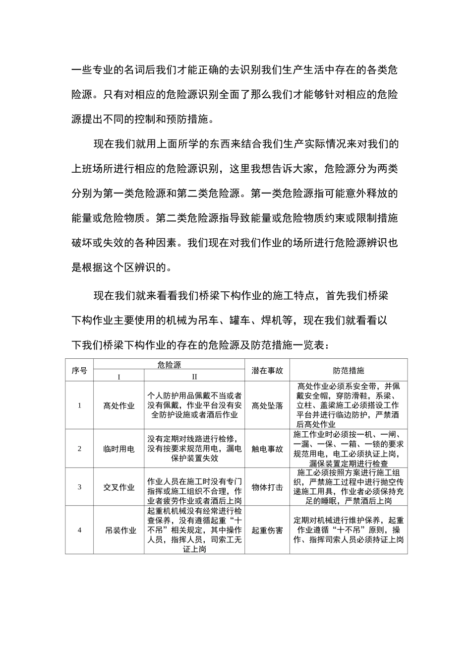
中交第二公路工程局有限公司宣曲高速公路项目经理部五分部第三级安全环保与文明施工教育培训内容主讲人:邓源松工作环境及危险因素即本工种施工生产特点和所从事工种可能遭受的职业伤害和伤亡事故及防范措施各位工友大家好,很高兴在今天能够给大家做第三级的安全教育培训,说教育培训确实谈不上,各位都在自己的行业里干了很多年了,可以说是自己行业里面的专家级别的人物了,那么今天我就一起来探讨下我们所从事公的工作中的一些安全问题,在讨论这个问题之前我们首先来熟悉下一个名词“危险源”,那么什么叫危险源呢?在《职业健康安全管理体系要求GB/T28001-2011》中的定义为:可能导致人身伤害和(或)健康损害的根源、状态或行为,或其组合。危险源应由三个要素构成:潜在危险性、存在条件和触发因素。危险源的潜在危险性是指一旦触发事故,可能带来的危害程度或损失大小,或者说危险源可能释放的能量强度或危险物质量的大小。危险源的存在条件是指危险源所处的物理、化学状态和约束条件状态。例如,物质的压力、温度、化学稳定性,盛装压力容器的坚固性,周围环境障碍物等情况。触发因素虽然不属于危险源的固有属性,但它是危险源转化为事故的外因,而且每一类型的危险源都有相应的敏感触发因素。如易燃、易爆物质,热能是其敏感的触发因素,又如压力容器,压力升高是其敏感触发因素。因此,一定的危险源总是与相应的触发因素相关联。在触发因素的作用下,危险源转化为危险状态,继而转化为事故。以上就是我们常说的危险源的定义及危险源的分类知识,我们为什么在这里给大家讲解危险源这个名词呢?是因为我们只有系统的了解了一些专业的名词后我们才能正确的去识别我们生产生活中存在的各类危险源。只有对相应的危险源识别全面了那么我们才能够针对相应的危险源提出不同的控制和预防措施。现在我们就用上面所学的东西来结合我们生产实际情况来对我们的上班场所进行相应的危险源识别,这里我想告诉大家,危险源分为两类分别为第一类危险源和第二类危险源。第一类危险源指可能意外释放的能量或危险物质。第二类危险源指导致能量或危险物质约束或限制措施破坏或失效的各种因素。我们现在对我们作业的场所进行危险源辨识也是根据这个区辨识的。现在我们就来看看我们桥梁下构作业的施工特点,首先我们桥梁下构作业主要使用的机械为吊车、罐车、焊机等,现在我们就看看以下我们桥梁下构作业的存在的危险源及防范措施一览表:序号危险源潜在事故防范措施III1髙处作业个人防护用品佩戴不当或者没有佩戴,作业平台没有安全防护设施或者酒后作业髙处坠落髙处作业必须系安全带,并佩戴安全帽,穿防滑鞋,系梁、立柱、盖梁施工必须搭设工作平台并进行临边防护,严禁酒后髙处作业2临时用电没有定期对线路进行检修,没有按要求规范用电,漏电保护装置失效触电事故施工作业时必须按一机、一闸、一漏、一保、一箱、一锁的要求规范用电,电工必须执证上岗,漏保装置定期进行检查3交叉作业作业人员在施工时没有专门指挥或施工组织不合理,作业者疲劳作业或者酒后上岗物体打击施工必须按照方案进行施工组织,严禁施工过程中进行抛空传递施工用具,作业者必须保持充足的睡眠,严禁酒后上岗4吊装作业起重机机械没有经常进行检查保养,没有遵循起重“十不吊”相关规定,其中操作人员,指挥人员,司索工无证上岗起重伤害定期对机械进行维护保养,起重作业遵循“十不吊”原则,操作、指挥司索人员必须持证上岗5安全爬梯安全爬梯搭设不合规范或没有定期对搭设的安全爬梯进行检查维护髙处坠落爬梯搭设时必须对地基进行硬化处理长度不少于3500mm、宽度不少于2500mm、混凝土厚度不少于20mm,安全爬梯的框架主要杆件在每间隔3米必须与建筑物紧固连接,安全爬梯必须设置斜撑所从事工种的安全职责、安全操作规程及强制性标准上面我们讲了我们桥梁下构作业的危险源辨识及控制的有关问题本节课我们来讲讲桥梁下构作业过程中操作规程以及安全注意事项:1、墩台施工作业时施工作业人员必须佩戴好安全帽,系好安全带,穿防护鞋,系梁、盖梁施工时必须搭设工作平台。严禁在同一安全桩或者安全点系多根安全绳或者安...

1、当您付费下载文档后,您只拥有了使用权限,并不意味着购买了版权,文档只能用于自身使用,不得用于其他商业用途(如 [转卖]进行直接盈利或[编辑后售卖]进行间接盈利)。
2、本站所有内容均由合作方或网友上传,本站不对文档的完整性、权威性及其观点立场正确性做任何保证或承诺!文档内容仅供研究参考,付费前请自行鉴别。
3、如文档内容存在违规,或者侵犯商业秘密、侵犯著作权等,请点击“违规举报”。

碎片内容

桥梁施工安全教育

您可能关注的文档

确认删除?
VIP
微信客服
  • 扫码咨询
会员Q群
  • 会员专属群点击这里加入QQ群
客服邮箱
回到顶部