电脑桌面
添加小米粒文库到电脑桌面
安装后可以在桌面快捷访问

我国的饮用水水质标准VIP免费

我国的饮用水水质标准_第1页
1/8
我国的饮用水水质标准_第2页
2/8
我国的饮用水水质标准_第3页
3/8
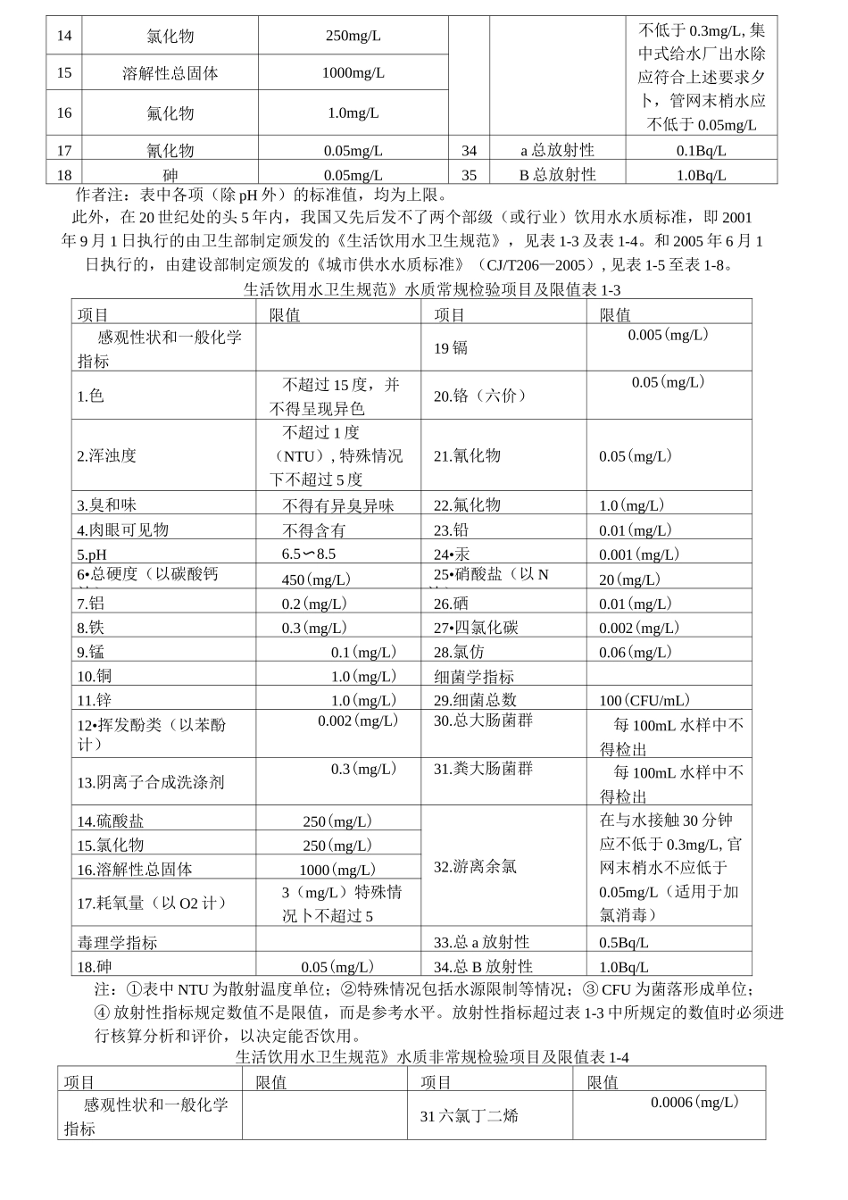
我国的饮用水水质标准一、历史沿革我国的城市自来水事业,自1857年洋商格罗姆等人在上海开设供水公司,在杨树浦建成小型自来水厂,和1879年满清政府在旅顺口修建了龙眼泉地下水源供水设施,至今已有120多年的历史。但真正得到巨大发展的,还是1949年在新中国成立以后,尤其是20世纪80年代至今的这段时期。我国制定的饮用水水质标准,是随着社会的发展和科学技术的进步而不断与时具进的(见表1-1)。在20世纪初期,饮用水水质标准主要包括水的外观和预防水致传染病方面的项目;此后开始重视重金属离子的危害;80年代开始侧重于有机污染的防止;90年代以来更加重视工业废水排放及农药使用的有机物污染,以及消毒副产物和某些致病微生物等方面的危害。我国不同时期的“饮用水水质标准”和规定表1-1实施时间(年、月)发布部门标准名称(文号)级别指标项目数(项)总数常规项目数非常规项目数1927上海市上海市饮用水清洁标准地方1937北京市自来水公司水质标准表企业111950上海市上海市自来水水质标准地方161955.5卫生部自来水水质暂行标准行标151956.12国家建委、卫生部饮用水水质标准国标151959.11建工部、卫生部生活饮用水水质标准国标171976.12国家建委、卫生部生活饮用水卫生标准(TJ20—76)试行国标231986.10卫生部生活饮用水卫生标准(GB5749—85)国标351989.7.10国家环保局、卫生部、建设部、水利部、地矿部饮用水水源保护区污染防治管理规定——27条1991.5.3全国爱卫会、卫生部农村实施《生活饮用水卫生标准》准则国标211992.11建设部2000年水质目标*——89(一类水司)51(二类水司)351996.7.9建设部、卫生部生活饮用水卫生监督管理办法——31条1999.2国家质量技术局、建设部城市给水工程规划规范(GB5749—85)国标89(一级)“卫生饮用水水质标准”51(二级)1995.5.1建设部城市供水水质管理规定——28条2000.3.1建设部饮用净水水质标准(CJ94—1999)行标392001.9.1卫生部生活饮用水卫生规范行标9634622005.6.1建设部城市供水水质标准(CJ/T206—2005)行标10142592005.10.1建设部饮用净水水质标准(CJ94—2005)行标39注:1992年建设部城建司组织中国城市供水协会编写了《城市供水行业2000年技术进步发展规划》,对2000年的水质目标进行了规划,把自来水公司按供水规模(Qmax万m3/d)分为四类,并提出了不同的质量要求:一类水司,Qmax>100,同时是直辖市,对外开放城市,重要旅游城市或国家一级企业的水司,水质指标数为89项。二类水司,50vQmaxv100的其他城市,省会城市和国家二级企业的水司,水质指标数为51项。三、四类水司仍按国标35项。二、现行标准我国现行的饮用水水质标准,属于国家级标准的即GB5749—85。该标准是在1985年由卫生部等部门对(TJ20—76)《生活饮用水卫生标准》(试行)修订后而成的新标准,其水质标准项目由23项增加成35项(见表1-2),并一直沿用至今。以我国现行国标与国际先进饮水水质标准相比,我国的标准存在着指标项目少,限值标准低的才差距,尤其水中溶解性有机物的检测项目更少。另外,从国家级饮用水水质标准制定颁布的周期上看,我国是10年左右,甚至20年,而发达国家是3~5年就要修订一次。例如,据统计美国大约每三年水质指标中的项目约增加25个左右。《生活饮用水卫生标准》(GB5749—85)表1-2编号项目标准编号项目标准感观性状和一般化学指标19硒0.01mg/L1色色度不超过15度,并不得呈现其他异色20汞0.001mg/L21镉0.01mg/L2浑浊度不超过3度,特殊情况下不超过5度22铬(六价)0.05mg/L23铅0.05mg/L3臭和味不得有异臭、异味24银0.05mg/L4肉眼可见物不得含有25硝酸盐(以氮计)20mg/L5pH6.8〜8.526氯仿60ug/L6总硬度(以在碳酸钙计)450mg/L27四氯化碳3ug/L7铁0.3mg/L28苯并(a)芘0.01ug/L8锰0.1mg/L29DDT1ug/L9铜1.0mg/L30、、、八八八5ug/L10锌1.0mg/L细菌学指数11挥发酚类(以苯酚计)0.002mg/L31细菌总数100个/mL12阴离子合成洗涤剂0.3mg/L32总大肠菌群3个/mL13硫酸盐250mg/L33游离余氯在接触30min后应14氯化物250mg/L不低于0.3mg/L,集中式给水厂出水除应符合上述要求夕卜,管网末梢水应不低于0.05mg/L15溶解性总固体1000mg/...

1、当您付费下载文档后,您只拥有了使用权限,并不意味着购买了版权,文档只能用于自身使用,不得用于其他商业用途(如 [转卖]进行直接盈利或[编辑后售卖]进行间接盈利)。
2、本站所有内容均由合作方或网友上传,本站不对文档的完整性、权威性及其观点立场正确性做任何保证或承诺!文档内容仅供研究参考,付费前请自行鉴别。
3、如文档内容存在违规,或者侵犯商业秘密、侵犯著作权等,请点击“违规举报”。

碎片内容

我国的饮用水水质标准

您可能关注的文档

确认删除?
VIP
微信客服
  • 扫码咨询
会员Q群
  • 会员专属群点击这里加入QQ群
客服邮箱
回到顶部