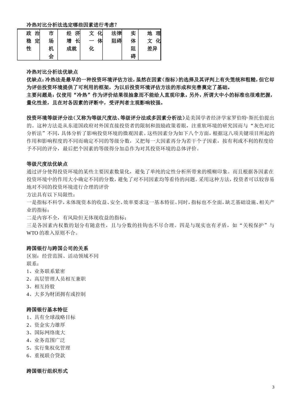
电脑桌面
添加小米粒文库到电脑桌面
安装后可以在桌面快捷访问

国际投资复习汇总VIP免费

国际投资复习汇总_第1页
1/9
国际投资复习汇总_第2页
2/9
国际投资复习汇总_第3页
3/9
跨国公司跨国公司就是指具有全球性经营动机和一体化的经营战略,在多个国家拥有从事生产经营活动的实体,并将它们置于统一的全球性经营计划之下的大型企业.跨国银行指在世界各地设立分支机构和附属机构,进行广泛的国际金融活动的银行。主要标志:1资本实力(10亿美元以上)2境外业务状况(5个以上国家)投资是一定的经济主体为获得预期不确定的效益而将货币或其它形式的资产投入某种事业或对象的经济行为。国际投资环境是指在国际投资过程中影响跨国企业生产经营活动的各种外部条件或因素相互依赖、相互完善、相互制约所形成的有机统一体硬环境是指能够影响投资的外部物质条件或因素。软环境是指能够影响国际投资的各种非物质形态因素。例如,外资政策、法规、经济管理水平、职工技术熟练程度以及社会文化传统等。BOT投资方式有时也称为公共工程特许权。BOT是Build-Operate-Transfer的缩写,意为建设一经营一转让。典型的BOT方式是指政府同私营机构(在中国表现为外商投资)的项目公司签订合同,由该项目公司承担一个基础设施或公共工程项目的筹资、建造、营运、维修及转让。国际投资(InternationalInvestment)一般指各生产要素在国际间流动的经济行为。具体指各国官方机构、跨国公司、金融机构以及居民,将其拥有的货币资本或产业资本,通过跨国投资和营运,以实现其资本增值的经济行为。绿地投资(GreenInvestment):是指跨国公司用自有资本或中长期信贷资本在东道国直接创办投资企业、厂矿或分支机构以从事生产与经营活动。(投资新建企业方式)划拨价是指跨国公司内部交易时使用的,由公司总部规定的价格。它通常由高级经理人员据跨国公司战略目标和利润最大化目标而制定,不受价值规律和供求关系影响。投资融资化:从事国际直接投资以控制经营为主要目标的企业,对外直接投资额往往总是超过资本金,其超过资本金部分的投资,是通过债权债务途径的融资形态取得的现象。在中外合营企业的注册资本中,外方合营者的出资比例一般不得低于(B)。A.49%B.25%C.10%D.50%由外国公司、企业和其他经济组织和个人同中国的公司、企业和其他经济组织在中国境内共同举办的中外合资企业,称为(B)。A.契约式合资企业B.股权式合资企业C.债务式合资企业D.合作式合资企业补偿贸易的补偿方式主要有(ABC)。A.直接补偿B.间接补偿C.综合补偿D.劳务补偿.不拥有法人资格的企业形式有(C)。A.中外合资企业B.外商独资企业C.中外合作企业D.国外子公司二、判断题1.我国吸收外商直接投资的重点是举办出口创汇型、进口替代型和技术先进型企业。()对2.投资总额一般与注册资本额相同。()错3.中外合作企业一旦经营期满就要解除双方关系,而不能续展。()错4.外国投资者对我国进行投资时,如果以现金形式投资必须是美元等外币。()错5.中外合资企业的合同本文和附件有不符之处,应以合同本文为主。()对6.我国利用外资的形式越来越多,可以概括为直接利用外资方式、间接利用外资方式和灵活利用外资方式。()对对投资涵义的理解1投资总是一定主体的经济行为;投资的目的是为了获取一定的效益;投资所获取的效益是未来时期的预期效益,而且是不确定的;投资必须花费现期的一定收入;投资所形成的资产有多种形态。投资要素投资主体:即投资者,可以是自然人、法人或国家。投资客体:即投资对象、目标或标的物,可以是某一具体的建设项目、有价证券或其它对象。投资目的:即投资主体的意图及所要取得的效果。投资方式:投入资金运用的形式与方法。以上四者,在构成一项投资时,缺一不可。中外合资企业的特点。合资企业的基本特点是合资各方共同投资、共同经营,共担风险、共负盈亏。合资各方可以用货币出资,也可以用建筑物、机器设备、场地使用权、工业产权、专有技术出资。各方出资均折算成一定的比例,外国合营者的投资比例一般应不低于注册资本的25%,但无上限限制。中外合资经营企业的组织方式为有限责任公司,董事会为最高权力机构。随着中国股份制试点的开展,已有少数中外合资企业采用股份有限公司方式。业务控制案例与分析(一)提供了低成本甚至无成本的控制途径传统的直接投资形态对于企业的控...

1、当您付费下载文档后,您只拥有了使用权限,并不意味着购买了版权,文档只能用于自身使用,不得用于其他商业用途(如 [转卖]进行直接盈利或[编辑后售卖]进行间接盈利)。
2、本站所有内容均由合作方或网友上传,本站不对文档的完整性、权威性及其观点立场正确性做任何保证或承诺!文档内容仅供研究参考,付费前请自行鉴别。
3、如文档内容存在违规,或者侵犯商业秘密、侵犯著作权等,请点击“违规举报”。

碎片内容

国际投资复习汇总

您可能关注的文档

确认删除?
VIP
微信客服
  • 扫码咨询
会员Q群
  • 会员专属群点击这里加入QQ群
客服邮箱
回到顶部