电脑桌面
添加小米粒文库到电脑桌面
安装后可以在桌面快捷访问

国家档案局8号令VIP免费

国家档案局8号令_第1页
1/5
国家档案局8号令_第2页
2/5
国家档案局8号令_第3页
3/5
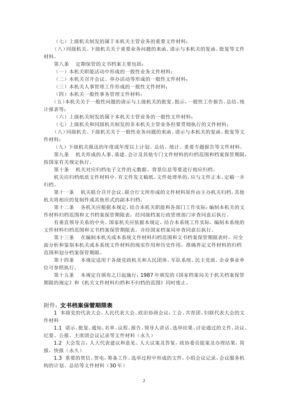
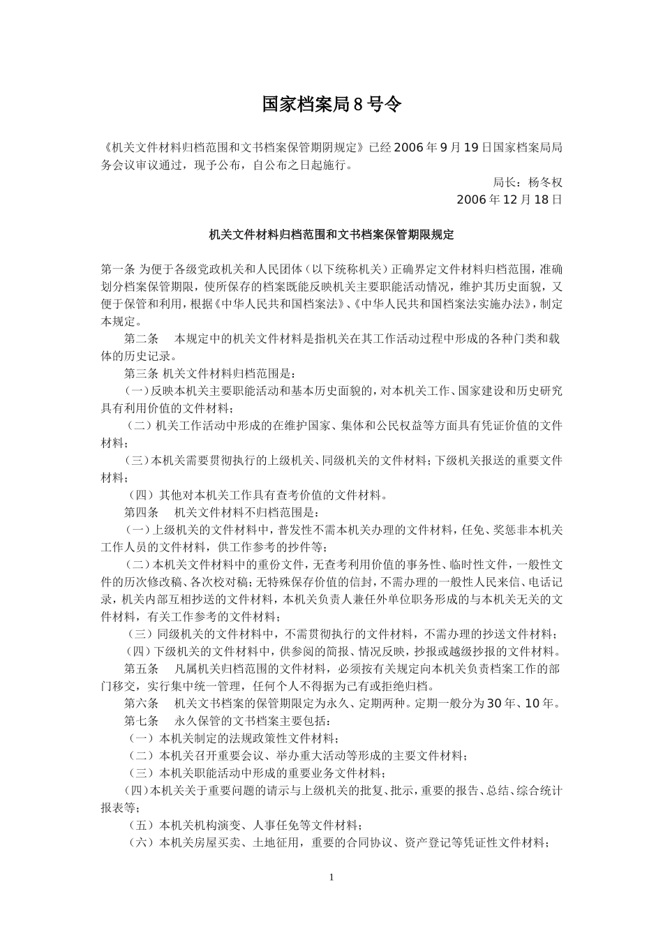
国家档案局8号令《机关文件材料归档范围和文书档案保管期阴规定》已经2006年9月19日国家档案局局务会议审议通过,现予公布,自公布之日起施行。局长:杨冬权2006年12月18日机关文件材料归档范围和文书档案保管期限规定第一条为便于各级党政机关和人民团体(以下统称机关)正确界定文件材料归档范围,准确划分档案保管期限,使所保存的档案既能反映机关主要职能活动情况,维护其历史面貌,又便于保管和利用,根据《中华人民共和国档案法》、《中华人民共和国档案法实施办法》,制定本规定。第二条本规定中的机关文件材料是指机关在其工作活动过程中形成的各种门类和载体的历史记录。第三条机关文件材料归档范围是:(一)反映本机关主要职能活动和基本历史面貌的,对本机关工作、国家建设和历史研究具有利用价值的文件材料;(二)机关工作活动中形成的在维护国家、集体和公民权益等方面具有凭证价值的文件材料;(三)本机关需要贯彻执行的上级机关、同级机关的文件材料;下级机关报送的重要文件材料;(四)其他对本机关工作具有查考价值的文件材料。第四条机关文件材料不归档范围是:(一)上级机关的文件材料中,普发性不需本机关办理的文件材料,任免、奖惩非本机关工作人员的文件材料,供工作参考的抄件等;(二)本机关文件材料中的重份文件,无查考利用价值的事务性、临时性文件,一般性文件的历次修改稿、各次校对稿;无特殊保存价值的信封,不需办理的一般性人民来信、电话记录,机关内部互相抄送的文件材料,本机关负责人兼任外单位职务形成的与本机关无关的文件材料,有关工作参考的文件材料;(三)同级机关的文件材料中,不需贯彻执行的文件材料,不需办理的抄送文件材料;(四)下级机关的文件材料中,供参阅的简报、情况反映,抄报或越级抄报的文件材料。第五条凡属机关归档范围的文件材料,必须按有关规定向本机关负责档案工作的部门移交,实行集中统一管理,任何个人不得据为己有或拒绝归档。第六条机关文书档案的保管期限定为永久、定期两种。定期一般分为30年、10年。第七条永久保管的文书档案主要包括:(一)本机关制定的法规政策性文件材料;(二)本机关召开重要会议、举办重大活动等形成的主要文件材料;(三)本机关职能活动中形成的重要业务文件材料;(四)本机关关于重要问题的请示与上级机关的批复、批示,重要的报告、总结、综合统计报表等;(五)本机关机构演变、人事任免等文件材料;(六)本机关房屋买卖、土地征用,重要的合同协议、资产登记等凭证性文件材料;1(七)上级机关制发的属于本机关主管业务的重要文件材料;(八)同级机关、下级机关关于重要业务问题的来函、请示与本机关的复函、批复等文件材料。第八条定期保管的文书档案主要包括:(一)本机关职能活动中形成的一般性业务文件材料;(二)本机关召开会议、举办活动等形成的一般性文件材料;(三)本机关人事管理工作形成的一般性文件材料;(四)本机关一般性事务管理文件材料;(五)本机关关于一般性问题的请示与上级机关的批复、批示,一般性工作报告、总结、统计报表等;(六)上级机关制发的属于本机关主管业务的一般性文件材料;(七)上级机关和同级机关制发的非本机关主管业务但要贯彻执行的文件材料;(八)同级机关、下级机关关于一般性业务问题的来函、请示与本机关的复函、批复等文件材料;(九)下级机关报送的年度或年度以上计划、总结、统计、重要专题报告等文件材料。第九条机关形成的人事、基建、会计及其他专门文件材料的归档范围和档案保管期限,按国家有关规定执行。第十条机关对应归档电子文件的元数据、背景信息等要进行相应归档。机关应归档纸质文件材料中,有文件发文稿纸、文件处理单的,应与文件正本、定稿一并归档。第十一条机关联合召开会议、联合行文所形成的文件材料原件由主办机关归档,其他机关将相应的复制件或其他形式的副本归档。第十二条各机关应根据本规定,结合本机关职能和各部门工作实际;编制本机关的文件材料归档范围和文书档案保管期限表,经同级档案行政管理部门审查同意后执行。有垂直领导关系的中央、国家机关应依据本规定,结...

1、当您付费下载文档后,您只拥有了使用权限,并不意味着购买了版权,文档只能用于自身使用,不得用于其他商业用途(如 [转卖]进行直接盈利或[编辑后售卖]进行间接盈利)。
2、本站所有内容均由合作方或网友上传,本站不对文档的完整性、权威性及其观点立场正确性做任何保证或承诺!文档内容仅供研究参考,付费前请自行鉴别。
3、如文档内容存在违规,或者侵犯商业秘密、侵犯著作权等,请点击“违规举报”。

碎片内容

国家档案局8号令

您可能关注的文档

文章天下+ 关注
实名认证
内容提供者

各种文档应有尽有

确认删除?
VIP
微信客服
  • 扫码咨询
会员Q群
  • 会员专属群点击这里加入QQ群
客服邮箱
回到顶部