电脑桌面
添加小米粒文库到电脑桌面
安装后可以在桌面快捷访问

员工三级安全教育培训试题(带答案) VIP免费

员工三级安全教育培训试题(带答案) _第1页
1/3
员工三级安全教育培训试题(带答案) _第2页
2/3
员工三级安全教育培训试题(带答案) _第3页
3/3
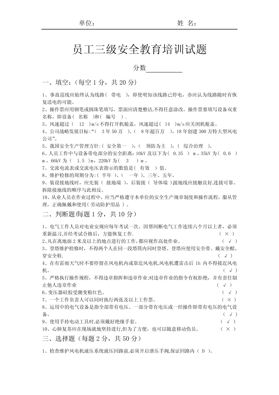
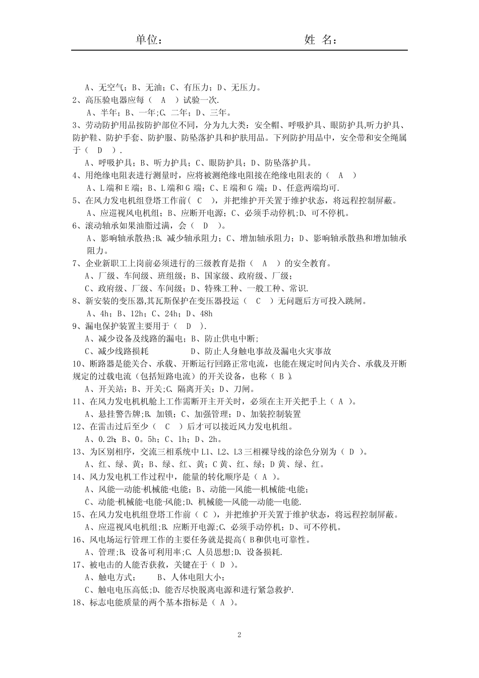
单位:姓名:员工三级安全教育培训试题分数一、填空:(每空1分,共20分)1、事故巡线应始终认为线路(带电),即使明知该线路已停电,亦应认为线路随时有恢复送电的可能。2、操作票应用钢笔或圆珠笔填写,票面应清楚整洁,不得任意涂改。操作票要填写设备双重名称,即设备(名称)和(编号).3、风速超过(12)m/s不得打开机舱盖,风速超过(14)m/s应关闭机舱盖。4、公司战略发展目标:“(3年50万)、(8年超百万),18年创建300万特大型风电公司”。5、我国安全生产管理方针:(安全第一),(预防为主),(综合治理)。6、人员工作中与设备带电部分的安全距离:10kV及以下为(0.35)m,35kV为(0.6)m,66kV为(1.5)m,220kV为(3)m。7、交流电流表或交流电压表指示的数值是(有效)值。8、维护检修的周期分为:(半年)、(一年)、三年、五年。9、装设接地线时,应先装(接地端),后装接(导体端),接地线应接触良好,连接可靠。拆除接地线的顺序与此相反。10、从业人员在作业过程中,应当严格遵守本单位的安全生产规章制度和操作流程,服从管理,正确佩戴和使用(劳动防护用品)。二、判断题(每题1分,共10分)1、电气工作人员对电业安规应每年考试一次。因帮间断电气工作连续六个月以上者,必须重新温习,并经考试合格后,方能恢复工作.(×)2、凡在离地面2米及以上的地点进行的工作,都应视作高处作业。(√)3、登塔维护检修时,不得两个人在同一段塔筒内同时登塔。登塔应使用安全带、戴安全帽、穿安全鞋.(√)4、在有雷雨天气时不要停留在风电机内或靠近风电机.风电机遭雷击后1h内不得接近风电机。(√)5、严格执行操作规程,不得违章指挥和违章作业;对违章作业的指令有权拒绝,并有责任制止他人违章作业(√)6、变压器硅胶受潮变粉红色。(√)7、一个工作负责人可以同时执行两张及以上工作票。(×)8、运用中的电气设备是指全部带有电压、一部分带有电压或一经操作即带有电压的电气设备。(√)9、使用手持电动工具时,必须戴好绝缘手套。(√)10、心肺复苏应在现场就地坚持进行,但为了方便,也可以随意移动伤员。(×)三、选择题(每题2分,共50分)1、检查维护风电机液压系统液压回路前,必须开启泄压手阀,保证回路内(D)。单位:姓名:2A、无空气;B、无油;C、有压力;D、无压力。2、高压验电器应每(A)试验一次.A、半年;B、一年;C、二年;D、三年。3、劳动防护用品按防护部位不同,分为九大类:安全帽、呼吸护具、眼防护具,听力护具、防护鞋、防护手套、防护服、防坠落护具和护肤用品。下列防护用品中,安全带和安全绳属于(D).A、呼吸护具;B、听力护具;C、眼防护具;D、防坠落护具。4、用绝缘电阻表进行测量时,应将被测绝缘电阻接在绝缘电阻表的(A)A、L端和E端;B、L端和G端;C、E端和G端;D、任意两端均可.5、在风力发电机组登塔工作前(C),并把维护开关置于维护状态,将远程控制屏蔽。A、应巡视风电机组;B、应断开电源;C、必须手动停机;D、可不停机。6、滚动轴承如果油脂过满,会(D)。A、影响轴承散热;B、减少轴承阻力;C、增加轴承阻力;D、影响轴承散热和增加轴承阻力。7、企业新职工上岗前必须进行的三级教育是指(A)的安全教育。A、厂级、车间级、班组级;B、国家级、政府级、厂级;C、政府级、厂级、车间级;D、特殊工种、一般工种、常识.8、新安装的变压器,其瓦斯保护在变压器投运(C)无问题后方可投入跳闸。A、4h;B、12h;C、24h;D、48h9、漏电保护装置主要用于(D).A、减少设备及线路的漏电;B、防止供电中断;C、减少线路损耗D、防止人身触电事故及漏电火灾事故10、断路器是能关合、承载、开断运行回路正常电流,也能在规定时间内关合、承载及开断规定的过载电流(包括短路电流)的开关设备,也称(B)。A、开关站;B、开关;C、隔离开关;D、刀闸。11、在风力发电机机舱上工作需断开主开关时,必须在主开关把手上(A)。A、悬挂警告牌;B、加锁;C、加强管理;D、加装控制装置12、在雷击过后至少(C)后才可以接近风力发电机组。A、0.2h;B、0。5h;C、1h;D、2h。13、为区别相序,交流三相系统中L1、L2、L3三相裸导线的涂色分别为(D)。A、红、绿、黄;B、...

1、当您付费下载文档后,您只拥有了使用权限,并不意味着购买了版权,文档只能用于自身使用,不得用于其他商业用途(如 [转卖]进行直接盈利或[编辑后售卖]进行间接盈利)。
2、本站所有内容均由合作方或网友上传,本站不对文档的完整性、权威性及其观点立场正确性做任何保证或承诺!文档内容仅供研究参考,付费前请自行鉴别。
3、如文档内容存在违规,或者侵犯商业秘密、侵犯著作权等,请点击“违规举报”。

碎片内容

员工三级安全教育培训试题(带答案)

确认删除?
VIP
微信客服
  • 扫码咨询
会员Q群
  • 会员专属群点击这里加入QQ群
客服邮箱
回到顶部