电脑桌面
添加小米粒文库到电脑桌面
安装后可以在桌面快捷访问

2023-2024学年北京市房山区九年级上学期期末考道德与法治试卷 含VIP免费

2023-2024学年北京市房山区九年级上学期期末考道德与法治试卷 含_第1页
1/10
2023-2024学年北京市房山区九年级上学期期末考道德与法治试卷 含_第2页
2/10
2023-2024学年北京市房山区九年级上学期期末考道德与法治试卷 含_第3页
3/10
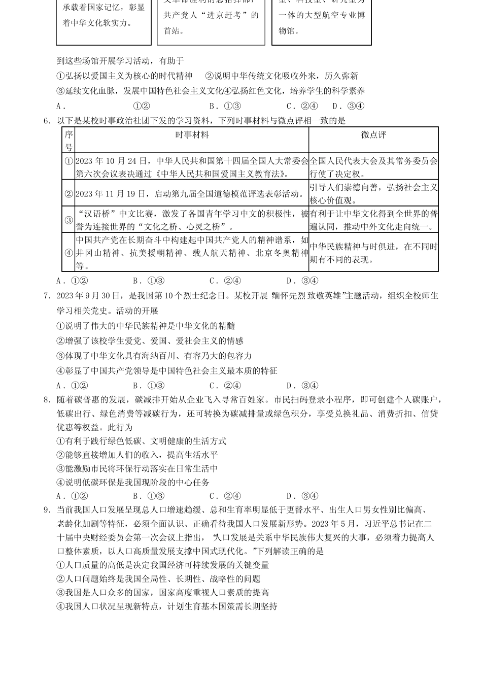
北京市房山区2023-2024学年九年级上学期期末考试道德与法治本试卷共8页,共70分,考试时长70分钟。考生务必将答案答在答题卡上,在试卷上作答无效。考试结束后,将答题卡交回,试卷自行保存。第一部分选择题(共30分)本部分共15道小题,每小题2分。在每小题列出的四个选项中,选出最符合题目要求的一项。1.2023年12月11日至12日,中央经济工作会议在北京举行。会议强调,要围绕这一首要任务,扎实做好经济工作。发展是党执政兴国的第一要务,推动经济实现质的有效提升和量的合理增长,才能不断满足人民日益增长的美好生活需要。A.全面深化改革开放B.改善民生C.中国式现代化D.高质量发展2.房山区长阳镇政府针对稻田地铁站周围居民反映的停车难问题,充分调研后,修建停车场,并配备充电车位和残疾人车位,此举措得到群众的广泛称赞。这体现了A.政府积极回应人民诉求,彰显人民主体地位B.全过程人民民主最真实,一切需求都实现C.政府保障公民监督权,积极推进政务公开D.公民民主意识不断提高,积极扩大民主权利3.下列古语能体现社会主义核心价值观公民层面价值要求的是①天下兴亡,匹夫有责②出入相友,守望相助③民亦劳止,汔可小康④法安天下,德润人心A.①②B.①④C.②③D.③④4.大货车司机借助5G智能监控系统保驾护航,学生利用元宇宙3D书店进行线上阅读,医生借助5G+智能CPR辅助教培系统开展心肺复苏术培训……以上材料体现①创新已成为当今社会的一种生活方式②创新是推动社会向前发展的重要力量③创新的时代需要尊重他人的知识产权④科学技术是建设创新强国的第一动力A.①②B.①④C.②③D.③④5.九(1)班准备开展“探寻中华文化厚植爱国情怀”的主题研学活动,以下是拟将推荐的研学地点。到这些场馆开展学习活动,有助于①弘扬以爱国主义为核心的时代精神②说明中华传统文化吸收外来,历久弥新③延续文化血脉,发展中国特色社会主义文化④弘扬红色文化,培养学生的科学素养A.①②B.①③C.②④D.③④6.以下是某校时事政治社团下发的学习资料,下列时事材料与微点评相一致的是序号时事材料微点评①2023年10月24日,中华人民共和国第十四届全国人大常委会第六次会议表决通过《中华人民共和国爱国主义教育法》。全国人民代表大会及其常务委员会行使了决定权。②2023年11月19日,启动第九届全国道德模范评选表彰活动。引导人们崇德向善,弘扬社会主义核心价值观。③“汉语桥”中文比赛,激发了各国青年学习中文的积极性,被誉为连接世界的“文化之桥、心灵之桥”。有利于让中华文化得到全世界的普遍认同,推动中外文化走向统一。④中国共产党在长期奋斗中构建起中国共产党人的精神谱系,如井冈山精神、抗美援朝精神、载人航天精神、北京冬奥精神等。中华民族精神与时俱进,在不同时期有不同的表现。A.①②B.①③C.②④D.③④7.2023年9月30日,是我国第10个烈士纪念日。某校开展“缅怀先烈致敬英雄”主题活动,组织全校师生学习相关党史。活动的开展①说明了伟大的中华民族精神是中华文化的精髓②增强了该校学生爱党、爱国、爱社会主义的情感③体现了中华文化具有海纳百川、有容乃大的包容力④彰显了中国共产党领导是中国特色社会主义最本质的特征A.①②B.①③C.②④D.③④8.随着碳普惠的发展,碳减排开始从企业飞入寻常百姓家。市民扫码登录小程序,即可创建个人碳账户,低碳出行、绿色消费等减碳行为,还可转换为碳减排量或绿色积分,享受兑换礼品、消费折扣、信贷优惠等权益。此行为①有利于践行绿色低碳、文明健康的生活方式②能够直接增加人们的收入,提高生活水平③能激励市民将环保行动落实在日常生活中④说明低碳环保是我国现阶段的中心任务A.①②B.①③C.②④D.③④9.当前我国人口发展呈现总人口增速趋缓、总和生育率明显低于更替水平、出生人口男女性别比偏高、老龄化加剧等特征,必须全面认识、正确看待我国人口发展新形势。2023年5月,习近平总书记在二十届中央财经委员会第一次会议上指出,“人口发展是关系中华民族伟大复兴的大事,必须着力提高人口整体素质,以人口高质量发展支撑中国式现代化。”下列解读正确的是①人...

1、当您付费下载文档后,您只拥有了使用权限,并不意味着购买了版权,文档只能用于自身使用,不得用于其他商业用途(如 [转卖]进行直接盈利或[编辑后售卖]进行间接盈利)。
2、本站所有内容均由合作方或网友上传,本站不对文档的完整性、权威性及其观点立场正确性做任何保证或承诺!文档内容仅供研究参考,付费前请自行鉴别。
3、如文档内容存在违规,或者侵犯商业秘密、侵犯著作权等,请点击“违规举报”。

碎片内容

2023-2024学年北京市房山区九年级上学期期末考道德与法治试卷 含

您可能关注的文档

文达天下+ 关注
实名认证
内容提供者

各类试题、文摘、指南、行业规范

确认删除?
VIP
微信客服
  • 扫码咨询
会员Q群
  • 会员专属群点击这里加入QQ群
客服邮箱
回到顶部