电脑桌面
添加小米粒文库到电脑桌面
安装后可以在桌面快捷访问

山西省山大附中2015_2016学年高三历史9月第一学期模块诊断试题VIP免费

山西省山大附中2015_2016学年高三历史9月第一学期模块诊断试题_第1页
1/8
山西省山大附中2015_2016学年高三历史9月第一学期模块诊断试题_第2页
2/8
山西省山大附中2015_2016学年高三历史9月第一学期模块诊断试题_第3页
3/8
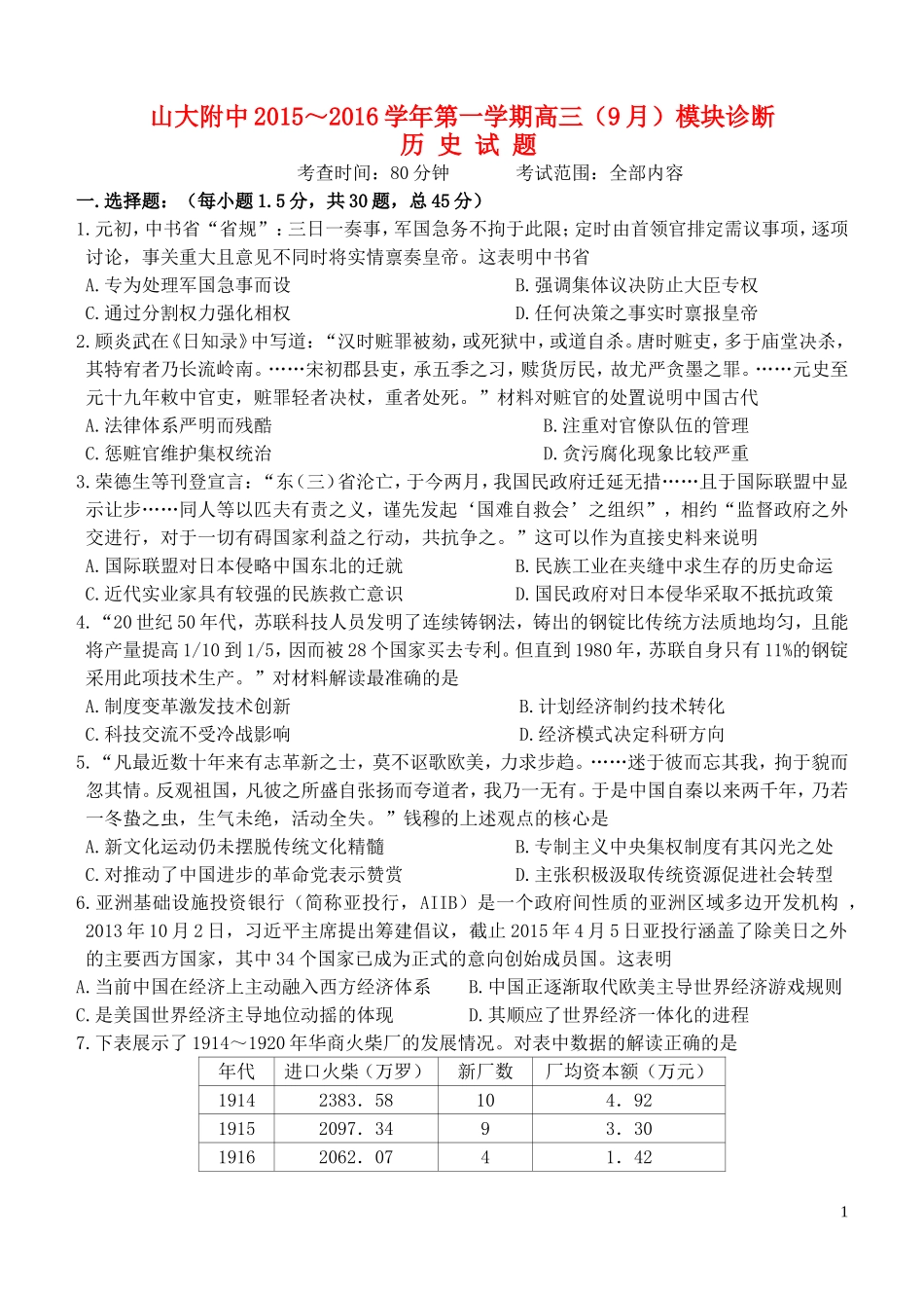
山大附中2015~2016学年第一学期高三(9月)模块诊断历史试题考查时间:80分钟考试范围:全部内容一.选择题:(每小题1.5分,共30题,总45分)1.元初,中书省“省规”:三日一奏事,军国急务不拘于此限;定时由首领官排定需议事项,逐项讨论,事关重大且意见不同时将实情禀奏皇帝。这表明中书省A.专为处理军国急事而设B.强调集体议决防止大臣专权C.通过分割权力强化相权D.任何决策之事实时禀报皇帝2.顾炎武在《日知录》中写道:“汉时赃罪被劾,或死狱中,或道自杀。唐时赃吏,多于庙堂决杀,其特宥者乃长流岭南。……宋初郡县吏,承五季之习,赎货厉民,故尤严贪墨之罪。……元史至元十九年敕中官吏,赃罪轻者决杖,重者处死。”材料对赃官的处置说明中国古代A.法律体系严明而残酷B.注重对官僚队伍的管理C.惩赃官维护集权统治D.贪污腐化现象比较严重3.荣德生等刊登宣言:“东(三)省沦亡,于今两月,我国民政府迁延无措……且于国际联盟中显示让步……同人等以匹夫有责之义,谨先发起‘国难自救会’之组织”,相约“监督政府之外交进行,对于一切有碍国家利益之行动,共抗争之。”这可以作为直接史料来说明A.国际联盟对日本侵略中国东北的迁就B.民族工业在夹缝中求生存的历史命运C.近代实业家具有较强的民族救亡意识D.国民政府对日本侵华采取不抵抗政策4.“20世纪50年代,苏联科技人员发明了连续铸钢法,铸出的钢锭比传统方法质地均匀,且能将产量提高1/10到1/5,因而被28个国家买去专利。但直到1980年,苏联自身只有11%的钢锭采用此项技术生产。”对材料解读最准确的是A.制度变革激发技术创新B.计划经济制约技术转化C.科技交流不受冷战影响D.经济模式决定科研方向5.“凡最近数十年来有志革新之士,莫不讴歌欧美,力求步趋。……迷于彼而忘其我,拘于貌而忽其情。反观祖国,凡彼之所盛自张扬而夸道者,我乃一无有。于是中国自秦以来两千年,乃若一冬蛰之虫,生气未绝,活动全失。”钱穆的上述观点的核心是A.新文化运动仍未摆脱传统文化精髓B.专制主义中央集权制度有其闪光之处C.对推动了中国进步的革命党表示赞赏D.主张积极汲取传统资源促进社会转型6.亚洲基础设施投资银行(简称亚投行,AIIB)是一个政府间性质的亚洲区域多边开发机构,2013年10月2日,习近平主席提出筹建倡议,截止2015年4月5日亚投行涵盖了除美日之外的主要西方国家,其中34个国家已成为正式的意向创始成员国。这表明A.当前中国在经济上主动融入西方经济体系B.中国正逐渐取代欧美主导世界经济游戏规则C.是美国世界经济主导地位动摇的体现D.其顺应了世界经济一体化的进程7.下表展示了1914~1920年华商火柴厂的发展情况。对表中数据的解读正确的是年代进口火柴(万罗)新厂数厂均资本额(万元)19142383.58104.9219152097.3493.3019162062.0741.42119171559.4385.4719181334.0830.661920848.43239.67A.辛亥革命直接导致了1914~1915年工业发展B.火柴进口量的递减影响着华商投资额的递增C.火柴业发展折射出近代民族工业的某些特征D.反对“二十一条”推动了1920年的投资高潮8.翟振明在《启蒙反思的可能误区》里这样认为:真理没有被理解是没有价值的……启蒙思想家号召人们用自己的思考能力去把握生活的真谛,首先是因为他们认为这种把握直接就使人们的生活更有意义,而不是因为它会在随后的历史进程中造成更好的结果。材料意在强调A.理性会影响历史的进程B.社会进程影响理性产生C.要用理性思考社会问题D.理性使人们生活更幸福9.1845年,美国国会通过一项法案:禁止总统在未经过国会同意拨款的前提下授权建造海上缉私船。总统约翰·泰勒否决了该法案,但国会推翻了总统的否决。根据美国宪法,随后A.这项法案将会自动生效B.国会将自行建造缉私船C.最高法院可废除该法案D.总统可再次否决该法案10.1517年,葡萄牙使团第一次来访中国,《武宗实录》载:“佛郎机国(葡萄牙)差使加必丹末等贡方物,请封,并给勘合。广东镇抚等官以海南诸番无谓佛郎机者,况使者无本国文书,未可信,乃留其使者以请。下礼部议处。得旨:令谕还国,其方物给与之。”对材料解读最恰当的是A.明朝政府严格遵循国家间交往礼节B....

1、当您付费下载文档后,您只拥有了使用权限,并不意味着购买了版权,文档只能用于自身使用,不得用于其他商业用途(如 [转卖]进行直接盈利或[编辑后售卖]进行间接盈利)。
2、本站所有内容均由合作方或网友上传,本站不对文档的完整性、权威性及其观点立场正确性做任何保证或承诺!文档内容仅供研究参考,付费前请自行鉴别。
3、如文档内容存在违规,或者侵犯商业秘密、侵犯著作权等,请点击“违规举报”。

碎片内容

山西省山大附中2015_2016学年高三历史9月第一学期模块诊断试题

您可能关注的文档

教育教学文库+ 关注
实名认证
内容提供者

本店有大量的教育教学资料,课件

确认删除?
VIP
微信客服
  • 扫码咨询
会员Q群
  • 会员专属群点击这里加入QQ群
客服邮箱
回到顶部