电脑桌面
添加小米粒文库到电脑桌面
安装后可以在桌面快捷访问

流体力学试卷及答案VIP免费

流体力学试卷及答案_第1页
1/7
流体力学试卷及答案_第2页
2/7
流体力学试卷及答案_第3页
3/7
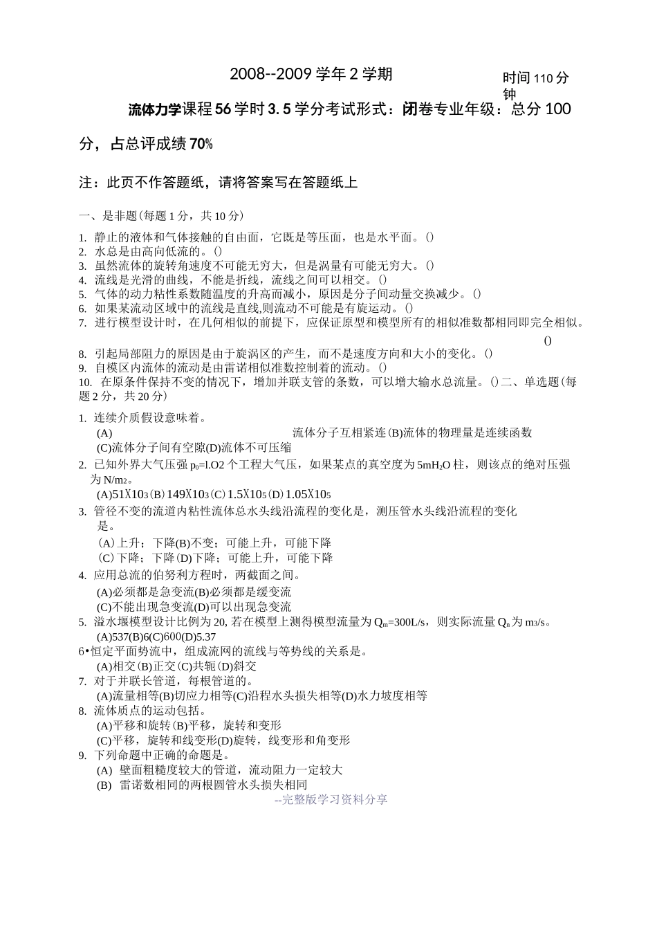
流体力学课程56学时3.5学分考试形式:闭卷专业年级:总分100分,占总评成绩70%注:此页不作答题纸,请将答案写在答题纸上一、是非题(每题1分,共10分)1.静止的液体和气体接触的自由面,它既是等压面,也是水平面。()2.水总是由高向低流的。()3.虽然流体的旋转角速度不可能无穷大,但是涡量有可能无穷大。()4.流线是光滑的曲线,不能是折线,流线之间可以相交。()5.气体的动力粘性系数随温度的升高而减小,原因是分子间动量交换减少。()6.如果某流动区域中的流线是直线,则流动不可能是有旋运动。()7.进行模型设计时,在几何相似的前提下,应保证原型和模型所有的相似准数都相同即完全相似。()8.引起局部阻力的原因是由于旋涡区的产生,而不是速度方向和大小的变化。()9.自模区内流体的流动是由雷诺相似准数控制着的流动。()10.在原条件保持不变的情况下,增加并联支管的条数,可以增大输水总流量。()二、单选题(每题2分,共20分)1.连续介质假设意味着。(A)流体分子互相紧连(B)流体的物理量是连续函数(C)流体分子间有空隙(D)流体不可压缩2.已知外界大气压强p0=l.O2个工程大气压,如果某点的真空度为5mH2O柱,则该点的绝对压强为N/m2。(A)51X103(B)149X103(C)1.5X105(D)1.05X1053.管径不变的流道内粘性流体总水头线沿流程的变化是,测压管水头线沿流程的变化是。(A)上升;下降(B)不变;可能上升,可能下降(C)下降;下降(D)下降;可能上升,可能下降4.应用总流的伯努利方程时,两截面之间。(A)必须都是急变流(B)必须都是缓变流(C)不能出现急变流(D)可以出现急变流5.溢水堰模型设计比例为20,若在模型上测得模型流量为Qm=300L/s,则实际流量Qn为m3/s。(A)537(B)6(C)600(D)5.376•恒定平面势流中,组成流网的流线与等势线的关系是。(A)相交(B)正交(C)共轭(D)斜交7.对于并联长管道,每根管道的。(A)流量相等(B)切应力相等(C)沿程水头损失相等(D)水力坡度相等8.流体质点的运动包括。(A)平移和旋转(B)平移,旋转和变形(C)平移,旋转和线变形(D)旋转,线变形和角变形9.下列命题中正确的命题是。(A)壁面粗糙度较大的管道,流动阻力一定较大(B)雷诺数相同的两根圆管水头损失相同--完整版学习资料分享2008--2009学年2学期时间110分钟第4题图(本题2分)(C)雷诺数表征压力与粘性力之比(D)两根不同管径的圆管,通过不同粘性的液体,它们的判别流态的临界雷诺数相同10.公式h二九©'d)(v22g)不能用于。(A)均匀流(B)急变流(C)紊流(D)层流三、填空题(共14分)1.某液体的动力粘性系数卩=0.005kg/m・s,相对密度为0.85,则其运动粘性系数值》=m2/s。(本题2分)2.图示容器内有一放水孔,孔口设有面积为A的阀门ab,容器内水深为h,则阀门所受的静水总压力为。(本题2分)3.运动粘性系数v=0.4cm2/s的流体在直径d=10cm的管道内以v=0.4m/s的速度运动,则管内流态为,沿程损失系数为,单位管长上的沿程损失为。(本题4分)4.水位恒定的上、下游水箱,如图,箱内水深为H和h。三个直径相等的薄壁孔口1,2,3位于隔板上的不同位置,均为完全收缩。则三孔口的流量关系为。若下游水箱无水贝y:。(本题4分)第2题图5.__________________________________无环量椭圆柱绕流是由叠加而成的。四、作图题(共8分)绘出图中圆柱曲面上的压力体图及左侧AB部分的静压强分布图,标明静压强的大小和方向及压力体的方向。五、计算题(本大题有4小题,共43分)1.已知某流动:u=2x3y+y2,u=x2—3y2x2,u—0,请判别:(1)该流动是否存在;(2)是xyz否是无旋流场;(3)是否存在流函数和势函数,为什么?(本题8分)2.两台水泵同时从水井抽水,水井通过自流管与河流相通,水井水面恒定不变,已知自流管为铸铁管,长l—40m,管径d—200mm。水泵吸水管长l—12.0m,管径d—150mm,沿程阻力系1122数九一九—0.03,局部阻力系数:自流管进口匚卄=3,水泵底阀匚=6,90°弯管匚卄=2。水12进口底阀弯泵安装高度h—3.5m,真空表读数为p—44.1kPa。求:sM(1)泵的抽水量;(2)当泵轴标高为55m时,推算河流水面高程?(15分)VL”32r1J1r水第2题图第3题图3.将一平板探入水的自由射流内并垂直于射流的轴线,该平板截去射流流量的一...

1、当您付费下载文档后,您只拥有了使用权限,并不意味着购买了版权,文档只能用于自身使用,不得用于其他商业用途(如 [转卖]进行直接盈利或[编辑后售卖]进行间接盈利)。
2、本站所有内容均由合作方或网友上传,本站不对文档的完整性、权威性及其观点立场正确性做任何保证或承诺!文档内容仅供研究参考,付费前请自行鉴别。
3、如文档内容存在违规,或者侵犯商业秘密、侵犯著作权等,请点击“违规举报”。

碎片内容

流体力学试卷及答案

确认删除?
VIP
微信客服
  • 扫码咨询
会员Q群
  • 会员专属群点击这里加入QQ群
客服邮箱
回到顶部