电脑桌面
添加小米粒文库到电脑桌面
安装后可以在桌面快捷访问

高层商住楼工程监理规划VIP免费

高层商住楼工程监理规划_第1页
1/26
高层商住楼工程监理规划_第2页
2/26
高层商住楼工程监理规划_第3页
3/26
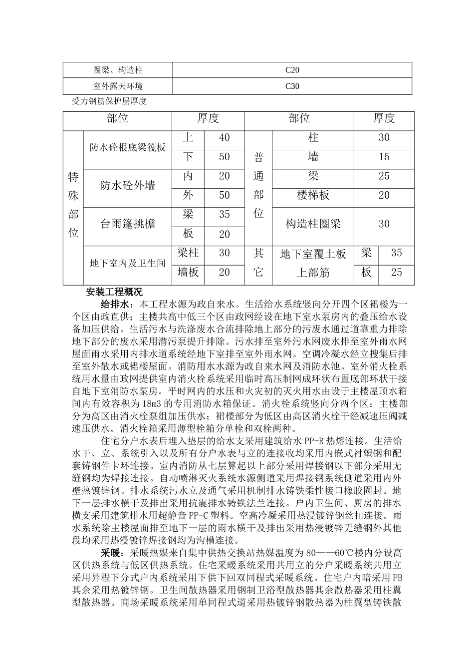
1、工程工程概况1.1工程工程特征工程工程名称:舒塬华府高层商住楼工程建立地点:太原小店通达街工程建立规模:7000万建筑面积52522.12m21.2本工程建立施行相关:建立:舒怡华源房地产开发设计:厦门泛华建筑设计勘察:太原兴华岩土工程勘察监理:太原理工大学建立监理施工:江苏南通六建立集团支护及工程桩施工:山西大德根底工程试验检测:山西天宇通科技1.3工程概况工程水文地质状况:①根本风压:0.45KN/m2地面粗糙度类别B类②根本雪压:0.35KN/m2③场地冻结深度:0.80m场地类别为:Ⅲ类;④抗震设防裂度:8度〔0.2g〕抗震设防类别为丙类;剪力墙及框架抗震等级为一级;构造平安等级为二级;⑤地下室防水等级为Ⅰ级;屋面防水等级为Ⅱ级;⑥地下水类型为潜水性质水位埋深1.35~2.1m。⑦场地原为居民区地形较平坦沉积土层为杂填土、粉质粘土、粉土、粉砂、粉土、粉砂、粉土根底持力层位于第三层。建筑设计概况:本工程为山西舒怡华源房地产开发开发建立的舒塬华府高层商住楼工程位于太原小店镇一中北侧通达街南侧永丰路西侧。本工程总建筑面积为52522.12m2其中地上建筑面积为49109.7m2地下建筑面积为3421.38m2。地上一、二、三层为商业部分建筑面积为9328.69m2层高均为4.8m其中一层为商铺二、三层为商场。地上四~二十八层为5个单元住宅层高均为3m建筑面积为39415.75m2。地下一层为汽车库及设备用房建筑面积为3421.38m2层高为4.2m〔部分为5.35m〕。建筑总高度为89.85m室内外高差为0.45m。内外墙做法:地下室、楼梯间、电梯机房水箱间为13厚1:3水泥砂浆打底5厚1:2.5水泥砂浆罩面刷内墙涂料。住宅单元入口门为15厚水泥砂浆打底找平4厚1:1水泥砂浆粘贴石质板材。其余内墙为12厚1:1:6混合砂浆打底5厚1:0.3:2.5混合砂浆找平面层用户自理。外墙:裙楼为干挂花岗岩墙面主楼为面砖墙面〔部分为喷涂料墙面〕楼地面做法:地下室设备用房、风机房3:7灰土回填后做100厚C25砼随打随抹;楼梯间、电梯机房为30厚1:2水泥砂浆地面;住宅单元门为花岗岩地面其余楼地面先做50厚C15豆石砼垫层再做20厚1:3水泥砂浆找平面层由用户自理。顶棚做法:地下室顶棚用专用粘结剂粘贴30厚岩棉保温层抹5-7厚EC聚合物保护层后刷涂料;风机房顶棚水泥砂浆打底找平后用专用胶粘贴12厚矿棉吸音板;楼梯间、电梯机房、及地下室电梯为水泥砂浆抹面刷涂料;其余顶棚均是5厚1:3水泥砂浆打底面层由用户自理。屋面做法:商场住宅屋面均为1:6水泥焦渣找坡20厚1:2.5水泥砂浆找平防水层为2厚聚氨酯涂膜及4厚SBS防水卷材保温层采用35〔50〕厚挤塑聚苯板。地下室出挑板在以上找坡及防水做法上面加做70厚C20细石砼保护层用1:4干硬性水泥砂浆铺广场砖。地下防水做法:根底底板为4厚SBS防水卷材一道50厚C20细石砼保护层涂冷底油两遍沥青胶泥两遍。地下室外墙防水层与底板一样保护层为20厚1:3水泥砂浆。保温做法:外墙后粘40聚苯板楼梯隔墙抹30厚SY膨胀玻化微珠保温防火砂浆;地下室顶棚粘30厚岩板板门窗采用单框双玻塑钢窗。构造设计概况:本工程地基为预应力砼静压桩复合地基桩采用PHC-A-95型C80预应力砼桩桩径400长度13m间距1.3m。褥垫层主楼采用300厚碎石垫层裙楼采用1000厚毛砂垫层;根底为梁式筏板根底底板厚度900底板配筋双层双向主楼底筋25@250上筋22@250裙楼底筋上筋均为20@250或22@250地梁宽度500~700高度1100、1200、1400、2200不等。上部构造住宅部分为剪力墙构造商场部分为框架剪力墙构造。剪力墙厚度200、250、300剪力墙配筋φ8、φ10;地下室挡土墙厚350配筋12、16。裙楼框架柱600×600配筋22、25。非承重填充墙±0.000以下采用Mu10粘土砖M5水泥砂浆;±0.000以上采用强度≮Mu3.5容重≯8KN/m3加气砼砌块M5混合砂浆部分采用轻质隔墙。砖墙厚度为240、120加气砼砌块厚度为350、250、200轻质隔墙厚度为100。主要构造特征:层高层数-1层1~3层4~28层电梯机房水箱间室内外高差总高度层高(m)4.24.834.55.1-0.45.85混凝土强度等级及抗渗等级根底垫层C15根底筏板C35P6桩基C80预应力砼桩地下室内墙C45外墙C40P6剪力墙、柱-1~9层C4510~13层C4014~28及水箱间C35〔-1~5层C406~10层C3511~28及水箱间...

1、当您付费下载文档后,您只拥有了使用权限,并不意味着购买了版权,文档只能用于自身使用,不得用于其他商业用途(如 [转卖]进行直接盈利或[编辑后售卖]进行间接盈利)。
2、本站所有内容均由合作方或网友上传,本站不对文档的完整性、权威性及其观点立场正确性做任何保证或承诺!文档内容仅供研究参考,付费前请自行鉴别。
3、如文档内容存在违规,或者侵犯商业秘密、侵犯著作权等,请点击“违规举报”。

碎片内容

高层商住楼工程监理规划

您可能关注的文档

教育教学文库+ 关注
实名认证
内容提供者

本店有大量的教育教学资料,课件

确认删除?
VIP
微信客服
  • 扫码咨询
会员Q群
  • 会员专属群点击这里加入QQ群
客服邮箱
回到顶部