电脑桌面
添加小米粒文库到电脑桌面
安装后可以在桌面快捷访问

国立大里高中成立新社团(复社)申请注意事项VIP免费

国立大里高中成立新社团(复社)申请注意事项_第1页
1/3
国立大里高中成立新社团(复社)申请注意事项_第2页
2/3
国立大里高中成立新社团(复社)申请注意事项_第3页
3/3
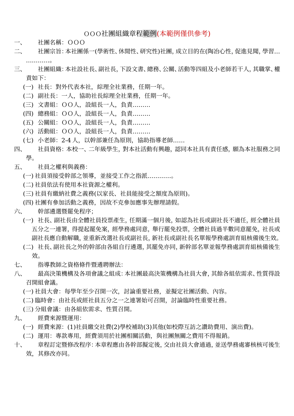
國立大里高中成立新社團(復社)申請注意事項*繳交1.成立新社團(復社)申請書2.社團組織章程(電子檔)3.社團簡介各一份(申請書及社團組織章程範例。一、申請書必須詳細填寫,包括指導老師、社團幹部、社員,指導老師以校內老師優先,校內無適當老師才可以外聘,社員人數最少要達15人以上,以不超過42人為原則(含幹部,最好多找一些一年級新生)二、申請書必須經指導老師簽名,如係外聘教師應檢附學經歷簡表。三、參加新社團之社員,在開學選擇參加社團時,不可以選擇參加其他社團(選擇參加其他社團無效)亦不可以申請轉社。四、申請書及社團組織章程(電子檔)、社團簡介最遲應於97年8月24日以前繳至學務處,逾期不再受理。五、申請書及社團組織章程、社團簡介須待學務處審查通過社團始可成立,未通過審核之社團退還申請人限期補正,未於期限內補正者不予成立。六、無社團指導教師、招生人數不足、未交社團組織章程電子檔或無適當活動場地者,不得成立。七、社團通過審核後納入社團管理,並於開學後與原有社團一齊上網接受同學選擇參加。※網路上下載的社團組織章程是範本,僅供同學參考,請同學依範本自行修正。社員名單班級姓名備註班級姓名備註班級姓名備註指導老師:社長:*以上幹部各社團可依實際運作需要予以增(刪),每一職務以一名幹部為原則,社員人數不滿30人,幹部人數最多以不超過五人,社員人數超過30人,幹部人數以不超過六人為原則。*社員(含幹部)人數未達15人門檻及指導老師未簽名者不得成立。*本表須與社團組織章程一齊由社長送回學務處訓育組,資料不完整不得成立。*名單確定後,除非有特殊理由經學務處同意,不得變更,亦不得轉社。*社團組織章程內容至少應包括(一)社團名稱(二)社團宗旨(三)社團組織(含編制、幹部任期、職掌、權責)(三)社員資格(四)社員之權利與義務(五)幹部遴選暨罷免程序(六)指導教師之資格條件暨遴聘辦法(七)最高決策機構及各項會議之組成(八)經費來源暨運用(八)章程訂定暨修改程序。*上述資料請於97年8月24日以前送學務處訓育組審核,逾期不予受理。國立大里高中成立新社團(復社)申請表社團名稱指導老師社團幹部班級姓名聯絡電話E-mail備註社長副社長公關文書公關OOO社團組織章程範例(本範例僅供參考)一、社團名稱:OOO二、社團宗旨:本社團係一(學術性、休閒性、研究性)社團,成立目的在(陶冶心性,促進見聞,學習……………。三、社團組織:本社設社長、副社長,下設文書、總務、公關、活動等四組及小老師若干人,其職掌、權責如下:(一)社長:對外代表本社,綜理全社業務,任期一年。(二)副社長:一人,協助社長綜理全社業務,任期一年。(三)文書組:OO人,設組長一人,負責………(四)總務組:OO人,設組長一人,負責………(五)公關組:OO人,設組長一人,負責………(六)活動組:OO人,設組長一人,負責………(七)小老師:2-4人,以幹部兼任為原則,協助指導老師……四、社員資格:本校一、二年級學生,對本社活動有興趣,認同本社具有責任感,願為本社服務之同學。五、社員之權利與義務:(一)社員須接受幹部之領導,並接受工作之指派…………。(二)社員依法有使用本社資源之權利。(三)社員有繳納社費之義務(以家長、社員能接受之額度為原則)。(四)社團有參加活動之義務,因故不克參加應事先辦理請假。六、幹部遴選暨罷免程序;(一)社長、副社長由全體社員投票產生,任期滿一個月後,如認為社長或副社長不適任,經全體社員五分之一連署,得提起罷免案,經學務處同意,舉行罷免投票,全體社員過半數同意罷免,社長或副社長應自動解職,並重新改選社長或副社長,新社長或副社長名單報學務處訓育組核備後生效。(二)社長、副社長之外的幹部由各組自行遴選,其罷免亦同,新幹部名單並報學務處訓育組核備後生效。七、指導教師之資格條件暨遴聘辦法:八、最高決策機構及各項會議之組成:本社團最高決策機構為社員大會,其餘各組依需求、性質得設召開組會議。(一)社員大會:每學年至少召開一次,討論重要社務,並擬定社團活動、內容。(二)臨時會:由社長或經社員五分之一之連署始可召開,討論臨時性重要社務。(三)分組會議:由各...

1、当您付费下载文档后,您只拥有了使用权限,并不意味着购买了版权,文档只能用于自身使用,不得用于其他商业用途(如 [转卖]进行直接盈利或[编辑后售卖]进行间接盈利)。
2、本站所有内容均由合作方或网友上传,本站不对文档的完整性、权威性及其观点立场正确性做任何保证或承诺!文档内容仅供研究参考,付费前请自行鉴别。
3、如文档内容存在违规,或者侵犯商业秘密、侵犯著作权等,请点击“违规举报”。

碎片内容

国立大里高中成立新社团(复社)申请注意事项

您可能关注的文档

确认删除?
VIP
微信客服
  • 扫码咨询
会员Q群
  • 会员专属群点击这里加入QQ群
客服邮箱
回到顶部