电脑桌面
添加小米粒文库到电脑桌面
安装后可以在桌面快捷访问

道路工程监理实施细则9VIP免费

道路工程监理实施细则9_第1页
1/10
道路工程监理实施细则9_第2页
2/10
道路工程监理实施细则9_第3页
3/10
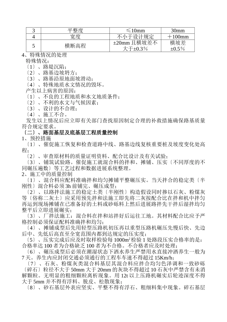
8路A标段道路工程监理施行细那么一、施工准备阶段的质量控制1、熟悉设计、施工操作规程、质量验评、有关合同及协议。2、参加图纸会审、设计技术交底会。3、审查承包报送的施工组织设计及重点部位、关键工序的施工工艺和确保工程质量的措施。4、审查施工现场工程理机构的质量理体系、技术理体系和质量理体系。审查内容包括:〔1〕、质量理、技术理和质量保证的组织机构;〔2〕、质量理、技术理制度;〔3〕、专职理人员和特种作业人员的、上岗证。5、审查施工报送的分包资格报审表和分包有关资格资料。6、审查承包报送的测量放线控制成果及保护措施。内容包括:〔1〕、检查承包专职测量人员的岗位证书及测量设备检定证书;〔2〕、复核控制桩的校核成果控制桩的保护措施以及平面控制网、高程控制网和临时水准点的测量成果。7、审查承包报送的拟进场材料、构配件和设备的工程材料/构配件/设备报审表及其质量证明材料。8、审查承包报送的工程开工报审表及相应资料。二、施工阶段的质量控制〔一〕、路基工程质量控制1、预控措施〔1〕、检查施工的人员组织机构是否落实催促施工按已审批的施工方案进展施工;〔2〕、探明地下线设施走向并加以保护;〔3〕、对控制桩进展复测和施工放样工作予以抽查;〔4〕、去除路基范围内的杂物和障碍物;〔5〕、排引处理影响施工的地面水和地下水;〔6〕、根据进场压实机具性能进展实地压实试验确定有效压实厚度和压实遍数等施工参数;〔7〕、对填方土样作击实试验以得出最正确含水量和实度的技术数据。2、施工阶段的质量控制〔1〕、路基填土不得使用腐殖土、生活垃圾土和淤泥;〔2〕、路基填土不得含草、树根等杂物粒径超过10cm的土应打碎;〔3〕、新填路基地段应将原地面翻松整平、压实。假设原地面横坡度陡于1:5时应将原地区挖成台阶形台阶宽度不小于1m高度不宜大于30cm.;〔4〕、填筑路堤必须在整个宽度内分层填筑碾压逐层检验压实度厚度必须与压实机具的功能相适应一般不超过20~30cm详细厚度应由现场试验确定。填筑时应先填路中逐渐填至路边。原地面不平时应从低处开场填筑;〔5〕、路堤填土宽度每侧应宽于填层设计宽度压实宽度不得小于设计宽度最后削坡;〔6〕、不同种类的土必须分段分层填筑不应混杂。用不同土填筑的层数宜少。不因潮湿及冻融而变更体积的优良土应填在上面。如用透水性较差的土填筑地基下层其工作面宜作成2~4的双向横坡以利排水。填筑上层时不应包复在透水性较好的下层填土的边坡上。〔7〕、假设填方分几个工作段施工两段交接处不在同一时间填筑时那么先填地段应按1:1坡度分层留台阶;假设两个地段同时填筑那么应分层互相交叠衔接。其搭接长度不小于1m;〔8〕、路基处于地下水位较高与湿软地区应设隔离层;〔9〕、路基挖土必须按设计断面自上而下开挖不得乱挖、超挖严禁淘洞取土。如有超挖应按规定进展回填和分层压实;〔10〕、开挖至路基顶面时应注意预留碾实沉降高度。其数值可通过试验确定;〔11〕、挖方路段路槽底面以下30cm范围内应全部翻松后回填压实到规定压实度;不填不挖路段原地面以下30cm范围内土的压实度也应到达规定的要求;〔12〕、旧路加宽应先清出旧路边坡外表松土草皮再顺旧路边坡稍向内倾斜做成台阶台阶高度应为一层填土的压实厚度其高宽比应为1:1.5;〔13〕、路基压实遵照有关规定或设计要求;〔14〕、路基压实后不得有翻浆、“弹簧〞现象。部分翻浆、“弹簧〞可用换土法进展处理。3、分项验收和质量控制施工自检合格后向监理申报检验并确认签证。〔1〕、执行有关质量检验评定。〔见下表〕〔2〕、填土土样试验及全线压实试验;〔3〕、测量记录、施工记录;〔4〕、自检记录、检测;〔5〕、质量评定记录。〔6〕、催促施工提交以下资料并予以签证:1、土样试验2、压实度试验3、隐蔽工程检查记录4、分项工程报审表5、路基基底检查表6、路基完成情况检查表。7、工序质量评定表允许偏向应符合下表:序工程压实度及允许偏向土路床石路床1△压实度〔0~30〕CM快速路和主干路重型击实≥95%次干路轻型击实≥98%重型击实≥93%支干路轻型击实≥95重型击实≥902△中线高程±20mm±20mm3平整度≤10mm30mm4宽度不小于设计规...

1、当您付费下载文档后,您只拥有了使用权限,并不意味着购买了版权,文档只能用于自身使用,不得用于其他商业用途(如 [转卖]进行直接盈利或[编辑后售卖]进行间接盈利)。
2、本站所有内容均由合作方或网友上传,本站不对文档的完整性、权威性及其观点立场正确性做任何保证或承诺!文档内容仅供研究参考,付费前请自行鉴别。
3、如文档内容存在违规,或者侵犯商业秘密、侵犯著作权等,请点击“违规举报”。

碎片内容

道路工程监理实施细则9

您可能关注的文档

确认删除?
VIP
微信客服
  • 扫码咨询
会员Q群
  • 会员专属群点击这里加入QQ群
客服邮箱
回到顶部