电脑桌面
添加小米粒文库到电脑桌面
安装后可以在桌面快捷访问

龙门架及井架拆装工程安全作业交底内容VIP免费

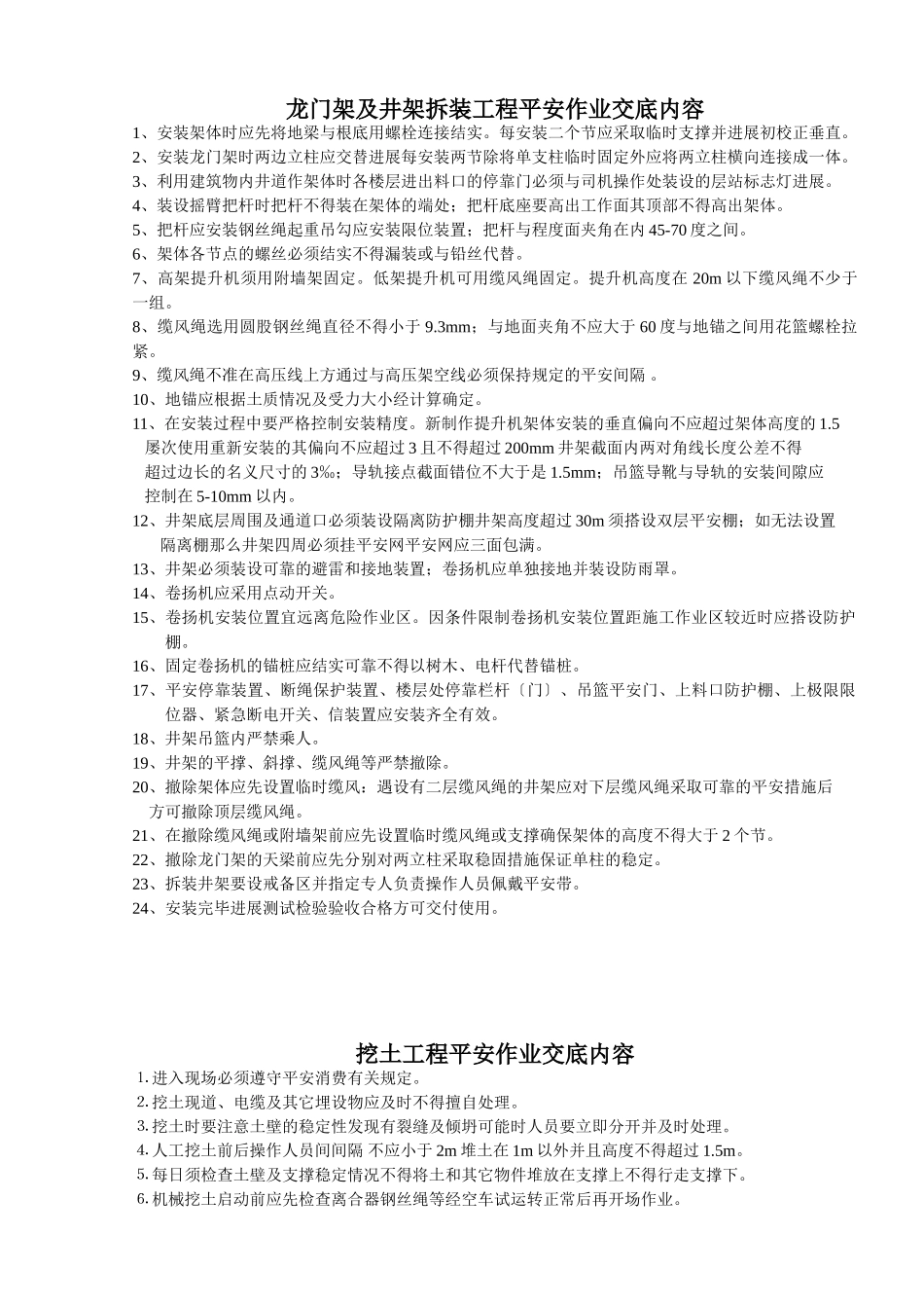
龙门架及井架拆装工程安全作业交底内容_第1页
1/26
龙门架及井架拆装工程安全作业交底内容_第2页
2/26
龙门架及井架拆装工程安全作业交底内容_第3页
3/26
龙门架及井架拆装工程平安作业交底内容1、安装架体时应先将地梁与根底用螺栓连接结实。每安装二个节应采取临时支撑并进展初校正垂直。2、安装龙门架时两边立柱应交替进展每安装两节除将单支柱临时固定外应将两立柱横向连接成一体。3、利用建筑物内井道作架体时各楼层进出料口的停靠门必须与司机操作处装设的层站标志灯进展。4、装设摇臂把杆时把杆不得装在架体的端处;把杆底座要高出工作面其顶部不得高出架体。5、把杆应安装钢丝绳起重吊勾应安装限位装置;把杆与程度面夹角在内45-70度之间。6、架体各节点的螺丝必须结实不得漏装或与铅丝代替。7、高架提升机须用附墙架固定。低架提升机可用缆风绳固定。提升机高度在20m以下缆风绳不少于一组。8、缆风绳选用圆股钢丝绳直径不得小于9.3mm;与地面夹角不应大于60度与地锚之间用花篮螺栓拉紧。9、缆风绳不准在高压线上方通过与高压架空线必须保持规定的平安间隔。10、地锚应根据土质情况及受力大小经计算确定。11、在安装过程中要严格控制安装精度。新制作提升机架体安装的垂直偏向不应超过架体高度的1.5屡次使用重新安装的其偏向不应超过3且不得超过200mm井架截面内两对角线长度公差不得超过边长的名义尺寸的3‰;导轨接点截面错位不大于是1.5mm;吊篮导靴与导轨的安装间隙应控制在5-10mm以内。12、井架底层周围及通道口必须装设隔离防护棚井架高度超过30m须搭设双层平安棚;如无法设置隔离棚那么井架四周必须挂平安网平安网应三面包满。13、井架必须装设可靠的避雷和接地装置;卷扬机应单独接地并装设防雨罩。14、卷扬机应采用点动开关。15、卷扬机安装位置宜远离危险作业区。因条件限制卷扬机安装位置距施工作业区较近时应搭设防护棚。16、固定卷扬机的锚桩应结实可靠不得以树木、电杆代替锚桩。17、平安停靠装置、断绳保护装置、楼层处停靠栏杆〔门〕、吊篮平安门、上料口防护棚、上极限限位器、紧急断电开关、信装置应安装齐全有效。18、井架吊篮内严禁乘人。19、井架的平撑、斜撑、缆风绳等严禁撤除。20、撤除架体应先设置临时缆风:遇设有二层缆风绳的井架应对下层缆风绳采取可靠的平安措施后方可撤除顶层缆风绳。21、在撤除缆风绳或附墙架前应先设置临时缆风绳或支撑确保架体的高度不得大于2个节。22、撤除龙门架的天梁前应先分别对两立柱采取稳固措施保证单柱的稳定。23、拆装井架要设戒备区并指定专人负责操作人员佩戴平安带。24、安装完毕进展测试检验验收合格方可交付使用。挖土工程平安作业交底内容⒈进入现场必须遵守平安消费有关规定。⒉挖土现道、电缆及其它埋设物应及时不得擅自处理。⒊挖土时要注意土壁的稳定性发现有裂缝及倾坍可能时人员要立即分开并及时处理。⒋人工挖土前后操作人员间间隔不应小于2m堆土在1m以外并且高度不得超过1.5m。⒌每日须检查土壁及支撑稳定情况不得将土和其它物件堆放在支撑上不得行走支撑下。⒍机械挖土启动前应先检查离合器钢丝绳等经空车试运转正常后再开场作业。⒎机械操作中进铲不应过深提升不应过猛。⒏机械不得在输电线路下工作在输电线路一侧工作不在任何情况下机械的任何部位与架空输电线路的间隔应符合平安操作规程要求。⒐机械应停在坚实的地基上如根底过差应采取走道板等加固措施不得将挖土机履带至基坑边间隔2m内停、驶;运土汽车不宜靠近基坑平行行驶防止坍方翻车。⒑电缆两侧一米范围内应用人工挖掘。⒒配合拉铲的清坡、清底工人不准在机械回转半径下工作。⒓向汽车上卸土应在车子停稳定后进展制止铲斗从汽车驾驶室上越过。⒔基坑四周必须设置1.5m高护身栏杆要设置一定数量的临时上下基坑用的楼梯。⒕场内道路应及时整修确保车辆平安畅通各种车辆应有专人负责指挥引导。⒖车辆进出门口的人行道下如有地下线、道必须铺设厚钢板或浇筑砼加固。⒗在开挖杯基坑时必须设有实在可行的排水措施以免基坑积水影响基坑土壤构造。⒘基坑开挖前必须摸清基坑下的线排列和地质开采资料以利考虑开挖过程中应急需要。⒙清坡、清底人员必须根据设计标高做好清底工作不得超挖。假如超挖不得用松土回填以免影响根底的质量。⒚开挖出的土方要严格按照施工组织设计的部位堆放不得堆于基坑边...

1、当您付费下载文档后,您只拥有了使用权限,并不意味着购买了版权,文档只能用于自身使用,不得用于其他商业用途(如 [转卖]进行直接盈利或[编辑后售卖]进行间接盈利)。
2、本站所有内容均由合作方或网友上传,本站不对文档的完整性、权威性及其观点立场正确性做任何保证或承诺!文档内容仅供研究参考,付费前请自行鉴别。
3、如文档内容存在违规,或者侵犯商业秘密、侵犯著作权等,请点击“违规举报”。

碎片内容

龙门架及井架拆装工程安全作业交底内容

您可能关注的文档

确认删除?
VIP
微信客服
  • 扫码咨询
会员Q群
  • 会员专属群点击这里加入QQ群
客服邮箱
回到顶部