电脑桌面
添加小米粒文库到电脑桌面
安装后可以在桌面快捷访问

山东省邹平县实验中学八年级政治《学会与父母沟通》教学设计VIP免费

山东省邹平县实验中学八年级政治《学会与父母沟通》教学设计_第1页
1/5
山东省邹平县实验中学八年级政治《学会与父母沟通》教学设计_第2页
2/5
山东省邹平县实验中学八年级政治《学会与父母沟通》教学设计_第3页
3/5
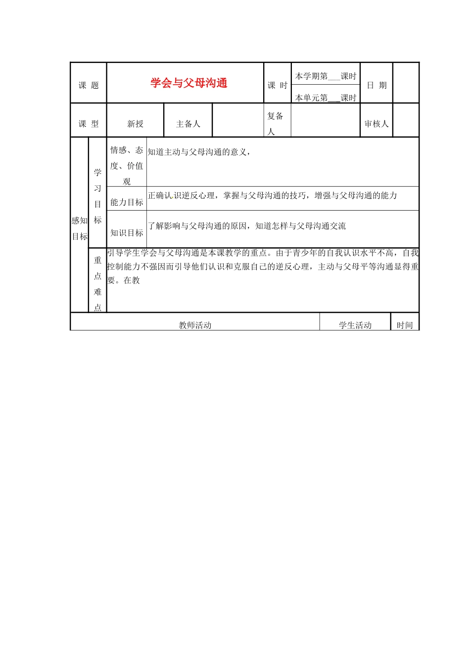
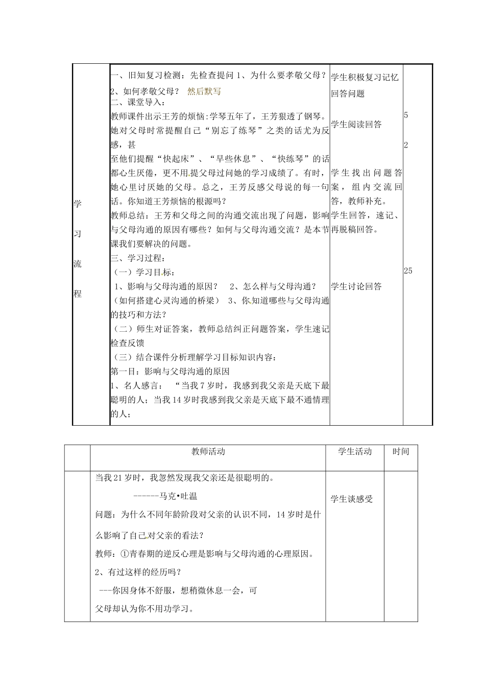
课题学会与父母沟通课时本学期第___课时日期本单元第_课时课型新授主备人复备人审核人感知目标学习目标情感、态度、价值观知道主动与父母沟通的意义,能力目标正确认识逆反心理,掌握与父母沟通的技巧,增强与父母沟通的能力知识目标了解影响与父母沟通的原因,知道怎样与父母沟通交流重点难点引导学生学会与父母沟通是本课教学的重点。由于青少年的自我认识水平不高,自我控制能力不强因而引导他们认识和克服自己的逆反心理,主动与父母平等沟通显得重要。在教教师活动学生活动时间教师活动学生活动时间当我21岁时,我忽然发现我父亲还是很聪明的。------马克•吐温问题:为什么不同年龄阶段对父亲的认识不同,14岁时是什么影响了自己对父亲的看法?教师:①青春期的逆反心理是影响与父母沟通的心理原因。2、有过这样的经历吗?---你因身体不舒服,想稍微休息一会,可父母却认为你不用功学习。学生谈感受学习流程一、旧知复习检测:先检查提问1、为什么要孝敬父母?2、如何孝敬父母?然后默写二、课堂导入:教师课件出示王芳的烦恼:学琴五年了,王芳狠透了钢琴。她对父母时常提醒自己“别忘了练琴”之类的话尤为反感,甚至他们提醒“快起床”、“早些休息”、“快练琴”的话都心生厌倦,更不用提父母过问她的学习成绩了。有时,她心里讨厌她的父母。总之,王芳反感父母说的每一句话。你知道王芳烦恼的根源吗?教师总结:王芳和父母之间的沟通交流出现了问题,影响与父母沟通的原因有哪些?如何与父母沟通交流?是本节课我们要解决的问题。三、学习过程:(一)学习目标:1、影响与父母沟通的原因?2、怎么样与父母沟通?(如何搭建心灵沟通的桥梁)3、你知道哪些与父母沟通的技巧和方法?(二)师生对证答案,教师总结纠正问题答案,学生速记检查反馈(三)结合课件分析理解学习目标知识内容:第一目:影响与父母沟通的原因1、名人感言:“当我7岁时,我感到我父亲是天底下最聪明的人;当我14岁时我感到我父亲是天底下最不通情理的人;学生积极复习记忆回答问题学生阅读回答学生找出问题答案,组内交流回答,教师补充。学生回答,速记、再脱稿回答。学生讨论回答5225---你放学回家,主动帮父母做家务。父母回家见你没做功课便训斥你。---父母在客人面前数落你的缺点和错误,让你好没面子。此时你一定欲说不能,非常烦恼,引起你烦恼的原因又是什么呢?教师总结:②子女与父母之间会有矛盾和误解,这也是影响子女与父母沟通的原因。3、思想撞击:妈妈陪小明买鞋,妈妈说好看的小明说土,小明认为好看的妈妈说太贵了。结果鞋没买成,母子两个生气的回家了。问题:又是什么原因影响了他们之间的沟通?教师总结:③子女与父母在家庭观念、思维方式、和行为习惯方面存在差异。父母与子女之间存在差异并不可怕,只要我们端正态度,多从父母的角度思考问题,就能加深彼此间的理解。课件小结:影响子女与父母沟通的原因有哪些?第二目:搭建心灵沟通的桥梁1、情景感悟:漫画妈妈对要去郊游的小挥说:要注意安全,不要单独行动,别丢了东西……,小辉不耐烦的说:行了行了,真啰嗦!。2、问题:唠叨是不是多余的?你是怎样理解的?教师总结:“多余”的唠叨正是对子女的疼爱,用他们几十年的人生经验提醒我们。我们要理解父母2、献计献策:放学回家的路上,小明,小刚和小强走在一起,彼此交流着心事。小明说:我一回家就象犯人一样接受我妈妈的“审问”,她又是问这又是问那,问语文考试来吗,数学考了多少,……,而且经常私拆我的信件,真是烦人。学生自由发言学生先自己思考然后小组迅速交流意见回答学生自由回答学生交流后再回答105小刚接着说是啊是啊,我父母也经常唠叨少跟社会上不三不四的人接触,少看课外书,按时上学……总是给我提一些意见,我偏不理会。小强也说,而且他们的观念老土,一点跟不上潮流,和他们在一起就象和“兵马俑”在一起。问题:他们该怎样做,才能更好地和父母交流?3、实话实说:进入中学后,你与父母的交往中发生了哪些冲突,说出来与大家交流,现在你打算怎样与父母交流?教师对2、3进行总结:我们要尊重父母做到:1、尊重父母提出的意见和建议,与父母...

1、当您付费下载文档后,您只拥有了使用权限,并不意味着购买了版权,文档只能用于自身使用,不得用于其他商业用途(如 [转卖]进行直接盈利或[编辑后售卖]进行间接盈利)。
2、本站所有内容均由合作方或网友上传,本站不对文档的完整性、权威性及其观点立场正确性做任何保证或承诺!文档内容仅供研究参考,付费前请自行鉴别。
3、如文档内容存在违规,或者侵犯商业秘密、侵犯著作权等,请点击“违规举报”。

碎片内容

山东省邹平县实验中学八年级政治《学会与父母沟通》教学设计

您可能关注的文档

雨丝书吧+ 关注
实名认证
内容提供者

乐于和他人分享知识,从事历史教学,热爱教育,高度负责。

确认删除?
VIP
微信客服
  • 扫码咨询
会员Q群
  • 会员专属群点击这里加入QQ群
客服邮箱
回到顶部