电脑桌面
添加小米粒文库到电脑桌面
安装后可以在桌面快捷访问

《生产管理学》课程教学大纲VIP免费

《生产管理学》课程教学大纲_第1页
1/14
《生产管理学》课程教学大纲_第2页
2/14
《生产管理学》课程教学大纲_第3页
3/14
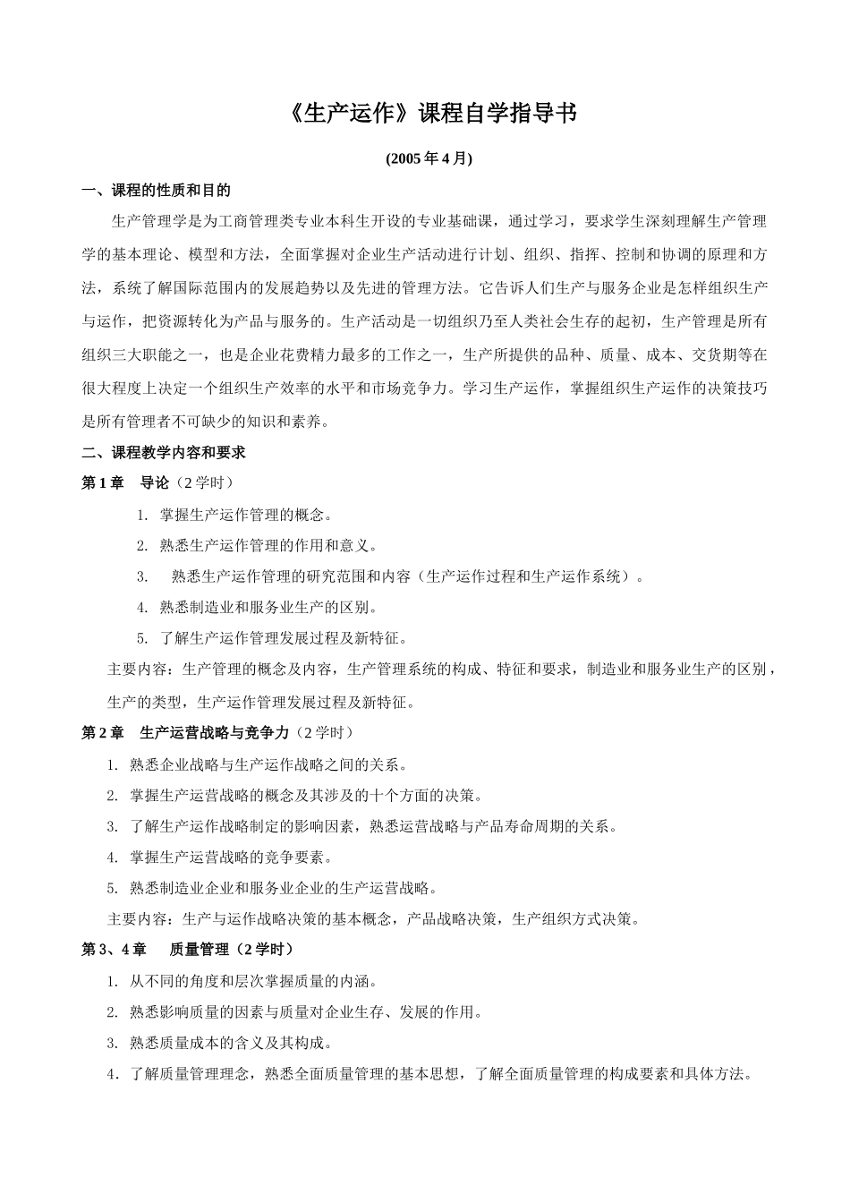
《生产运作》课程自学指导书(2005年4月)一、课程的性质和目的生产管理学是为工商管理类专业本科生开设的专业基础课,通过学习,要求学生深刻理解生产管理学的基本理论、模型和方法,全面掌握对企业生产活动进行计划、组织、指挥、控制和协调的原理和方法,系统了解国际范围内的发展趋势以及先进的管理方法。它告诉人们生产与服务企业是怎样组织生产与运作,把资源转化为产品与服务的。生产活动是一切组织乃至人类社会生存的起初,生产管理是所有组织三大职能之一,也是企业花费精力最多的工作之一,生产所提供的品种、质量、成本、交货期等在很大程度上决定一个组织生产效率的水平和市场竞争力。学习生产运作,掌握组织生产运作的决策技巧是所有管理者不可缺少的知识和素养。二、课程教学内容和要求第1章导论(2学时)1.掌握生产运作管理的概念。2.熟悉生产运作管理的作用和意义。3.熟悉生产运作管理的研究范围和内容(生产运作过程和生产运作系统)。4.熟悉制造业和服务业生产的区别。5.了解生产运作管理发展过程及新特征。主要内容:生产管理的概念及内容,生产管理系统的构成、特征和要求,制造业和服务业生产的区别,生产的类型,生产运作管理发展过程及新特征。第2章生产运营战略与竞争力(2学时)1.熟悉企业战略与生产运作战略之间的关系。2.掌握生产运营战略的概念及其涉及的十个方面的决策。3.了解生产运作战略制定的影响因素,熟悉运营战略与产品寿命周期的关系。4.掌握生产运营战略的竞争要素。5.熟悉制造业企业和服务业企业的生产运营战略。主要内容:生产与运作战略决策的基本概念,产品战略决策,生产组织方式决策。第3、4章质量管理(2学时)1.从不同的角度和层次掌握质量的内涵。2.熟悉影响质量的因素与质量对企业生存、发展的作用。3.熟悉质量成本的含义及其构成。4.了解质量管理理念,熟悉全面质量管理的基本思想,了解全面质量管理的构成要素和具体方法。5.了解ISO9000系列标准并熟悉ISO9000与全面质量管理的关系。6.了解统计过程控制(SPC)和抽样检验的基本方法。主要内容:质量的内涵,影响质量的因素与质量对企业生存、发展的作用,质量成本的含义及其构成,全面质量管理的基本思想,质量管理的构成要素和具体方法,ISO9000与全面质量管理的关系,统计过程控制(SPC)和抽样检验的基本方法。第5章产品开发与设计(1学时)1.熟悉产品决策的影响因素。2.熟悉新产品选择的评价方法。3.熟悉产品战略的制定时关于产品寿命周期预测和产品进入和占有市场的时机分析。4.掌握新产品开发设计的有关步骤并熟悉各环节的主要工作内容。主要内容:新产品的基本概念及其主要类型,新产品开发设计的步骤及各环节的主要工作内容。第6章生产过程选择与工艺流程设计(1学时)1.熟悉生产系统的类型、不同类型生产系统及工艺流程对竞争力的影响。2.熟悉工艺流程设计的概念。3.掌握影响工艺流程设计的因素并熟悉各因素之间的关系。4.熟悉工艺流程分析的内容。5.熟悉服务生产过程的特点,服务生产系统的设计和选择。6.了解服务生产流程图的内容。主要内容:工艺流程设计的概念,影响工艺流程设计的因素并熟悉各因素之间的关系,工艺流程分析的内容,工序流程图在工序流程分析中的运用。第7章现代生产技术管理(1学时)1.了解现代生产技术管理的基本理论。2.了解几种典型的现代生产技术,诸如数控技术(NumericalControl)、CAD、机器人技术(Robot)、自动物料储运系统(automatedmaterialhandling)、计算机集成制造技术等等。3.了解服务业中的新技术及其应用。主要内容:现代生产技术管理的基本理论,典型的现代生产技术:数控技术、CAD、机器人技术、自动物料储运系统、计算机集成制造技术等等,了解服务业中的新技术及其应用。第8章生产能力设计(3学时)1.熟悉生产能力度量的概念和方法。2.熟悉备用生产能力的作用,了解不同行业、企业,资本密集程度及需求的稳定程度对生产能力备用率确定的影响,熟悉备用生产能力与生产运营战略的关系。3.熟悉生产能力扩张策略。4.掌握生产能力计划的步骤,熟悉计划各阶段的主要工作内容。5.熟悉生产能力计划的方法,包括决策树分析,量本利分...

1、当您付费下载文档后,您只拥有了使用权限,并不意味着购买了版权,文档只能用于自身使用,不得用于其他商业用途(如 [转卖]进行直接盈利或[编辑后售卖]进行间接盈利)。
2、本站所有内容均由合作方或网友上传,本站不对文档的完整性、权威性及其观点立场正确性做任何保证或承诺!文档内容仅供研究参考,付费前请自行鉴别。
3、如文档内容存在违规,或者侵犯商业秘密、侵犯著作权等,请点击“违规举报”。

碎片内容

《生产管理学》课程教学大纲

确认删除?
VIP
微信客服
  • 扫码咨询
会员Q群
  • 会员专属群点击这里加入QQ群
客服邮箱
回到顶部