电脑桌面
添加小米粒文库到电脑桌面
安装后可以在桌面快捷访问

四年级行程问题分类VIP专享VIP免费

四年级行程问题分类_第1页
1/8
四年级行程问题分类_第2页
2/8
四年级行程问题分类_第3页
3/8
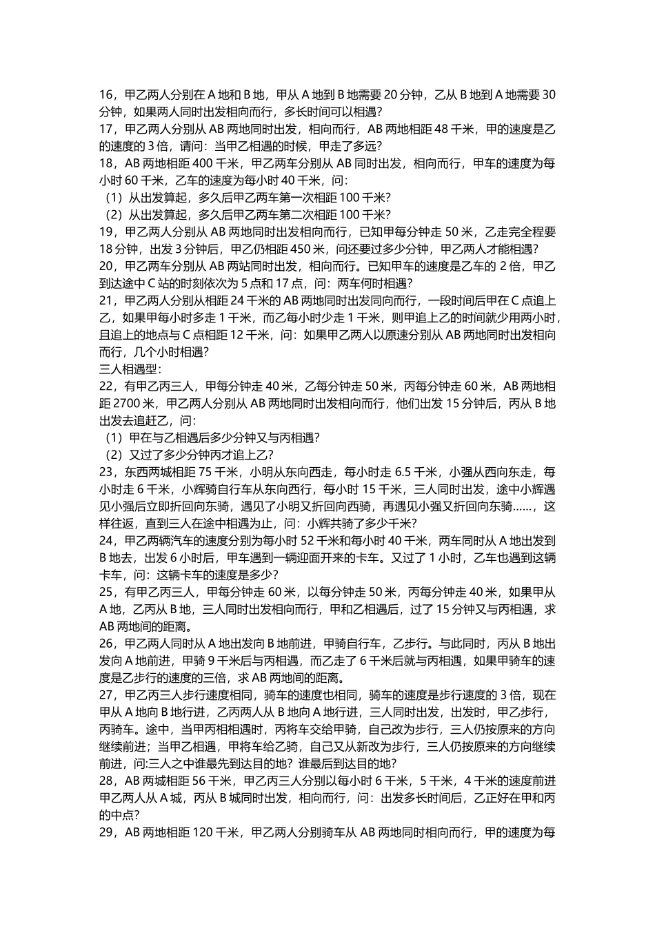
一、基本简单行程及变速问题1,强强跑100米用10秒,旗鱼每小时能游120千米,请问:谁的速度更快?2,墨墨练习慢跑,12分钟跑了3000千,按照这个速度慢跑25000米需要多少分钟?如果他每天都以这个速度跑10分钟,连续跑一个月,,他一共跑了多少千米?3,A、B两城相距240千米,一辆汽车原计划用6小时从A城到B城,那么汽车每小时应该行驶多少千米?实际上汽车行驶了一半路程后发生故障,在途中停留了1小时,如果要按照原定的时间到达B城,汽车在后一半行程上每小时应该行驶多少千米?4,甲乙两架飞机同时从机场起飞,向同一方向飞行,甲每小时飞行300千米,乙每小时飞行340千米,4小时后它们相距多少千米?这时甲提高速度打算用2小时追上乙,那么甲每小时应该飞行多少千米?5,萱萱一家开车去外地旅游,原计划每小时行驶45千米,实际上由于高速公路堵车,汽车每小时只行驶30千米,这样就晚到两小时,问:萱萱一家在路上实际花了几个小时?6,甲从A地出发去B地办事情,下午1点出发,晚上7点准时到达,如果他想下午两点出发,晚上7点准时到达,每小时就必须多行2千米,求AB两地之间的距离。7,小欣家离学校1000米,平时他步行25分钟后准时到校。有一天他晚出发10分钟,为避免迟到,小欣先乘公共汽车,然后步行,结果仍然准时到校,已知公共汽车的速度是小欣步行速度的6倍,问:小欣这天上学步行了多少米?8,甲乙两人分别从AB两地同时出发,6小时后相遇在中点,如果甲延迟1小时出发,乙每小时少走4千米,两人仍在中点相遇,问:甲乙两地相距多少千米?二、基本相遇问题:两人相遇型:9,A、B两地相距4800米,甲乙两人分别从A、B两地同时出发,相向而行,如果甲每分钟走60米,乙每分钟走100米,请问:(1)甲从A走到B需要多长时间?(2)两人从出发地到相遇需要多长时间?10,在第4题中,如果甲乙两人的速度大小不变,但甲出发时改变方向,即两人同时同向出发,问:乙出发后多久可以追上甲?11,甲乙两地相距350千米,A车在早上8点从甲地出发,以每小时40千米的速度开往乙地。2小时后B车以每小时50千米的速度从乙地开往甲地。问:什么时候两车在途中相遇?12,一辆公共汽车和一辆小轿车从相距350千米的两地同时出发,相向而行,公共汽车每小时行40千米,小轿车每小时行60千米。问:(1)2小时后两车相距多少千米?(2)经过几小时后两车第一次相距50千米?13,甲乙两车分别从AB两地同时出发相向而行,已知甲车每小时行驶40千米,两车6小时后相遇,相遇后他们继续前行,又经过3小时,甲车到达B地,问:乙车还要过多久才能到达A地?14,甲乙两地相距450千米,快车和慢车分别从甲乙两地出发相向而行,快车每小时行60千米,慢车每小时行30千米,问:(1)如果两车同时出发,几小时后相遇?(2)如果慢车比快车早出发3小时,当两车相遇时快车走了多远?15,甲乙两车同时从东西两地出发,相向而行,甲车每小时行36千米,乙车每小时行30千米,两车在距离中点9千米处相遇,求东西两地间的距离。16,甲乙两人分别在A地和B地,甲从A地到B地需要20分钟,乙从B地到A地需要30分钟,如果两人同时出发相向而行,多长时间可以相遇?17,甲乙两人分别从AB两地同时出发,相向而行,AB两地相距48千米,甲的速度是乙的速度的3倍,请问:当甲乙相遇的时候,甲走了多远?18,AB两地相距400千米,甲乙两车分别从AB同时出发,相向而行,甲车的速度为每小时60千米,乙车的速度为每小时40千米,问:(1)从出发算起,多久后甲乙两车第一次相距100千米?(2)从出发算起,多久后甲乙两车第二次相距100千米?19,甲乙两人分别从AB两地同时出发相向而行,已知甲每分钟走50米,乙走完全程要18分钟,出发3分钟后,甲乙仍相距450米,问还要过多少分钟,甲乙两人才能相遇?20,甲乙两车分别从AB两站同时出发,相向而行。已知甲车的速度是乙车的2倍,甲乙到达途中C站的时刻依次为5点和17点,问:两车何时相遇?21,甲乙两人分别从相距24千米的AB两地同时出发同向而行,一段时间后甲在C点追上乙,如果甲每小时多走1千米,而乙每小时少走1千米,则甲追上乙的时间就少用两小时,且追上的地点与C点相距12千米,问:如果甲乙两人...

1、当您付费下载文档后,您只拥有了使用权限,并不意味着购买了版权,文档只能用于自身使用,不得用于其他商业用途(如 [转卖]进行直接盈利或[编辑后售卖]进行间接盈利)。
2、本站所有内容均由合作方或网友上传,本站不对文档的完整性、权威性及其观点立场正确性做任何保证或承诺!文档内容仅供研究参考,付费前请自行鉴别。
3、如文档内容存在违规,或者侵犯商业秘密、侵犯著作权等,请点击“违规举报”。

碎片内容

四年级行程问题分类

您可能关注的文档

确认删除?
VIP
微信客服
  • 扫码咨询
会员Q群
  • 会员专属群点击这里加入QQ群
客服邮箱
回到顶部