电脑桌面
添加小米粒文库到电脑桌面
安装后可以在桌面快捷访问

塔吊群塔施工方案VIP免费

塔吊群塔施工方案_第1页
1/5
塔吊群塔施工方案_第2页
2/5
塔吊群塔施工方案_第3页
3/5
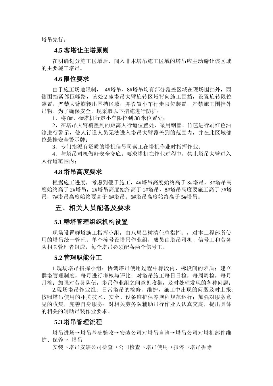
一、编制依据1.1《建筑塔式起重机安全规程》(GB5144—2006)1.2《建筑机械施工安全技术规程》(JGJ33—2001)1.3《起重吊车指挥信号》(GB5082-85)1.4《建筑施工安全检查标准》JGJ59-991.5《施工现场临时用电安全技术规范》(JGJ46-2005)1.6本工程所用塔吊使用说明书1.7《青岛李沧万达广场住宅工程10-4-2地块建筑、结构施工图》二、工程概况*********地块工程位于……….,总建筑面积21万平米。为8幢31层住宅楼和连带一层地下车库及配套商业网点,建筑总高度约为90m。为了完成现场物料搬运和材料周转使用,本工程拟在8栋住宅楼布置6台QTZ63塔吊,2台QTZ80塔吊。塔吊型号如下表所示:楼号塔吊编号型号数量臂长自由高度备注1#楼1#QTZ631台60m40m2#楼2#QTZ631台60m40m3#楼3#QTZ631台60m40m4#楼4#QTZ801台60m40m5#楼5#QTZ631台60m40m6#楼6#QTZ631台60m40m7#楼7#QTZ631台60m40m8#楼8#QTZ801台50m40m塔吊现场具体布置如下图所示:三、群塔作业的安全管理措施3.1水平方向相邻塔吊防碰撞措施此部位的防碰撞,塔吊在现场的定位是关键,通过严格控制塔吊之间的位置关系,可预防塔吊起重臂端部碰撞高位塔吊塔身,塔吊定位必须保证任意两塔之间距离均大于较低的塔吊臂长2米以上,方能确保不发生此部位碰撞,符合塔式起重机安全规程(GB5144-2006)中的10.5之规定“两台起重机之间的最小架设距离应保证处于低位的起重机的臂架端部与另外一台起重机的塔身之间至少有2米的距离”的规定。本工程中所有塔吊的定位,可以满足以上要求。3.2塔吊在垂直方向的防碰撞措施3.2.1低位塔吊的起重臂与高位塔吊起重钢丝绳之间的防碰撞措施因施工需要,相邻塔吊之间会出现交叉作业区,当相交的两台塔吊在同一区域施工时,有可能发生低位塔吊的起重臂与高位塔吊的起重钢丝绳的碰撞事故。为杜绝此类事故发生,塔吊使用前必须对每一台塔吊的工作区域进行合理划分,尽量避免或减少塔吊交叉工作区。同时,必须配备有操作证的、经验丰富的信号工,塔吊租赁公司要配备操作熟练、有责任心的塔吊司机为现场服务。作业时,应时刻关注本塔吊及相关的塔吊,确保低塔的起重臂不碰到高塔的起重钢丝绳;另外,塔吊在每次使用后或者非工作状态下,必须将塔吊的吊钩升至顶端,同时将起重小车行走到起重臂根部。当现场风速达到6级及以上,相当风速达到10.8米~13.8米时,塔吊必须停止作业。3.2.2高位塔吊的起重臂下端与低位塔吊的起重臂上端防碰撞措施相邻塔吊的作业面交叉处,低位塔吊的起重臂与高位塔吊的起重臂有可能发生碰撞。塔吊使用前需综合考虑各种塔吊的尺寸及各塔吊基础的高度,排定各塔吊相对高度,具体各塔吊安装高度根据现场实际需要确定,但首先要保证高位塔吊起重大臂下限于低位塔吊起重大臂上限之间的最小垂直距离不小于2米。由此符合塔式起重机安全规程(GB5144-94)中的10.5之规定:“两台起重机之间的假设距离应该保证处于高位的起重机的最低位置(吊钩升值最高点或最高位置的平衡重)与低位置起重机中处于最高位置的部件之间的垂直距离不得小于2米。”3.2.3起重臂及下垂钢丝绳同待建结构及脚手架等的防撞措施塔吊应有足够的施工高度,充分考虑到吊钩高度、吊索长度、吊物高度及安全高度余量,确保吊装钢筋、模板、脚手架等物料进行水平运输期间,物料不同结构及脚手架等较高实体发生碰撞。3.3塔吊与现场周边建筑及设施的防碰撞措施本工程北临中崂路,西临巨峰路,周边无高层建筑物及电力及通讯设施,在实际施工过程中,要密切关注现场以外的情况,塔吊初次顶升要超过塔吊幅度范围内的建筑物、树木等实体结构2米以上。四、群塔作业中必须注意的原则4.1低塔让高塔原则一般情况下,主要位置的塔吊、施工繁忙的塔吊应安装的较高,次要位置的塔吊安装的较低。施工中,低位塔吊应关注相关的高位塔吊的运行情况,在查明情况后再进行动作。4.2后塔让先塔原则塔吊同时在交叉作业区运行时,后进入该区域的塔吊应该避让先进入该区域的塔吊,让先进入的塔吊运行离开此区域后再进行动作。4.3动塔让静塔原则塔吊在交叉作业区施工时,有动作的塔吊应该避让正停在某位置施工的塔吊,待其完成该施工动作离开后,再进入该区域。4.4荷...

1、当您付费下载文档后,您只拥有了使用权限,并不意味着购买了版权,文档只能用于自身使用,不得用于其他商业用途(如 [转卖]进行直接盈利或[编辑后售卖]进行间接盈利)。
2、本站所有内容均由合作方或网友上传,本站不对文档的完整性、权威性及其观点立场正确性做任何保证或承诺!文档内容仅供研究参考,付费前请自行鉴别。
3、如文档内容存在违规,或者侵犯商业秘密、侵犯著作权等,请点击“违规举报”。

碎片内容

塔吊群塔施工方案

确认删除?
VIP
微信客服
  • 扫码咨询
会员Q群
  • 会员专属群点击这里加入QQ群
客服邮箱
回到顶部