电脑桌面
添加小米粒文库到电脑桌面
安装后可以在桌面快捷访问

填方路基试验段施工方案VIP免费

填方路基试验段施工方案_第1页
1/15
填方路基试验段施工方案_第2页
2/15
填方路基试验段施工方案_第3页
3/15
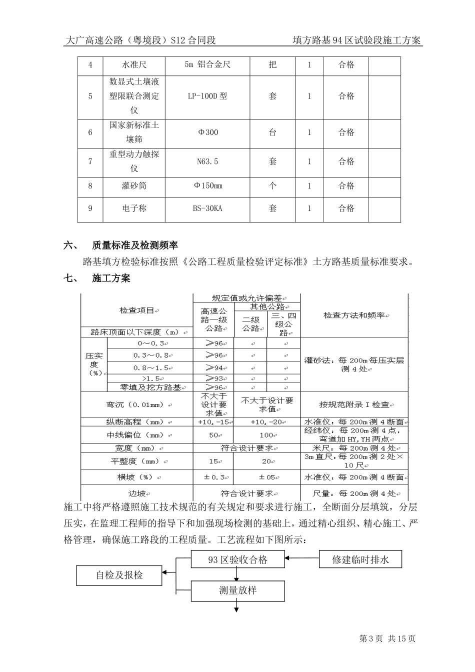
大广高速公路(粤境段)S12合同段填方路基94区试验段施工方案填方路基94区试验段施工方案一、编制依据1、广东省连平(赣粤界)至从化公路D2合同段《两阶段施工图设计》等设计文件;2、广东省连平(赣粤界)至从化公路S12标段施工合同;3、《公路路基施工技术规范》(JTGF10—2006)、《公路工程质量检验评定标准》(JTGF80/1—2004)、《公路工程施工安全技术规程》(JTG076—95)。4、现场踏勘调查所获得的相关资料、我单位拥有的科技工法成果和现有管理水平、劳力、设备、技术能力以及从事高速公路及类似工程建设所积累的丰富施工经验。二、工程概况1、线路概况大广高速公路为国家干线公路网规划9条南北纵向线中的第5纵;广东省连平(赣粤界)至从化公路项目是国家主干道大广高速公路的一部分,线路经过广东省河源市连平县、韶关市新丰县、惠州市龙门县、广州市从化市,全长约182km。S12标段地处广东省韶关市新丰县丰城镇,距新丰县城较近。路线起点位于新丰县丰城镇横坑村邓屋,途经茨茹坑、会前电站、跨越朱峒河、瓦缸头、打石坑、虎背隧道,终于丰城镇平地围村。线路起讫里程K74+500~K81+580,线路全长7.08km。本标段主线路基长5724m,路基挖方244.7万m3、路基填筑191.9万m3,防护及排水圬工6.87万m3。2、试验段工程概况我部拟将填方试验段位置选择在地质条件具有代表性的K80+840~K80+980路基段,全长140m。三、试验目的1、通过路基94区填筑试验段施工,摸索并总结出94区填方路基填筑的松铺厚度、碾压在不同自然条件下碾压设备的碾压遍数、碾压速度和施工的理想设备配置组合。2、验证我部所采用的试验段施工工艺方案的合理性,并进行优化。3、检验施工机械性能、施工技术水平及质量保证体系运转情况,通过本试验段施工收集相关数据,指导本标段所有碎石土回填全面施工并达到技术质量标准。四、试验段实施时间计划开工日期:2014年4月15日计划结束日期:2014年4月25日五、施工组织和施工安排(一)试验段现场管理人员表序号姓名性别年龄职称学历专业担任职务备注1余仕兴男41高级工程师本科道路现场负责人第1页共15页大广高速公路(粤境段)S12合同段填方路基94区试验段施工方案2杨太泉男57高级工程师大专工商管理质检工程师3赵勇男32高级工程师本科环境试验检测工程师4刘凤山男54高级工程师大专经济管理机械工程师5桑伟男25工程师本科岩土安全负责人6华腾飞男28工程师专科测量测绘工程师7汪亚东女30工程师本科公路专职安全生产管理人员(二)试验段施工主要机械配置表序号机械名称规格型号数量备注1挖掘机SK20012挖掘机日立21013平地机PY180A,138KW14振动压路机LSS22025推土机TG160AⅡ16自卸汽车10m³57洒水车CA10B,8000L1(三)测量、检测仪器设备的配备表序号仪器设备名称规格型号单位数量检定状态备注1全站仪瑞士.徕卡TCR702套1合格2水准仪中国.苏州DS3台1合格3水准尺3m木尺把1合格第2页共15页大广高速公路(粤境段)S12合同段填方路基94区试验段施工方案4水准尺5m铝合金尺把1合格5数显式土壤液塑限联合测定仪LP-100D型套1合格6国家新标准土壤筛Φ300台1合格7重型动力触探仪N63.5套1合格8灌砂筒Ф150mm个1合格9电子称BS-30KA套1合格六、质量标准及检测频率路基填方检验标准按照《公路工程质量检验评定标准》土方路基质量标准要求。七、施工方案施工中将严格遵照施工技术规范的有关规定和要求进行施工,全断面分层填筑,分层压实,在监理工程师的指导下和加强现场检测的基础上,通过精心组织、精心施工、严格管理,确保施工路段的工程质量。工艺流程如下图所示:第3页共15页93区验收合格修建临时排水测量放样自检及报检大广高速公路(粤境段)S12合同段填方路基94区试验段施工方案不合格不合格不合格94区路基填筑工艺图(一)施工准备1、对路基93区填筑进行验收。2、组织项目测量人员复查路基标高、中线及边线点。3、路基填筑前,工地试验室做好了填料土的取样及土工相关试验,并报送总监办审核。4、试验段填筑前,应做好临时排水。(二)测量放样路基填筑前,安排测量人员全面恢复中线、测放边桩(纵向间距20m左右),并固定路线主要控制桩,恢复中心线时,注意与结构中心...

1、当您付费下载文档后,您只拥有了使用权限,并不意味着购买了版权,文档只能用于自身使用,不得用于其他商业用途(如 [转卖]进行直接盈利或[编辑后售卖]进行间接盈利)。
2、本站所有内容均由合作方或网友上传,本站不对文档的完整性、权威性及其观点立场正确性做任何保证或承诺!文档内容仅供研究参考,付费前请自行鉴别。
3、如文档内容存在违规,或者侵犯商业秘密、侵犯著作权等,请点击“违规举报”。

碎片内容

填方路基试验段施工方案

您可能关注的文档

确认删除?
VIP
微信客服
  • 扫码咨询
会员Q群
  • 会员专属群点击这里加入QQ群
客服邮箱
回到顶部