电脑桌面
添加小米粒文库到电脑桌面
安装后可以在桌面快捷访问

土木工程专业——建筑设备工程复习题VIP免费

土木工程专业——建筑设备工程复习题_第1页
1/7
土木工程专业——建筑设备工程复习题_第2页
2/7
土木工程专业——建筑设备工程复习题_第3页
3/7
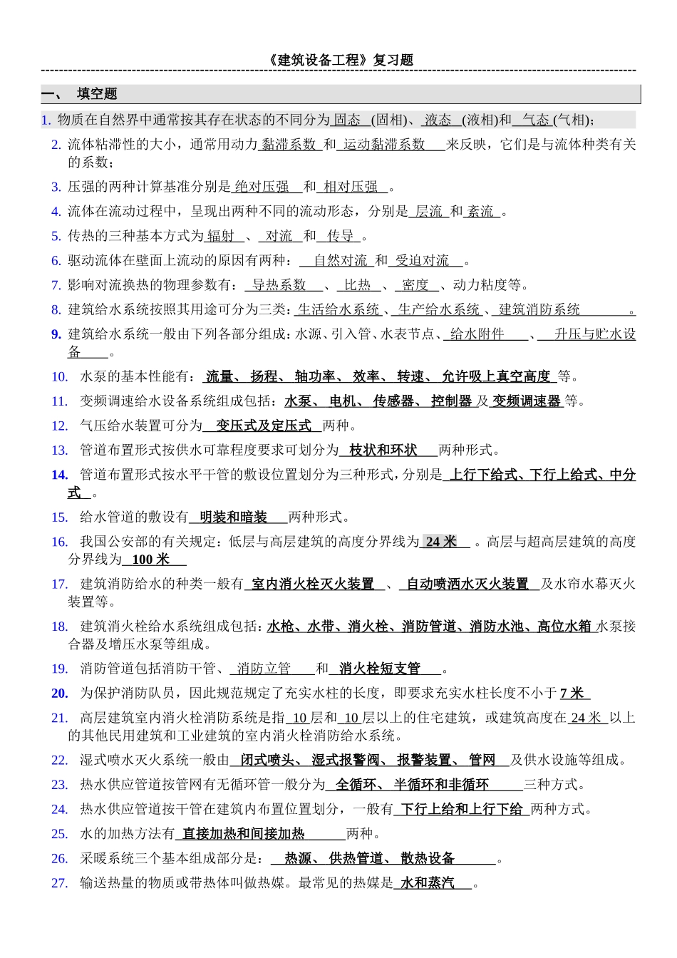
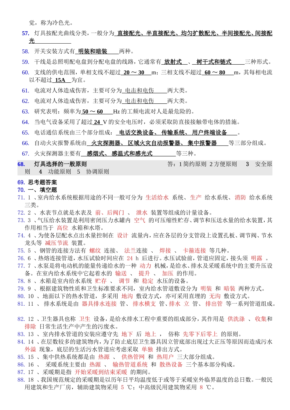
《建筑设备工程》复习题一、填空题1.物质在自然界中通常按其存在状态的不同分为固态(固相)、液态(液相)和气态(气相);2.流体粘滞性的大小,通常用动力黏滞系数和运动黏滞系数来反映,它们是与流体种类有关的系数;3.压强的两种计算基准分别是绝对压强和相对压强。4.流体在流动过程中,呈现出两种不同的流动形态,分别是层流和紊流。5.传热的三种基本方式为辐射、对流和传导。6.驱动流体在壁面上流动的原因有两种:自然对流和受迫对流。7.影响对流换热的物理参数有:导热系数、比热、密度、动力粘度等。8.建筑给水系统按照其用途可分为三类:生活给水系统、生产给水系统、建筑消防系统。9.建筑给水系统一般由下列各部分组成:水源、引入管、水表节点、给水附件、升压与贮水设备。10.水泵的基本性能有:流量、扬程、轴功率、效率、转速、允许吸上真空高度等。11.变频调速给水设备系统组成包括:水泵、电机、传感器、控制器及变频调速器等。12.气压给水装置可分为变压式及定压式两种。13.管道布置形式按供水可靠程度要求可划分为枝状和环状两种形式。14.管道布置形式按水平干管的敷设位置划分为三种形式,分别是上行下给式、下行上给式、中分式。15.给水管道的敷设有明装和暗装两种形式。16.我国公安部的有关规定:低层与高层建筑的高度分界线为24米。高层与超高层建筑的高度分界线为100米17.建筑消防给水的种类一般有室内消火栓灭火装置、自动喷洒水灭火装置及水帘水幕灭火装置等。18.建筑消火栓给水系统组成包括:水枪、水带、消火栓、消防管道、消防水池、高位水箱水泵接合器及增压水泵等组成。19.消防管道包括消防干管、消防立管和消火栓短支管。20.为保护消防队员,因此规范规定了充实水柱的长度,即要求充实水柱长度不小于7米21.高层建筑室内消火栓消防系统是指10层和10层以上的住宅建筑,或建筑高度在24米以上的其他民用建筑和工业建筑的室内消火栓消防给水系统。22.湿式喷水灭火系统一般由闭式喷头、湿式报警阀、报警装置、管网及供水设施等组成。23.热水供应管道按管网有无循环管一般分为全循环、半循环和非循环三种方式。24.热水供应管道按干管在建筑内布置位置划分,一般有下行上给和上行下给两种方式。25.水的加热方法有直接加热和间接加热两种。26.采暖系统三个基本组成部分是:热源、供热管道、散热设备。27.输送热量的物质或带热体叫做热媒。最常见的热媒是水和蒸汽。28.根据常用热媒,集中供热系统可分为热水采暖系统、蒸汽采暖系统和热风采暖系统。29.自然循环热水采暖系统是由热源、输送管道、散热器以及膨胀水箱等辅助设备和部件所组成。30.机械循环热水供暖系统是由热水锅炉、供水管路、散热器、回水管路、除污器、循环水泵、膨胀水箱、集气罐(排气装置)、控制附件等组成。31.热风供暖主要形式有:集中送风、管道送风、暖风机供暖等多种形式。32.根据散热器材质的不同,主要分为铸铁、钢制两大类。33.室内供暖管路敷设方式有明装、暗装两种。34.室内燃气供应系统是由用户引入管、室内燃气管网、燃气计量表、燃气用具等组成。35.按照通风动力可将通风划分为:自然通风、机械通风两种。36.按照通风作用范围可将通风划分为:自然通风、机械通风两种。37.进风系统一般包括:进风百叶窗、空气过滤器(加热器)、通风机(离心式、轴流式、贯流式)、风道以及送风口等。38.排风系统一般包括:排风口(排气罩)、风道、过滤器(除尘器、空气净化器)、风机、风帽等。39.局部通风分为局部送风和局部排风两种。40.空气幕根据空气分布器的安装位置分为侧送式、上送式和下送式三种。41.离心式通风机主要由叶轮、机壳、机轴、吸气口排气口以及轴承、底座等组成。42.空气参数有温度、相对湿度、空气流速、空气的洁净度细菌及有害气体浓度等。43.局部空调机组有窗式空调机、壁挂式空调机、立柜式空调机及恒温恒湿机组等。44.天然冷源主要是地道风和深井水45.按空调冷源的布置方式划分,空调水系统有开式和闭式系统两类。46.按空调冷源的流程调节方式划分,空调水系统有定流量系统和变流量系统两种方式。47.目前用户所使用的三相变压器高压侧一般为10kV,低压侧一般为400V。48....

1、当您付费下载文档后,您只拥有了使用权限,并不意味着购买了版权,文档只能用于自身使用,不得用于其他商业用途(如 [转卖]进行直接盈利或[编辑后售卖]进行间接盈利)。
2、本站所有内容均由合作方或网友上传,本站不对文档的完整性、权威性及其观点立场正确性做任何保证或承诺!文档内容仅供研究参考,付费前请自行鉴别。
3、如文档内容存在违规,或者侵犯商业秘密、侵犯著作权等,请点击“违规举报”。

碎片内容

土木工程专业——建筑设备工程复习题

您可能关注的文档

确认删除?
VIP
微信客服
  • 扫码咨询
会员Q群
  • 会员专属群点击这里加入QQ群
客服邮箱
回到顶部